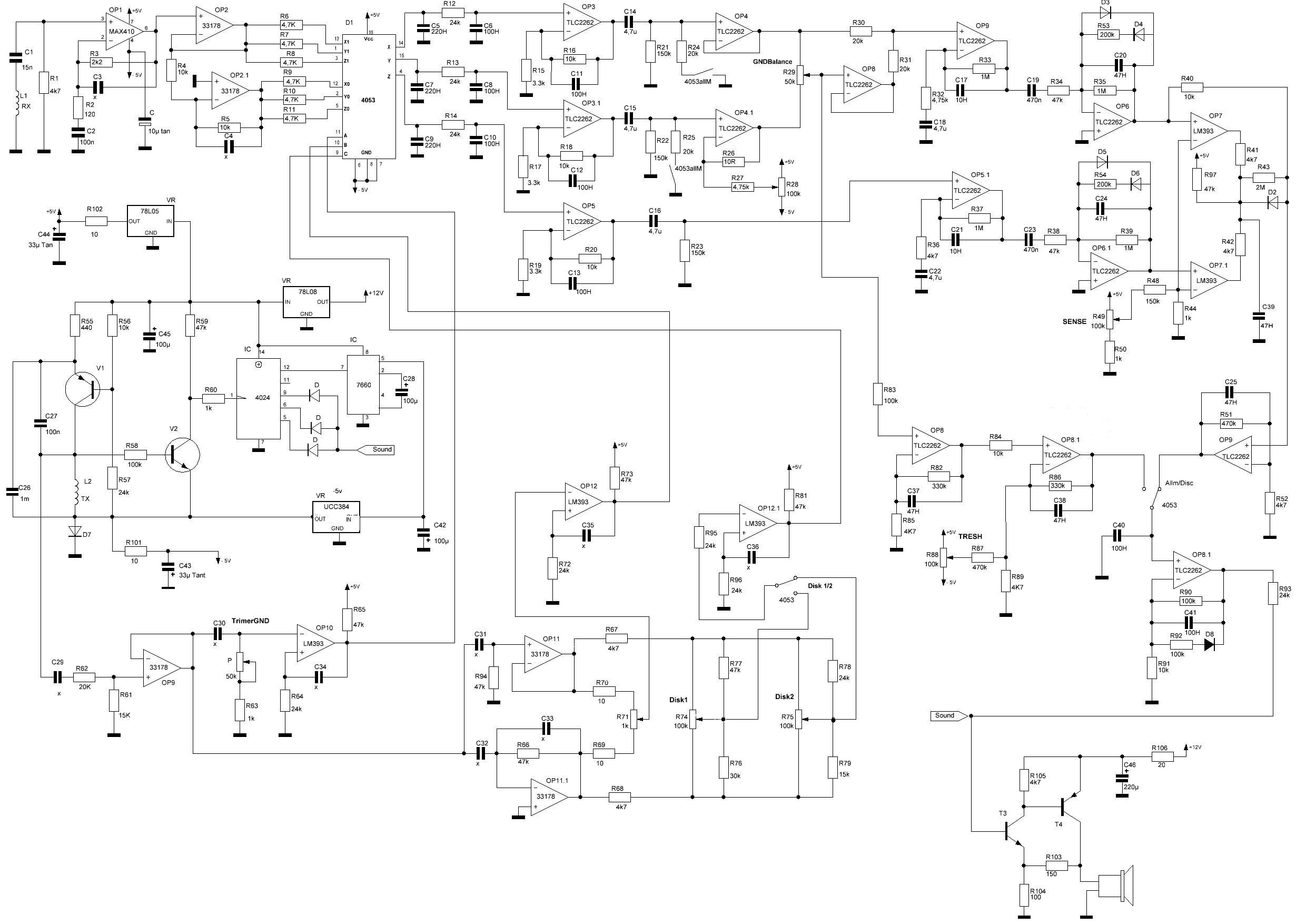
The diagram is wrong. The transistor Q2 should have a polarity PNP.
Announcement
Collapse
No announcement yet.
Announcement
Collapse
No announcement yet.
Tesoro Tejon
Collapse
X
-
-
This scheme is made unsuccessfully meals -5. If you disconnect the coil, it will be gone and the generation of 7660 will not be able to give food -5 volts. and the whole scheme fails. gently transform this part of the better and more reliably. for example, remove the wire from pin 7 of 7660 and even better to alter the transmitter of the Lobo
Comment
-
I transfered schematic into ExpressSCH.
please do in OrCAD16.2 or P-CAD 2006. OrCAD is BEST for a schematic drawing, simple, has LEARNING COURSE adapted inside of the soft, step-by-step instructions, very informative, very demonstrative, - sic!!!
Comment
-
Something about the resistors associated with Disc 1 and Disc 2 does not seem right. I wonder if R79 should be in series between R80 and R81 and also R82 in series between R83 and R84. Otherwise I don't see the purpose of R80, 81, 83 & 4.
Very interested to see how this project develops.
Jerry
Comment
-
-
The oscillator supply voltages definitely could do with checking, it could be like the attached jpg:Attached Files
Comment
-
N@SKO
7660 out current very lov to supply transmitter+sheet and lov stability all sheet
see this datasheet http://www.intersil.com/content/inte...s/ICL7660.html
Comment
-
Although the circuit works as is, I think it would be a good idea to protect pin1 of the 4024 divider with a schottky diode to 0V. I too am also puzzled by the Disc1/disc2 pot circuit - it seems there would be some interaction between the two pots, changing one would affect the other. Anyone else think this is odd?
Comment
-

Comment