Announcement

Collapse
No announcement yet.

Announcement

Collapse
No announcement yet.

Tesoro Tejon

Collapse
X
 
  • Filter
  • Time
  • Show
Clear All
new posts

  • #31
    c30 = 1nF is Ok
    c3 = 1nF must be 10 pf I think

    Comment


    • #32
      C3=1nF seems OK to me. But no way is C4=10nF, that would give a low-pass response with f=1500Hz. A value of 100pF or less is more likely.

      Comment


      • #33
        c4 must be 5 pF or 10 pf

        Comment


        • #34
          Originally posted by N@SKO View Post
          c3 must be <100 pf F=18khz
          c4 must be 5 pF or 10 pf
          Can't you measure those?
          Conventional C-meters allows in-circuit measurements (at least the one i have).
          C3 can be <100pF.
          C4 can be even omitted or in range <470p i suppose.

          Comment


          • #35
            I sold Tejon before long time

            Comment


            • #36

              Comment


              • #37
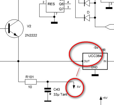
                @N@SKO :
                Nice work !
                But only OP1 supply is shown.
                What about others OP AMP ?

                A 78L08 regulator is used for +8V and a Ucc384 regulator for -5V.
                What do you think about LM2930T-8.0 together with a 79L05 ?
                You don't need a LDO regulator for -5V.
                The 79L09 dropout voltage is 1.7V and you get -8V from the 7660 : |-8V| - 1.7 = 6.3 V which is higher than |-5V|.
                (Just like the +5V line).
                In the other hand, you can use LDO regulators for both +5V and -5V.
                Moreover, with the LM2930T-8.0, you can power the card with a single 9V battery.
                The audio stage can works with 9V.
                Note : if you want a standalone operation of the voltage inverter, you can used a MAX1044 instead. It's got a boost pin to increase the internal oscillator above 30Khz.
                http://datasheets.maxim-ic.com/en/ds...60-MAX1044.pdf

                Regards,
                Hugo

                Comment


                • #38
                  N@SKO :
                  R101/C43 supply or R101 connection !?

                  Attached Files

                  Comment


                  • #39
                    79l05 for -5v
                    disconnect transmitter power from negative voltage - increase stability all sheet!

                    transmitter power to +12 volt

                    Comment


                    • #40
                      Originally posted by hugo View Post
                      N@SKO :
                      R101/C43 supply or R101 connection !?
                      best solution
                      http://www.geotech1.com/forums/showp...7&postcount=11

                      Comment


                      • #41
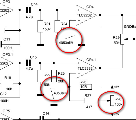
                        Hello,

                        I am converting this schematic to Eagle V5.

                        1) Who can explain these switches ?
                        What are they doing ?
                        I don't understand the relationship with the 4053 IC ... They are drawn like mecanical switches.

                        2) Is this a pot. or a trimmer ? What for ?

                        Thank you,
                        Hugo
                        Attached Files

                        Comment


                        • #42
                          Originally posted by hugo View Post
                          Hello,

                          I am converting this schematic to Eagle V5.

                          1) Who can explain these switches ?
                          What are they doing ?
                          I don't understand the relationship with the 4053 IC ... They are drawn like mecanical switches.

                          2) Is this a pot. or a trimmer ? What for ?

                          Thank you,
                          Hugo
                          I think the switches are not needed.
                          P 101 - trimmer

                          Comment


                          • #43
                            Hello,
                            Here is my schematic under Eagle V5.
                            I stilll have to check the components package before sharing it.
                            Hugo
                            Attached Files

                            Comment


                            • #44
                              You have C45 incorrect polarity.

                              Comment


                              • #45
                                @Skippy :
                                Yes, you're right. I will correct it.
                                Thank you.

                                Comment

                                Working...
                                X