Announcement

Collapse
No announcement yet.

Announcement

Collapse
No announcement yet.

Tesoro Tejon

Collapse
X
 
  • Filter
  • Time
  • Show
Clear All
new posts

  • #46
    Hi,
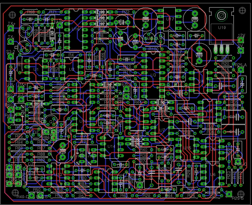
    This is a first try (not complete yet) of the Tejon PCB.
    It's a little bit , how can we say ... tight !
    Regards,
    Hugo
    Attached Files

    Comment


    • #47
      I'd say C5 at 10n makes no sense. At 10p fine, but surely not 10n.

      Comment


      • #48
        C47 is also reversed polarity, I should have seen that one earlier.

        Comment


        • #49
          Hi,
          For those who want to play with.
          Note : This board has not been checked. I give it as is.
          At your own risks...
          Regards,
          Hugo
          Attached Files

          Comment


          • #50
            Hello,
            A new release : Version C.

            Who can tell me where the VDI is connected ?

            Regards,
            Hugo
            Attached Files

            Comment


            • #51
              bad route for handmade ((

              Comment


              • #52
                Originally posted by hugo View Post
                Hi,
                For those who want to play with.
                Regards,
                Hugo
                C36, C37 = 100pf
                C35 = 10pf
                C3 = 100 - 470pf

                Comment


                • #53
                  You're right !
                  Next time, I'll route it with SMD components ...

                  79l05 for -5v
                  disconnect transmitter power from negative voltage - increase stability all sheet!
                  transmitter power to +12 volt
                  Sorry, I haven't included your mod for now.

                  Comment


                  • #54
                    Originally posted by hugo View Post
                    You're right !
                    Next time, I'll route it with SMD components ...

                    Sorry, I haven't included your mod for now.

                    seems you like to waste and kill your time. you need retrace your design like you may see it does the Whites. power lines must go from two points, all parts analog and digital must be splitted by the individual power lines.

                    be quick to learn smart boy, not be a bad dude.
                    Attached Files

                    Comment


                    • #55
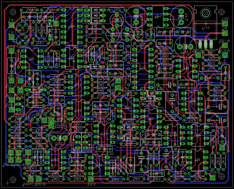
                      @KT315 : I hope you'll appreciate this new design.
                      No supply loop but I can't split the power lines.
                      I still need to know where to add pads for VDI ...
                      Regards,
                      Hugo

                      Click image for larger version

Name:	TEJON_D.png
Views:	1
Size:	514.3 KB
ID:	333398

                      Comment


                      • #56
                        Originally posted by hugo View Post
                        @KT315 : I hope you'll appreciate this new design.
                        No supply loop but I can't split the power lines.
                        I still need to know where to add pads for VDI ...
                        Regards,
                        Hugo
                        Have you tested this Tejon design, and if so ... does it work?

                        Comment


                        • #57
                          Originally posted by Qiaozhi View Post
                          Have you tested this Tejon design, and if so ... does it work?
                          I don't know. I've just routed the board. But everyone is welcome to test it.
                          I don't have time, nor money to do it.
                          So, These files are yours now.
                          Regards,
                          Hugo

                          Comment


                          • #58
                            Originally posted by hugo View Post
                            I don't know. I've just routed the board. But everyone is welcome to test it.
                            I don't have time, nor money to do it.
                            So, These files are yours now.
                            Regards,
                            Hugo
                            What is the source of schematic,where did you obtained it?

                            Comment


                            • #59
                              Originally posted by ivconic View Post
                              What is the source of schematic,where did you obtained it?
                              Hello Ivconic,
                              It comes from yours and from N@SKO.
                              I've updated it with the differents replies of this thread.
                              I can't find more infos over Internet except from http://www.md4u.ru/ but it's about the same as here.
                              But I say, it's not my project, it's a Geotech's project.
                              The only thing I want to do, it's a working base. Anybody is free to experiment it and correct it.
                              Have a nice day,
                              Hugo

                              Comment


                              • #60
                                Originally posted by hugo View Post
                                Hello Ivconic,
                                It comes from yours and from N@SKO.
                                I've updated it with the differents replies of this thread.
                                I can't find more infos over Internet except from http://www.md4u.ru/ but it's about the same as here.
                                But I say, it's not my project, it's a Geotech's project.
                                The only thing I want to do, it's a working base. Anybody is free to experiment it and correct it.
                                Have a nice day,
                                Hugo
                                No i have nothing to do with schematic. I saw it first here too.
                                I wonder if it is accurate or not.

                                Comment

                                Working...
                                X