Announcement
Collapse
No announcement yet.
Announcement
Collapse
No announcement yet.
I need help with idx pro silverdog red pcb!!
Collapse
X
-
Originally posted by chiuino View PostHi NĂ¡ndor! This is my new unit assembled and ready to try it out!
For now I have taped two 9 volt batteries, then if everything works, I'll see where to put them!!!
Crossfingers
[ATTACH]39824[/ATTACH]
8x AA battery work well. Using headphones I get will over 20 hours probably near 40 but I change after 3 days detecting.
Comment
-
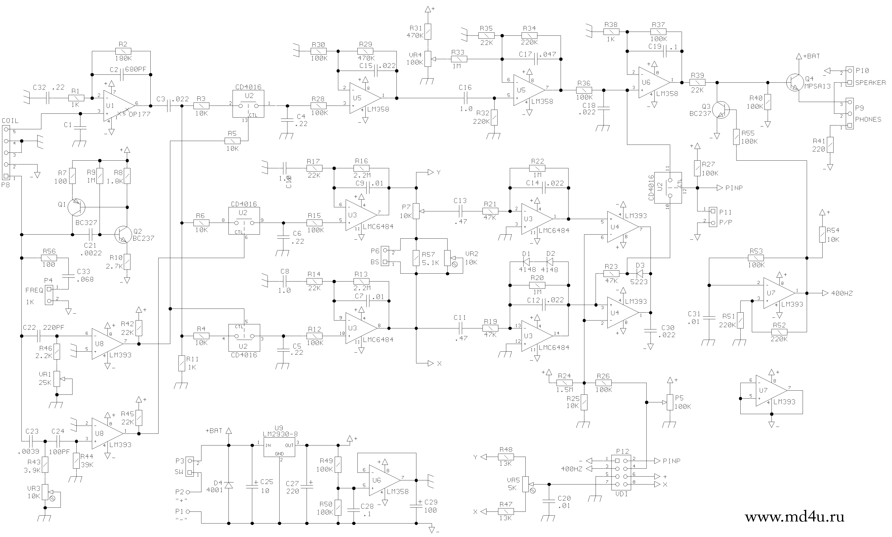
Being winter here, I am re visiting the IDX Pro ( red board), In all metal, the search depth is good, 34 CM on Canadian and USA Penny, however it does not seem to want to GB ( Using a ferrite )I tried a 20K,50k and 100K pot, it only seems to want GB at the very end of either Pots, Also it has no discrimination, If I set the 10K pot to its highest setting it will block out everything including clad. Any idea's. The coil I am using is one that Don made for me and I also tried a whites Blue max 256. Also the volume is very loud if I have headphones plugged in, Almost un useable with head phones.
Comment
-
I doubt that very much the IC's that are on it now, Andy AKA silverdog sent them too me, I also have spares that I got from Digikey, there is something else wrong, Perhaps the 3.3? its not a Polyfilm but was sent by Andy so I figure it is good for it as with the 650p that next to the 553 ?its also not a polyfillm box. I doubt that's the problem though.Originally posted by nonkapo View PostAny fake chips i guess??? These days i'm scared when using anything with Texas instruments logo on it?!?!? Is the source of parts reliable?
Comment
-
Good evening, first you should also send the back of the pcb, and not to be wrong for my experience, you have to measure each component (potentiometers - resistors - capacitors), and very carefully watch with a lens the welds that there is a short circuit , I say this because with the same circuit I had a similar problem because of a potentiometer and a capacitor with false capacity. It made me crazy.
Comment
-
Here is the back side, I will re look with a magnifying glass. If you are wondering why one resistor is put on the back side, its because I wanted the lead to be used for the Y if I was going to put a VID on it at one point.Originally posted by dgm View PostGood evening, first you should also send the back of the pcb, and not to be wrong for my experience, you have to measure each component (potentiometers - resistors - capacitors), and very carefully watch with a lens the welds that there is a short circuit , I say this because with the same circuit I had a similar problem because of a potentiometer and a capacitor with false capacity. It made me crazy.
Comment
-
i always ask people DO NOT use sprint layout. this simplest soft does NOT have internal means to check/compare
your schematic with a layout. just high level CAD soft have that engine and you can easely to check the conformity
between your schematic and board layout.
Comment
-
Im not sure what you are suggesting I to do to solve this.Originally posted by kt315 View Posti always ask people DO NOT use sprint layout. this simplest soft does NOT have internal means to check/compare
your schematic with a layout. just high level CAD soft have that engine and you can easely to check the conformity
between your schematic and board layout.
Comment
-
what i must do? remake new board?Attached Files
Comment

Comment