Announcement
Collapse
No announcement yet.
Announcement
Collapse
No announcement yet.
PiTone-v2-by-Eddy71 Has anyone on here built this ?
Collapse
X
-
-
Hi,
if you ask already... I find the original drawn circuit diagram by Eddy71 much more strucktured and pleasant to look at. Maybe it is because I draw my circuit diagrams in a similar manner. But this is my personal preferences only.
Which software are you using to draw the circuit? Try Diptrace (www.diptrace.com).... It is easy to use and has nicer schematic symbols.
Comment
-
I use Labcenter Porteus have done for too many years to change nowOriginally posted by GeoMax View PostHi,
if you ask already... I find the original drawn circuit diagram by Eddy71 much more strucktured and pleasant to look at. Maybe it is because I draw my circuit diagrams in a similar manner. But this is my personal preferences only.
Which software are you using to draw the circuit? Try Diptrace (www.diptrace.com).... It is easy to use and has nicer schematic symbols.
yes Eddy's drawing is nice, but my circuit is not quite the same just today I swapped over the two op amps for a better layout.
Drawing is something I like to do, I had a second pcb to make, but decided my traces / tracks would be better if I rerouted them, in the end the whole pcb is now new ... LOL
but not finished yet

Comment
-
-
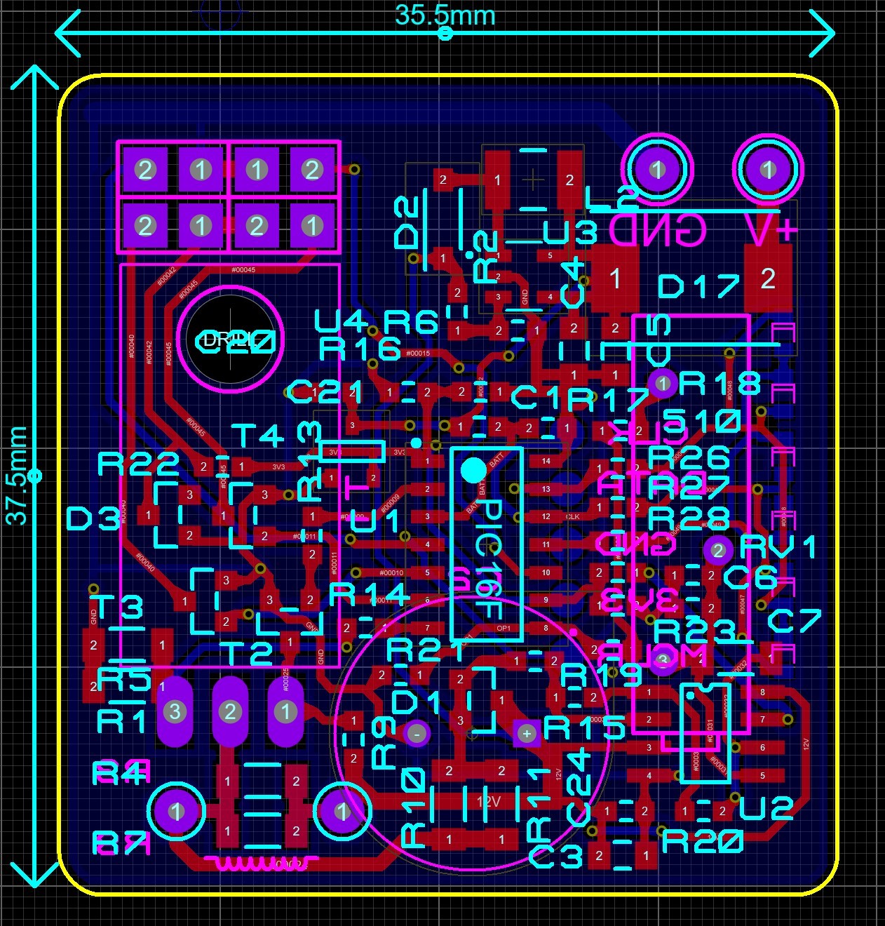
Hi David,
here some improvement ideas for your PCB.
1) Some mounting holes would be nice to have. Or do you fix the PCB with "Siemens air hooks" to the enclosure?
2) What about a heatsink for the MOS-Fett?
3) The PCB size and orientation of components. What enclosure are you intent to use? Actually before I make a new PCB I think first about which enclosure I want to use and where are my controlls located. Specially potis which needs adustments. The poti you choosed is okay but is it also accessable if the PCB is mounted with in the enclosure?
GeoMax
Comment
-
Here soome more ideas to improve the circuit board design...
4) A text legend of what detector it is and about the PCB version is always nice to have.
5) Mounting holes should fit the components. In your PCB design the mounting hole of the Mos-Fet looks a bit off center.
6) Tracks and other components are a bit to close to the mounting hole of the Mos-Fet.
7) Tracks should not run under the Mos-Fet. At least not on the site where the Mos-Fet is mounted.
Comment
-
Thanks for the sound advice, normally I would never draw a pcb without first having an enclosure,Originally posted by GeoMax View PostHi David,
here some improvement ideas for your PCB.
1) Some mounting holes would be nice to have. Or do you fix the PCB with "Siemens air hooks" to the enclosure?
2) What about a heatsink for the MOS-Fett?
3) The PCB size and orientation of components. What enclosure are you intent to use? Actually before I make a new PCB I think first about which enclosure I want to use and where are my controlls located. Specially potis which needs adustments. The poti you choosed is okay but is it also accessable if the PCB is mounted with in the enclosure?
Here soome more ideas to improve the circuit board design...
4) A text legend of what detector it is and about the PCB version is always nice to have.
5) Mounting holes should fit the components. In your PCB design the mounting hole of the Mos-Fet looks a bit off center.
6) Tracks and other components are a bit to close to the mounting hole of the Mos-Fet.
7) Tracks should not run under the Mos-Fet. At least not on the site where the Mos-Fet is mounted.
GeoMax
but I really don't know where this is going to end up... maybe the bin LOL
will the mosfet get that hot ? I have never made a metal detector just been around electronics all my life.
my main goal was to understand the code, that has been reversed Eddy knows this I have sent him most of what I have done. I am not trying to steal his work or pretended its mine.
I admire people willing to share their designs online, I see this whole thread as a way to understand how it works and maybe improve it
Comment
-
If you are interested in a more complete description, here I argue with the author of the idea of "Pirate" and explain how the details on the indicated node of the circuit work:Originally posted by GeoMax View PostHi Eddy71,
thanks for the info. I must have overlooked this.
https://md4u-ru.translate.goog/viewt..._x_tr_pto=wapp
- Likes 2
Comment

Comment