Announcement

Collapse
No announcement yet.

Announcement

Collapse
No announcement yet.

King Cobra PCB

Collapse
X
 
  • Filter
  • Time
  • Show
Clear All
new posts

  • #16
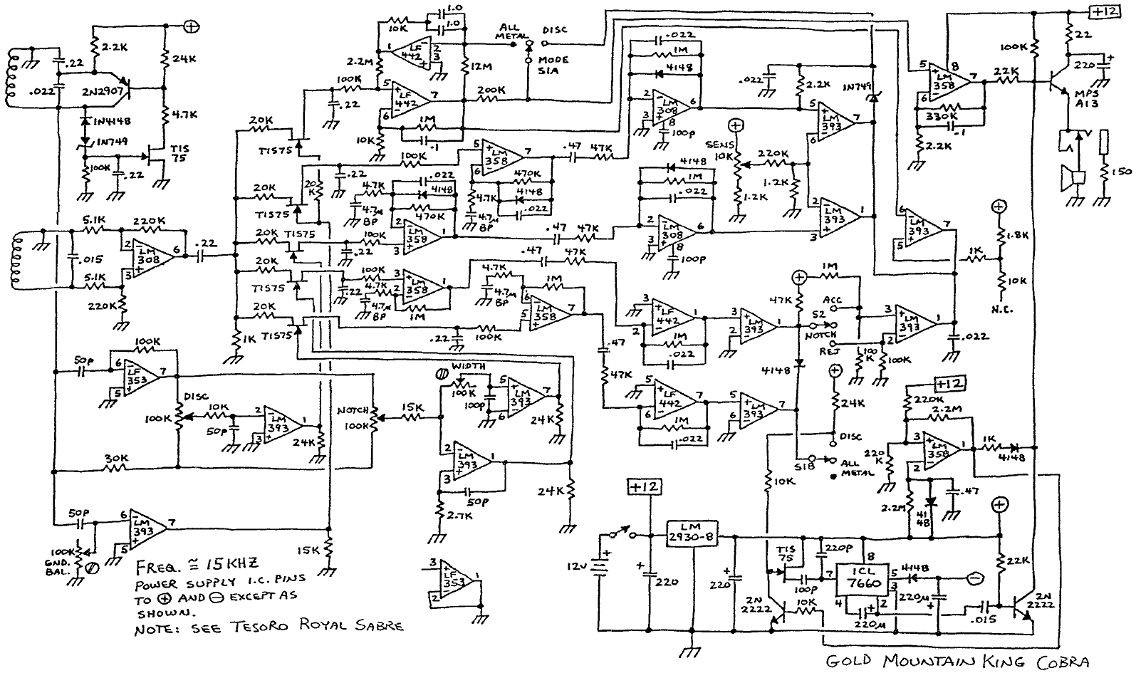
    Here is the posted schematic. I do not know if it is accurate or complete but it looks like it should be pretty close.

    Merc
    Attached Files

    Comment


    • #17
      Thank you!
      Has anyone successfully built it?

      Comment


      • #18
        Most probably it is 100% accurate. Everything so far, that came from W.Lahr turned to be 100% accurate.
        I made 3-4 different models according to his schematics and had no problems at all.
        Salute to Him!

        Comment


        • #19
          Originally posted by ivconic View Post
          Most probably it is 100% accurate. Everything so far, that came from W.Lahr turned to be 100% accurate.
          I made 3-4 different models according to his schematics and had no problems at all.
          Salute to Him!
          Great! Where can i find the PCB layout files? Also coil info etc.
          I want to give it a try.
          Thanks!

          Comment


          • #20
            Mindfree,
            As far as I know, no one has made a clone of the King Cobra. You would have to layout your own printed circuit board. I have not seen the coil data either. Since it is a Tesoro clone, it probably is the same as Tesoros of the late 80's early 90's. I have a King Cobra but I have not checked the inductance of the coils yet. I have done a quick calculation given the alleged operating frequency and the caps listed on the schematic and it (coil) does appear to be the same as Tesoro. It is basically a Golden Sabre with a non-motion pinpoint or a Royal Sabre minus the surface blanking circuit.

            Merc

            Comment


            • #21
              Agree, most probably is the same coil as for Golden Sabre etc...
              I didn't draw pcb for it yet. Not sure if i will ever. Because; basically it is the very same "platform" as Golden Sabre. Except use of 7660 instead 4024 and those 2 transistors in negative supply. Is it better? Maybe it has better features with 7660? Maybe not. I am not sure.
              And of course; unlike Golden Sabre, Cobra has ppoint mode (static, nonmotion). Nice. If i ever decide to draw pcb for it i would probably exclude Notch part again...

              Comment


              • #22
                hi Merc and folks.

                can anybody there give me a positional digital componets' designation on the schematic? my pcb is in r-e state now... thinking if I will not get the info then I will be enforced to mark the positions in random form... but the due copy is considering the original in all due smallest details...
                you have to agree to me...

                tia
                regards
                Attached Files

                Comment


                • #23
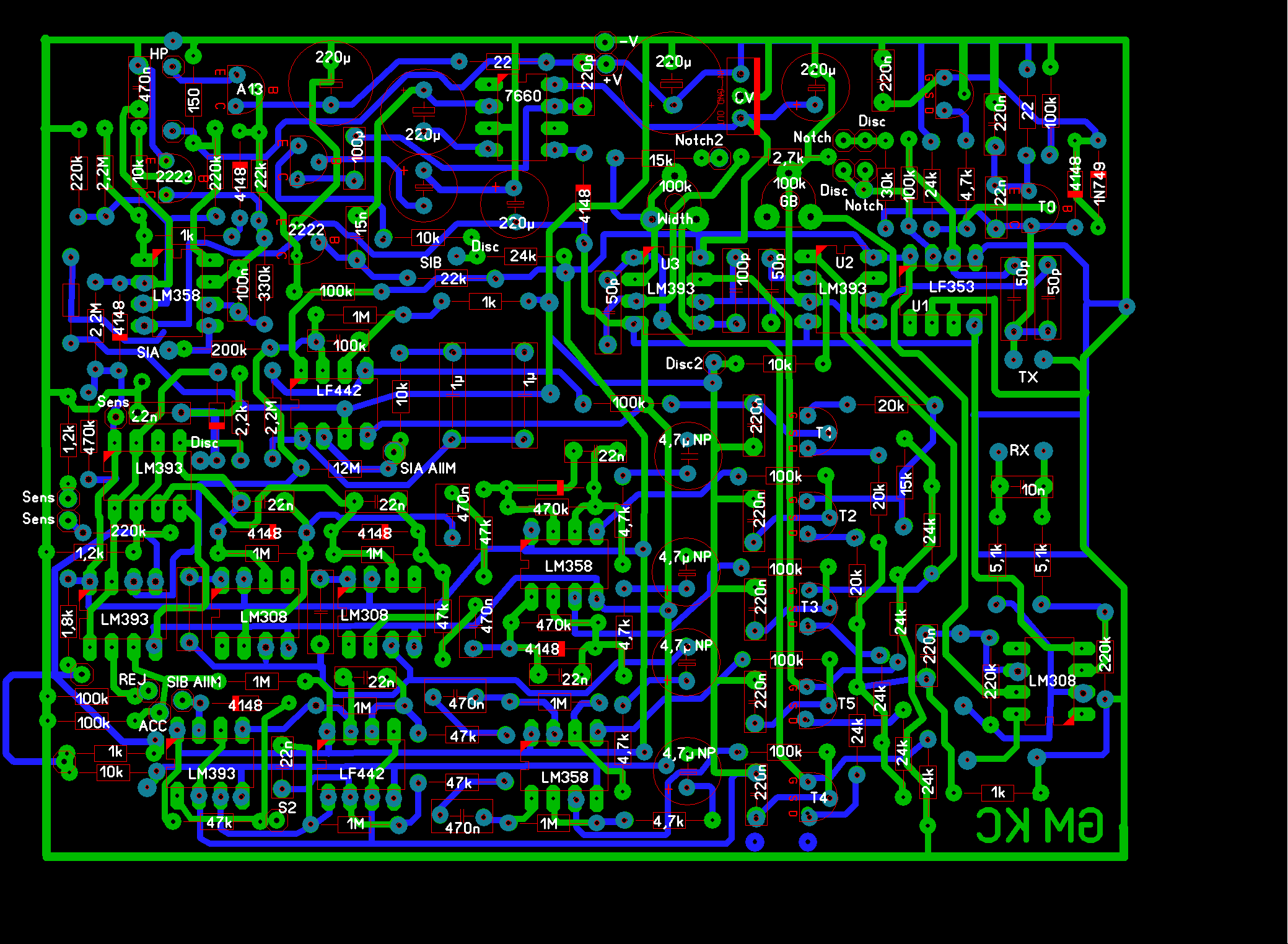
                  have anybody right numbering of the schematic? or may be a fabric made schematic? if not, I will do in random form.
                  Attached Files

                  Comment


                  • #24
                    Originally posted by kt315 View Post
                    have anybody right numbering of the schematic? or may be a fabric made schematic? if not, I will do in random form.
                    This is consistent with the schematic.
                    Attached Files

                    Comment


                    • #25
                      nice job, Patrick! thanks. is this meaning we move one way parallel course? have you ordered the PCB made anywhere?

                      Comment


                      • #26
                        fixed
                        Attached Files

                        Comment


                        • #27
                          Originally posted by kt315 View Post
                          nice job, Patrick! thanks. is this meaning we move one way parallel course? have you ordered the PCB made anywhere?

                          Thanks,
                          I have checked the PCB only once.
                          I redraw a single sided PCB.

                          Comment


                          • #28
                            preliminary release, without right numbering. please check values.
                            Attached Files

                            Comment


                            • #29
                              King cobra pcb

                              Can you post a pic of PCB that I can print my own board from in black and white I have a mint king cobra and I want to build my own before I sell it.I have original king cobra shafts and boxes to use.

                              Comment


                              • #30
                                Originally posted by growdude View Post
                                Can you post a pic of PCB that I can print my own board from in black and white I have a mint king cobra and I want to build my own before I sell it.I have original king cobra shafts and boxes to use.
                                any data on the coil can tell anything about? resistance? inductivity? resonance frequency? on TX and RX part saparately.

                                Comment

                                Working...
                                X