..
Announcement
Collapse
No announcement yet.
Announcement
Collapse
No announcement yet.
IGSL
Collapse
X
-
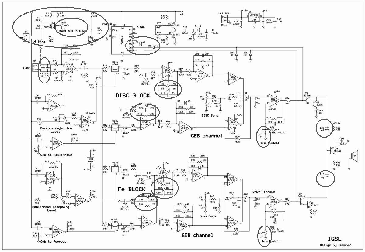
Mistakes on first pcb, posted on first page, were:
* D3 was reversed,
* D15&D16 were connected wrong,
* R29&R47 were missing.
Also there were switched opamps: U7a to U7b and U7c to U7d. This is not important for proper functioning of circuitry, but it is relevant in process of analyzing and troubleshooting, may cause confusion at observer.
Now those are corrected.
Also there are two unmarked diodes at Q9. Those will be subject to change later, for now just put two wire jumpers there.
Comment
-
Moment ago i finished IGSL! Wow! It is working just good as i expected! No problems at all! I put one LF347 and M5228 instead other LF347, because i don't have it right now. This is the rare hand made that started to work fine from the very first switch ON! I am very satisfied. LM833 turns to be very good choice, probably better than LF353. Instead TL081 i used LF351 and it is working just fine. I don't like 1.75kHz tone, it is to high. That's why i cut trace from Q3 (pin 9) output and connected to Q4 (pin 6) at 4024; so now higher pitch is 875Hz instead 1.75kHz and lower pitch is still 437Hz. This is more pleasant combination. Both GEB's are working nice in range and both can be set to reject ferrite bead/rod completely.. as well as a piece of hot rock (on the photo). Another very interesting thing is kind a ranges "overlap" that can be achieved with various settings of those two "Disc" potentiometers. For example; piece of Al foil is detected with higher pitched tone if first Disc is set under "3" and second Disc set to "0". But when first Disc was set to "6" and second to "5" than Al foil is "moved" to lower range and detected with lower pitched tone! Same case with zinc and nickel. At same presets more valuable alloys are still detected ONLY with higher pitched tone! Wow! That's what i wanted from a start! Large irons like horseshoe are detected with both tones, of course (that was also expected). Smaller irons with or without rust are detected only with lower tone. Etc...etc... this must be made to understand all the possibilities and choices that are available now. I am very satisfied. Depths... depths are good for a initial testings. For example, coin is detected approx. at 25cm distance. Coil is 24.5cm. Iron pliers at 35-40cm in air. Result on coin is not best possible, can be better, but that would be subject of further refining and adjusting. But what is most important is that IGSL is rock stable and completely without false signals and instabilities. Not even a least "mum". Pretty "stiff" and "clean" behavior. Like i said; i just finished it and am very exhausted right now. Nothing yet measured and scoped. Will take short rest (and watch my compatriot Novak vs Rafa) and later afternoon will continue with investigations and probations over this hand made! Warmly suggest this to be made! Regards!
Attached Files
Comment
-
Aha; one more thing! Because i don't have potentiometers right now in my workshop; i had to solder resistors combinations instead (kind a torture!) on pots places. It is maybe visible on the photo and maybe is not, but i had a quite job to experiment with several values. For example; i make 1k8+8k2 (10K) setup for both Sens potentiometers. It stays that way for now. Maybe air depths will be better when Sens set up at maximum... will see later. Instead Disc pots i put trimmers for now. TX transistor is 2n2907, fet is BF245.... everything else is like on schematic....
Comment
-
That is great news. Another project well done! With a foundation like the TGSL how can you go wrong? I have not assembled all of the parts yet but I did have one idea that I am going to try. It amounts to more of a visual aid than anything. I am looking for 100K pots which can be stacked with one shaft inside of the other hollow one for Ferrous/nonferrous rejection. Two knobs, one slightly smaller than the other but both on the same axis should visually show the Low, Dual and High tone ranges. I just need to find a source. Have some in Junk box but not of proper value.
You have got me fired up for another project.
Jerry
Comment
-
-
-
That's good idea! Car radios do have such double pots. Maybe some of those can be used. Looking again those Youtube videos i am a bit disappointed with compressed audio, sounds like "harmonic"!Originally posted by Jerry View PostThat is great news. Another project well done! With a foundation like the TGSL how can you go wrong? I have not assembled all of the parts yet but I did have one idea that I am going to try. It amounts to more of a visual aid than anything. I am looking for 100K pots which can be stacked with one shaft inside of the other hollow one for Ferrous/nonferrous rejection. Two knobs, one slightly smaller than the other but both on the same axis should visually show the Low, Dual and High tone ranges. I just need to find a source. Have some in Junk box but not of proper value.
You have got me fired up for another project.
Jerry
In reality it sounds perfectly clear. Only one clear frequency is present; higher or lower pitched, depends on metal. I had to compress .avi file because it was over 150Mb!! Seems Dr.DivX degraded audio much and added those "harmonic" at record! I adjusted Dr.DivX to compress in high resolution and with 128kbs for audio... yet it distorted audio much! 
However... those who make IGSL will hear clear and pleasant audio response, for sure..
Comment
-
Rafael Nadal is indeed GREAT GUY! I appreaciate him MUCH! (so as other Serbs here too) After Novak, Rafa is second on my most favorite list! But Novak is on the first place for sure. We will see those two great guys more in future, i am sure in that, looking forward.Originally posted by geminis74 View Postbufff, well, well, I'm very busy, but I will find time to do so.
another amazing project.
Thanks Mr. Ivconic.
VAMOS RAFA : D
Yes; do make IGSL, you will not regret.
Comment
-
Against everybody else (except against Novak) i do take Rafa as "my side" and my favorite No.1. Rafa is most likable and favorable foreign tennis player here in Serbia. Only in situations when he playing against Novak - he is not our favorite here. So.. that's life and that's sport. God bless both; Novak and Rafa!Originally posted by geminis74 View PostI must confess, now Novak is superior, has shown several times.
but I am Spanish and there is still hope.
next year, will be interesting.
IGSL'm sure not repent, all your projects are winners.
Selim that's very NICE WORK! Before you continue - take a look on my latest updates here:Attached Files
Comment
-
Selim you don't need another pcb, that one is just fine. Just omit fet part from TX stage and somehow include that trimmer. It improves overall performances - now with that trimmer you can adjust perfectly nice sinus at TX output. I also added 2 capacitors at RX input, because my RX coil is exactly 6.5mH and i found out that 14.7nF (10nF+4.7nF in parallel) gives me PERFECT resonance relation, which resulted with 2cm gain at coin in air depths.
Also i rise up gain at first opamps in channels (1M5 instead 470K). No harm (no false signals and no instabilities later) but also another improvement in sensitivity. And at the end i added treshold control, because now with those trimmer you can shape up a bit more audio to get nice and very pleasant output.
And also, finally i choose different 4024 outputs and finally that is it! Best possible audio combinations.
I can not explain correctly, but i noticed that some frequencies from 4024 are not most suitable to be used for audio stage. With this, latest, updates at 4024, i have feeling that everything goes on it's place, audio now is acting pretty smooth, much better than before.
Updates gave me better results now; same coin now at 28cm in air, Cu plate 5x5cm at 60cm and more. Better GEB and Disc behavior and stability is just PERFECT.
So...
I will rearrange pcb now...
- Likes 1
Comment


Comment