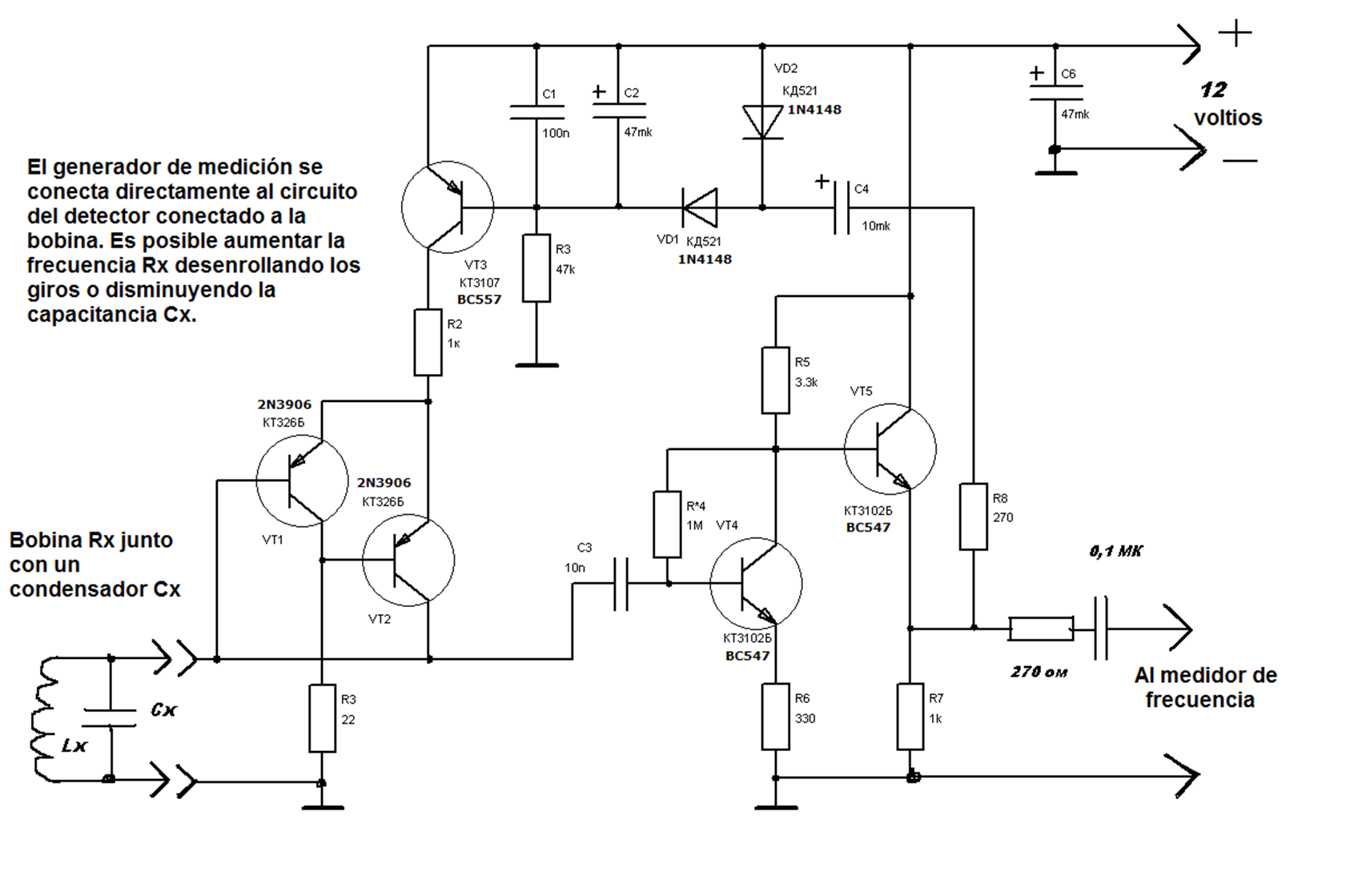
Hiya Ruben, Hope you are well! Could you please check my Coil generator PCB drawing please? I did it according to the schematic you posted earlier in the thread and I would like to make it so I would just like a second pair of eyes to check my work before I build it, Lol. Thanks Ruben, Regards, Marty.
Announcement
Collapse
No announcement yet.
Announcement
Collapse
No announcement yet.
IDX-PRO+VDI
Collapse
X
-
Hi Marty, thanks for the greeting!
I have seen two union points that you are missing here I send you an image.Attached Files
Comment
-
Hi good morning everyone, I wanted to inform you that IDX Pro in addition to being powerful on its own, I was able to increase its range from 3 to 7 cm depending on the metal of which the target is made (coin or ring). I just changed the Ne5534 with another opam, which was found to be more sensitive, leaving the other functions of the metal detector unchanged. I specify that I did the tests in the air, and not in the ground.
I had the same result with another metal detector I built, Tesoro eldorado.
Comment
-
Hello dgm!! I built IDX PRO and was unsuccessful. Could you post your PCB and the schematic you use? If you use another Opam besides the NE5534, you should at least write the Opam.Originally posted by dgm View PostHi good morning everyone, I wanted to inform you that IDX Pro in addition to being powerful on its own, I was able to increase its range from 3 to 7 cm depending on the metal of which the target is made (coin or ring). I just changed the Ne5534 with another opam, which was found to be more sensitive, leaving the other functions of the metal detector unchanged. I specify that I did the tests in the air, and not in the ground.
I had the same result with another metal detector I built, Tesoro eldorado.
Comment
-
Hi Ruben, it's no secret instead of Ne 5534 I put the TL071 bought at digikey, I don't trust the opam on the net, if you have had problems try to write what the problem is. Anyway my IDX is a red pcb bought from the silver dog. before welding the components I check them one by one looking for the right capacities and resistance of the same value. My IDX is already powerful on its own, with this replacement I had a gain of 10/15% more. If you have not been as successful as poor sensitivity replacing the reception opam you would not have much success. you need to fix the problem with Idx first and then you can try to make changes. Put the photos and tell me what's the problem with your IDX.
Comment
-
I'm sorry dgm, I disarmed my IDX PRO since I couldn't find any solution; That's why I asked you to post your PCB and the schematic you followed so I could reassemble it later. I found several IDX PRO schematics but none worked for me. I asked for help in the forum about my problem and you can see it in this link. https://www.geotech1.com/forums/show...317#post291317Originally posted by dgm View PostHi Ruben, it's no secret instead of Ne 5534 I put the TL071 bought at digikey, I don't trust the opam on the net, if you have had problems try to write what the problem is. Anyway my IDX is a red pcb bought from the silver dog. before welding the components I check them one by one looking for the right capacities and resistance of the same value. My IDX is already powerful on its own, with this replacement I had a gain of 10/15% more. If you have not been as successful as poor sensitivity replacing the reception opam you would not have much success. you need to fix the problem with Idx first and then you can try to make changes. Put the photos and tell me what's the problem with your IDX.
Comment


Comment