Announcement
Collapse
No announcement yet.
Announcement
Collapse
No announcement yet.
IDX-PRO+VDI
Collapse
X
-
-
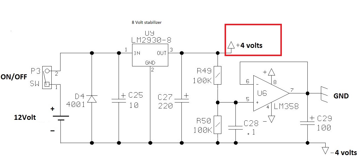
Isn't the mcp602 setup on one side as inverting amplifier?Originally posted by Tibuck19 View PostQuestion, IDX Pro red board, With my Scope in XY, Channel 1 probe on X and Channel probe 2 on Y, GB goes up and down, would that not be 0, Should it not be at the -95 - +95 left to right ? by switching the probes it does switch the GB alone the 95 Plain. With a Nickel it is being detected in the negatives not the positive, look at the little sketch please and tell me what you think. Seems like everything is all bunched up together besides Nickels and ferrous metals. I do not know if it is they way I have my Oscope set up or if there is a problem with the detector, the scope is Plugged right in to the detector with out a MCP602
[ATTACH]45058[/ATTACH]
Comment
-
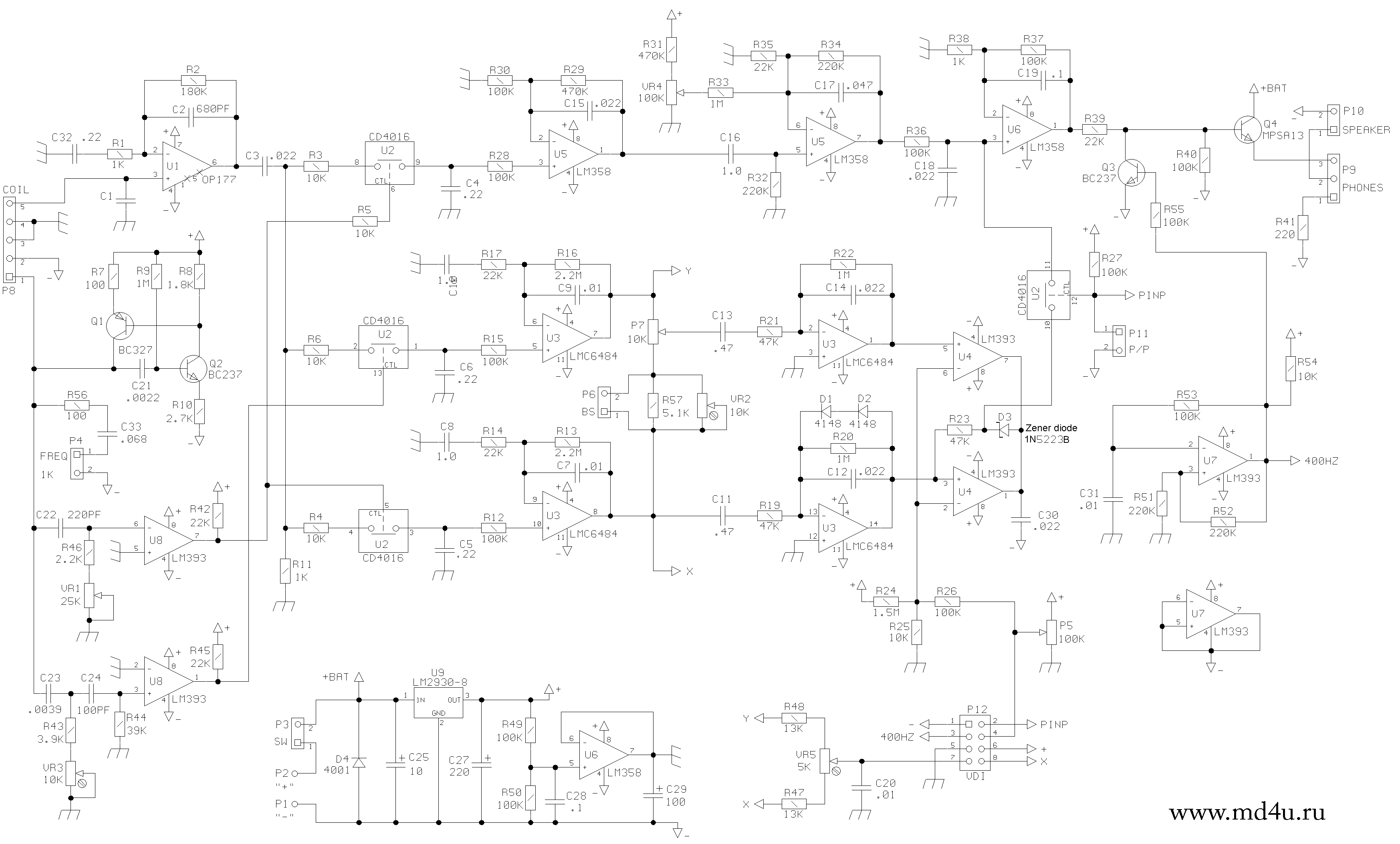
Just finished assembling the IDX smd board, that Koala posted.
Corrected PCB a bit, and it works.
I was too impatient and just wanted to see does it works, so i conected fast-wound 0.7 mm wire for tx coil and rx from IGSL.
Poor detection due to bad coil specs and off resonce, but still works.
Comment
-
IDX SMT Layout
Added R41, R46.
Corrected connection of C5, C6, R24 and VR3.
Bom may need to be updated.Attached Files
Comment
-
-
if I was to build a new coil for my IDX I think I would be tempted to try an omiga style
Seem to be getting good results on the Russian metal detecting forums. Its alleged to have the same VDI and pinpointing accuracy as a concentric but punches through mineralized ground more like a DD.
https://www.google.co.uk/search?q=%D...ih=486#imgrc=_
Comment
-
Nope you would be the first to tryOriginally posted by wallker View PostHi Koala, fo you have some parameters for omega coil?
I might give a try building it.
the inductance and capacitors would be the same as per first page of this thread.
RX is half the diameter of the TX
just don't know how to calculate the size of the squiggle so the RX is near the centre. Looks to me to be a fraction below RX size
Comment

Comment