parallel/voltage resonance you mean. IDX/Classic were done under this type of coil. ie the capacitor connected to TX winding.
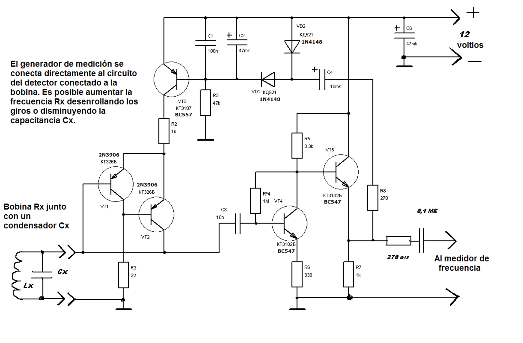
L plus C give you the resonance contour you want to measure the frequence of it.
i did especial board for this. https://www.geotech1.com/forums/show...ester-of-coils
album pics https://www.geotech1.com/forums/album.php?albumid=103
L plus C give you the resonance contour you want to measure the frequence of it.
i did especial board for this. https://www.geotech1.com/forums/show...ester-of-coils
album pics https://www.geotech1.com/forums/album.php?albumid=103

Comment