Thank you very much, I have to try this version.
Announcement
Collapse
No announcement yet.
Announcement
Collapse
No announcement yet.
IDX-PRO+VDI
Collapse
X
-
The BEST coil for an IDX is a Figher CZ-6 coil with Whites connector. The depth has to be seen to be believed. How about 18" in air on a penny? Does this translate into depth in the ground? Well I've heard of people getting up to 12" depth on the same coin so guess what machine I'm building as my next project? Yup, you got it.
Comment
-
Only if used with zero discrimination. In the field if use enough discrimination to knock out a small nail depth is greatly reduced. To get max depth and discrimination you have to use quality headphone and only just enough discrimination for a small nail to make a dirty sound. You then need to learn a few tricks to avoid digging too much iron.Originally posted by Sean_Goddard View PostThe BEST coil for an IDX is a Figher CZ-6 coil with Whites connector. The depth has to be seen to be believed. How about 18" in air on a penny? Does this translate into depth in the ground? Well I've heard of people getting up to 12" depth on the same coin so guess what machine I'm building as my next project? Yup, you got it.
Don't want to put you off building one as its still an excellent machine and normally keeps up with the big boys on the rallies.
Yes 12" on a pre decimal UK penny is very doable. I have a very thin corroded one buried 10" plus over an inch of grass over the top. With zero discrimination its an easy solid signal. With my normal discrimination setting its a marginal signal
Comment
-
You seem to be in the right ball park. Try adjusting the null slightly. If this does not work adjust the RX capacitor up or down slightly to correct the phase.Originally posted by gaby_sult View PostDD 255x137 template to TGSL but characteristics TX - 0.7CuEm 35 turns - 0,587mH - C = 1uF and RX - 0,2CuEm 265spire - 35,6mH- C 0,033uF. As adjustment VR1 has some effect but not all remove ferrite
Comment
-
Thank you all for explanations. I calculated the "LC Circuit Resonant Frequency Calculator Tuned" and we managed to calculate values the exact RX-35nF, TX-990nF.
Everything works normally neutral line is ok but sees 1EUR coin maximum 32cm.
For those interested here you have the address for "LC Circuit Resonant Frequency Calculator Tuned" http://www.deephaven.co.uk/lc.html
Comment
-
Again in the right ball park. From memory I was getting 37cm on a UK 2p same if copper or clad. Slightly less in all metal mode never did fix this ???Originally posted by gaby_sult View PostThank you all for explanations. I calculated the "LC Circuit Resonant Frequency Calculator Tuned" and we managed to calculate values the exact RX-35nF, TX-990nF.
Everything works normally neutral line is ok but sees 1EUR coin maximum 32cm.
For those interested here you have the address for "LC Circuit Resonant Frequency Calculator Tuned" http://www.deephaven.co.uk/lc.html
Maximum air tests you have to have the threshold at 100% and discrimination at 0% and the machine ground balanced and decent headphones. As the sound goes quieter with depth so you know how deep a target is some speakers are too quiet to hear.
In the real word better results are if the threshold is turned down slightly. Over saltwater turn it right down will help a lot.
Depth can be increased by tuning the RX coil closer to TX but too much and it will air test great but be unusable in the field and problems with ground balanced
Comment
-
-
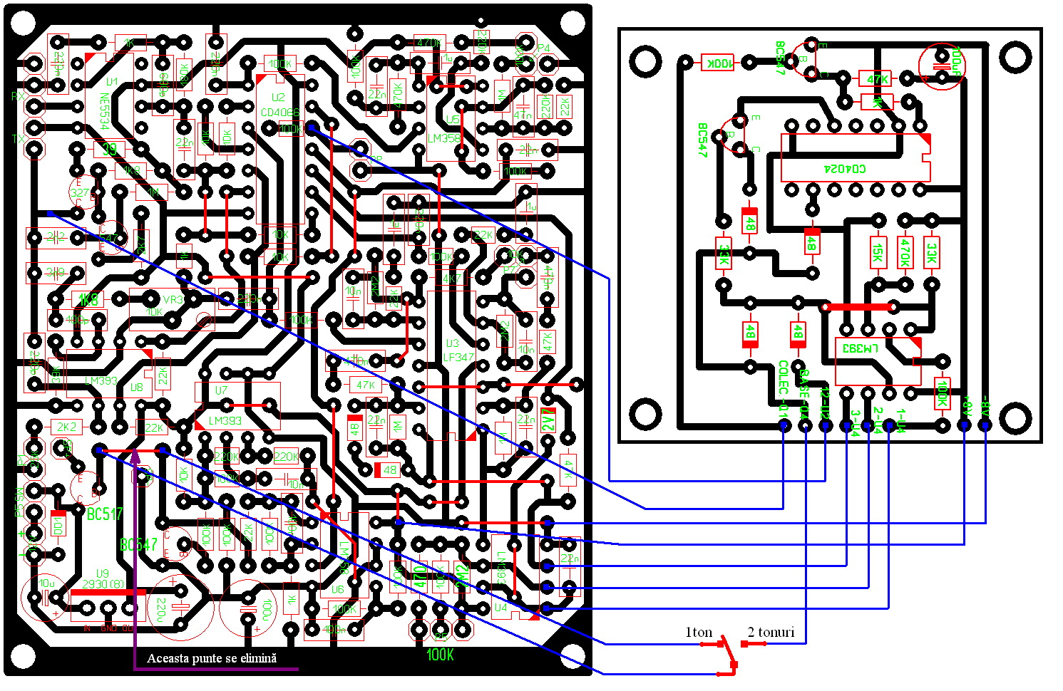
Most can't help as they did not do the two tone mod. Noticed "rev" on here has a nice video on YouTube with it working maybe a PM is in orderOriginally posted by seadoggy View PostI also connected like that not work correctly,but i think you must take out BC 547 from idx board but not sure
https://www.youtube.com/watch?v=Bw90MPkXrWY
Comment

Comment