Announcement
Collapse
No announcement yet.
Announcement
Collapse
No announcement yet.
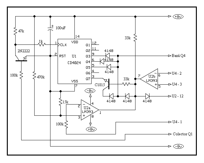
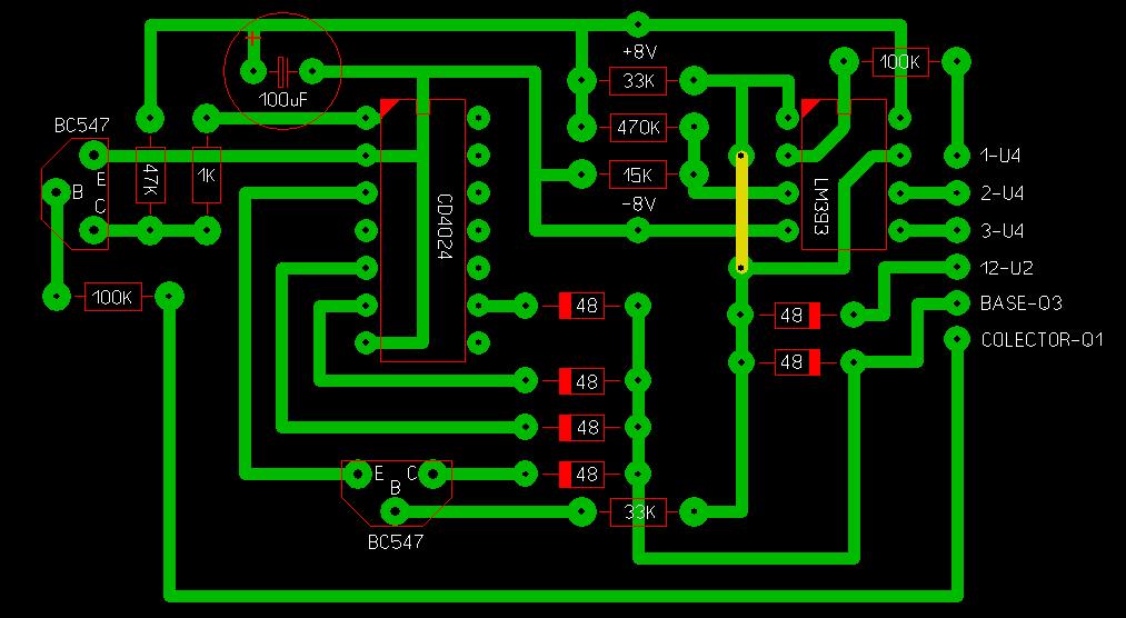
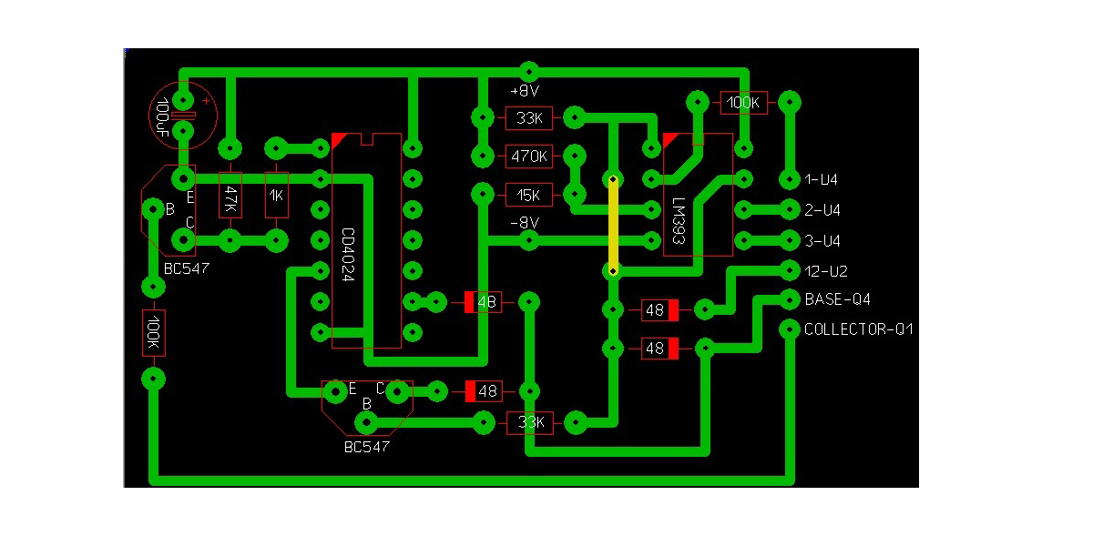
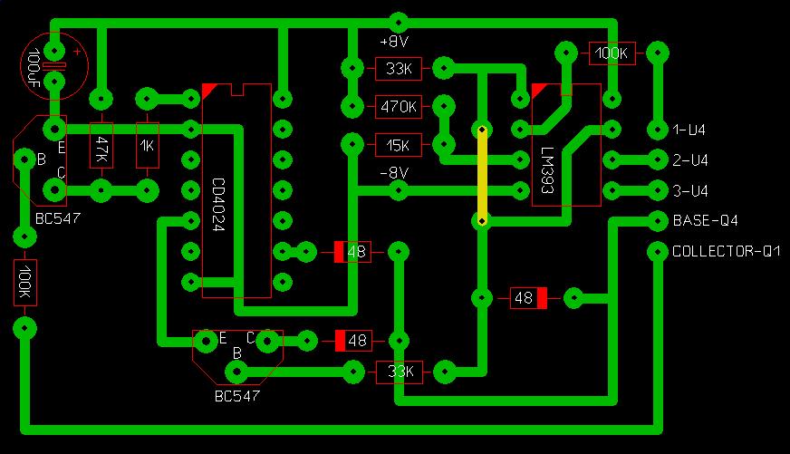
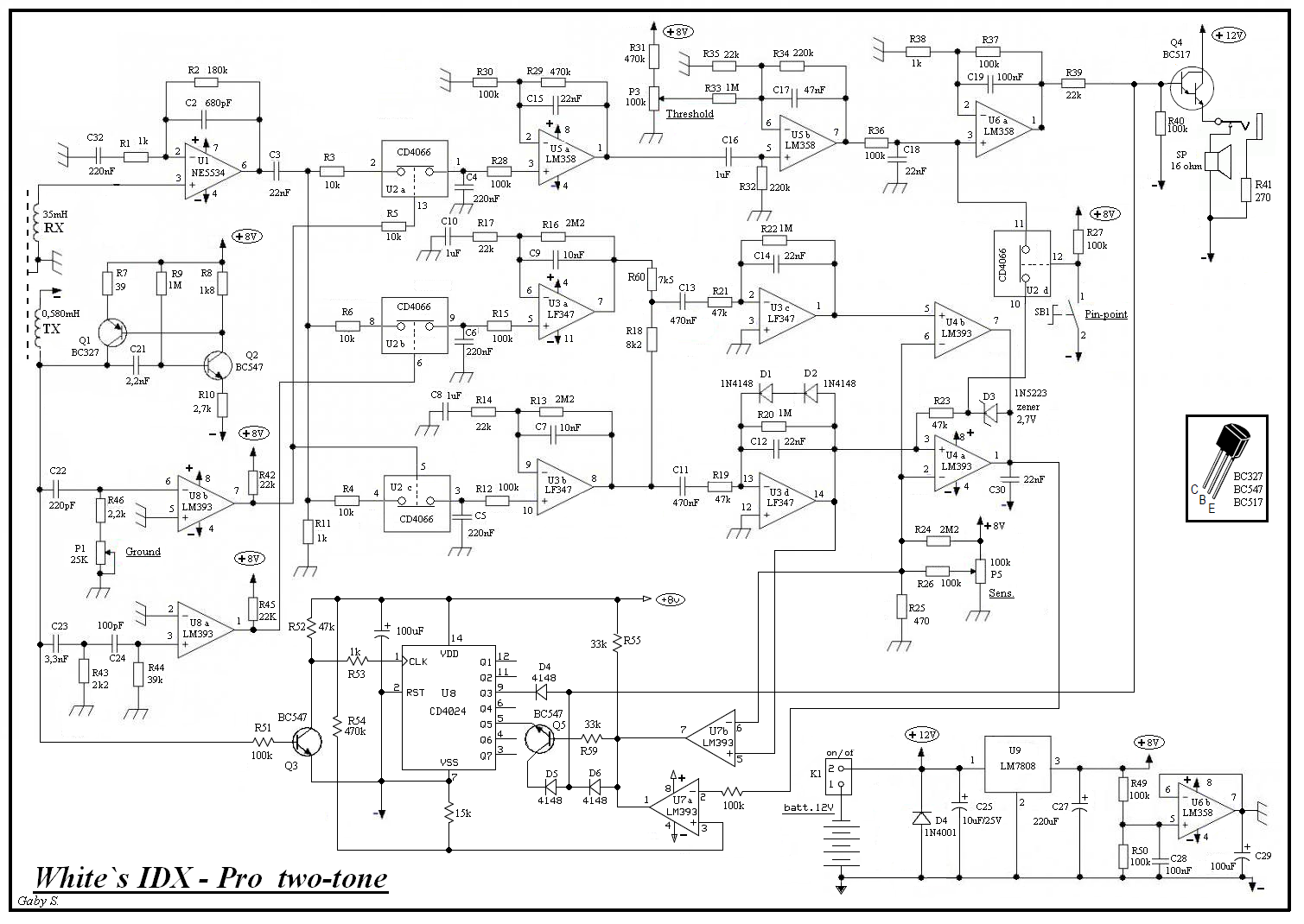
IDX-PRO+VDI
Collapse
X
-
2 TONES
Hi.
There is no secret about that . The 2-tone works perfectly if you are respecting all dtalles .
Best regards, Eduardo .
https://www.youtube.com/watch?v=lyg_Di3kcvUAttached Files
Comment
-
Originally posted by eduardo1979 View PostHi.
There is no secret about that . The 2-tone works perfectly if you are respecting all dtalles .
Best regards, Eduardo .
https://www.youtube.com/watch?v=lyg_Di3kcvU
Do we must take out some parts from IDX board??
Best regards
Comment
-
Thanks for your reply. File types are not the same that was posted on the forum but Ok I understand now, but no changes have occurred with other board?
There are certainly many willing for this application.
By the way ... you do not need connection with CD4066-12?
Best regards, Gaby
Comment
-
-
And I'm in the same situation as you, Mr. Eduardo says this would be the last Scheme 2 tons will work if you give us the news.Or a video on youtube with your work.Originally posted by kuzen View PostHi dear friends,I do IDX-PRO-VDI project...this schematic ıdx and vdi and 2 tone schematic LAST VERSİON add ? thnx regards
Regards Gaby
Comment
-
With all due respect. Mr. Eduardo at me the why not go and your work 2 tons?Originally posted by eduardo1979 View PostHi.
There is no secret about that . The 2-tone works perfectly if you are respecting all dtalles .
Best regards, Eduardo .
https://www.youtube.com/watch?v=lyg_Di3kcvU
I tried all the variations that have been posted by you, and nothing.
I respected the scheme and not wants nothing just a hoarse tone.
Best regards Gaby.
Comment
-
I think those two detectors are not in the same story to compare them, cause idx working on much lower frequency, Lobo is maked for prospecting, much more sensitive to very small stuff, 20khz.Originally posted by ossamaussama View PostHi all
I have a qusetion which is better idx or tesero lobo
Comment
-
Comment

Comment