Announcement

Collapse
No announcement yet.

Announcement

Collapse
No announcement yet.

Arduino based VDI!

Collapse
X
 
  • Filter
  • Time
  • Show
Clear All
new posts

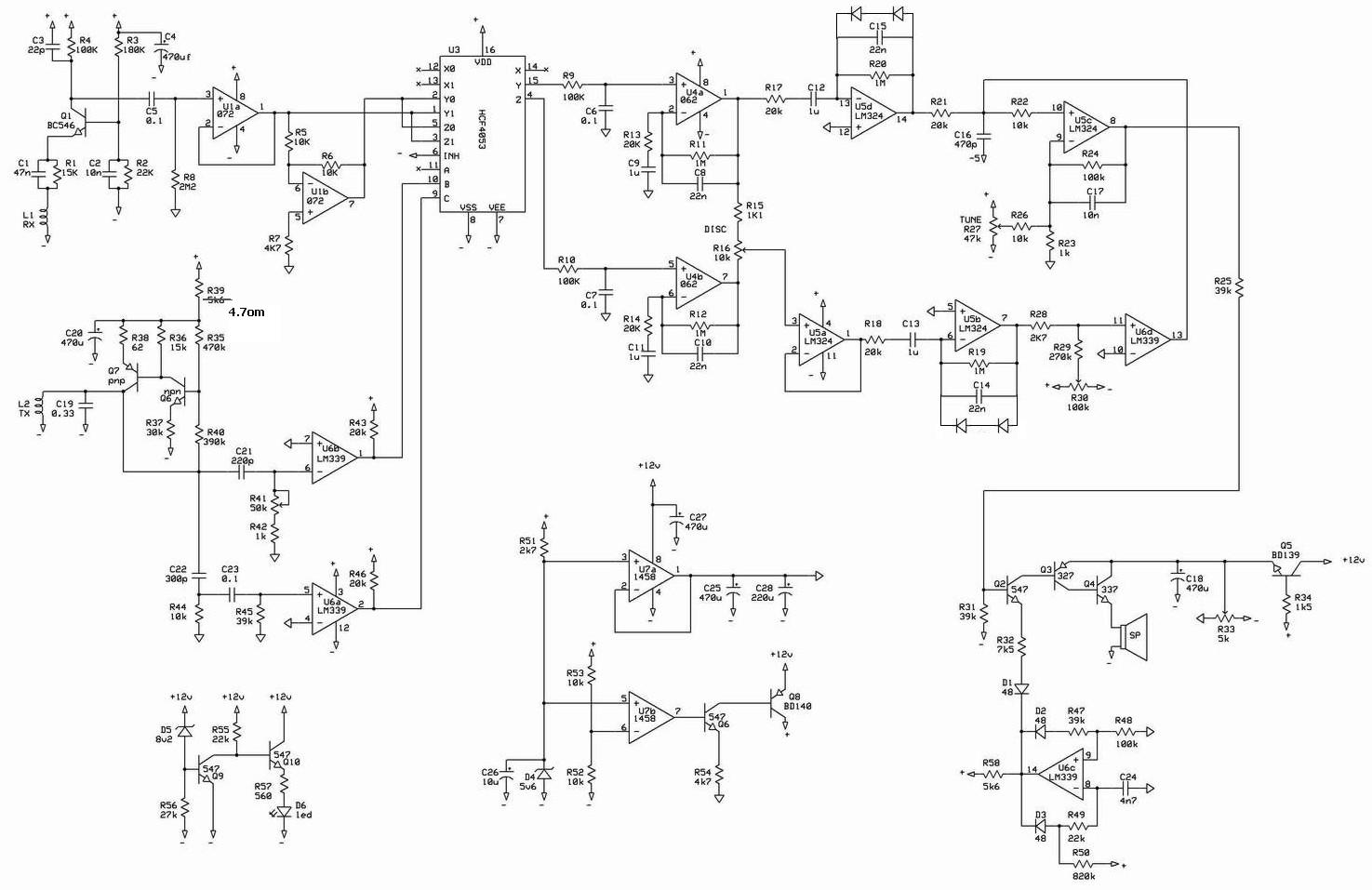
  • I don't understand, on idx pro, x and y must be connected to pins 1-14 or 7-8 of lf347?
    I follow the scheme with mcp602 to build the vdi?


    thanks!

    Comment


    • Dear all
      Im mad this vdi and connect to admiral metal detector put when i run device writ on the screen 93 dollar it musr nor writ any thing when start , i connect x,r to the ic 339 oin 2, 14
      And try ic 347 pin 7,8 the same problems

      Comment


      • Originally posted by wesamal75 View Post
        Dear all
        Im mad this vdi and connect to admiral metal detector put when i run device writ on the screen 93 dollar it musr nor writ any thing when start , i connect x,r to the ic 339 oin 2, 14
        And try ic 347 pin 7,8 the same problems
        Which admiral schematic? post the schematic.

        Comment


        • Click image for larger version

Name:	admiral wavesch-1-2.jpg
Views:	3
Size:	125.5 KB
ID:	356965

          Comment


          • This one i used

            Comment


            • Originally posted by dbanner View Post
              Which admiral schematic? post the schematic.


              I attached the schematic in the last post

              Comment


              • Ok, I'll have a look to see where the VDI is attached

                Comment


                • On the admiral schematic, it looks like pin 1 and pin 7 of U4 (TL062).

                  There is no LF347 so I assume this chip if from the idx schematic.

                  Comment


                  • Originally posted by dbanner View Post
                    On the admiral schematic, it looks like pin 1 and pin 7 of U4 (TL062).

                    There is no LF347 so I assume this chip if from the idx schematic.

                    Thank you , i connect to pin 1and7of tl 062 and when i conect groun of arduino to the ground of admiral always give id 93 when any thing goes in the coil the id chang and return back to 93 fastly and whith out connect groun of arduino to ground of admiral give 0 value whithout any chang of id

                    Comment


                    • I think problem is power supply. Look at page 9, post #212, where it is mentioned to use separate batteries for the Arduino.

                      These MD circuits use analog ground or "virtual ground".
                      So maybe do not connect the grounds of Arduino to MD circuit.

                      Comment


                      • Originally posted by dbanner View Post
                        I think problem is power supply. Look at page 9, post #212, where it is mentioned to use separate batteries for the Arduino.

                        These MD circuits use analog ground or "virtual ground".
                        So maybe do not connect the grounds of Arduino to MD circuit.
                        I give arduino power from laptob usb

                        Comment


                        • Originally posted by CDI View Post
                          [ATTACH]44185[/ATTACH]
                          [ATTACH]44186[/ATTACH]
                          Here is my new Arduino vdi project with small 128x64 display. Implemented bargraph and custom font's. Machine on the photo is IDX with 12.5 inch coil. Soon i will upload short video...
                          My friend is giving the library error while loading this code. Can you give the link to the library

                          Comment


                          • So it gives an error when uploading to arduino

                            Comment


                            • Originally posted by sdowman View Post
                              My friend is giving the library error while loading this code. Can you give the link to the library
                              All needed library's should be downloaded from GitHub site, i can only imagine which one code is giving error without the image. Post your error code or give picture about compile error...

                              Comment


                              • Click image for larger version

Name:	IMG-20201123-WA0000.jpg
Views:	1
Size:	96.9 KB
ID:	358681

                                Comment

                                Working...
                                X