Mine is like this.
Announcement
Collapse
No announcement yet.
Announcement
Collapse
No announcement yet.
Barracuda Legend Kit Problems
Collapse
X
-
Qiaozhi, thank you so much for digging into this ... you've been burning the midnite oil too
, it also answers some questions I had about a year or so ago ...
Since you're at it:
This may also be part of the problem or compounding it (if I remember right - many were having issues with the 7660)
See Number SEVEN & possibly SIX ( I don't have Osci, so can't measure that) of datasheet info:
Could you please also check why most schematics for the Barracuda have a 2M2 resistor going to pin 7 of the 7660.
Some older schematics have a 1k resistor which works fine and is also shown on the data sheets. Anyway, the whole diode/cap/resistor combo going to pin 7 of the 7660 defies my understanding.
Perhaps you have an explanation of how it works.
Hope I haven't stretched this to far, but this looks like a great opportunity to get some more things about the Bara clarified,
In appreciation, Polymer
Comment
-
Hi Qiaozhi,
That is great progress! I have five or so 40106 chips displaying spikes in output. Plus one complete failure. I've replaced all the three power supply chips and I've just found the 7660 overheating for the second time. I see now why mine ran perfectly with a 9V current limited bench supply, then ran into problems on a 3 cell LiPo. The latter would have virtually unlimited current on startup and really enhance the negative voltage effect!
I didn't see an improvement on applying the mod to connect the three 40106 resistors to earth, but I don't think I've seen the same detection range reduction. I can get a hint of detection at about 12" on a Victorian penny, with full beep at around half that distance.
Unlike your test unit, my original pulse widths seemed to match at 40us. (I suspect this varies with the accuracy of the 79L05 and probably should be 45us) As you have seen, there is something odd reducing the first sample pulse width, when the delay is reduced through optimum point. Pulse eventually disappearing completely. I found the timing on this varied a bit with coils.
One point in your report. As supplied R27 and R29 are one 20K preset. No external control. Impulse must have added this, which is a most useful mod.
I look forward with interest to your analysis of the audio. (I'd love to understand how it works actually). I'm sure mine often goes unstable. There is what sounds like a beat frequency that drifts through a zero point after it's had power for a while.
Brief tests in the field, I initially experienced a lot of extra noise. The main component seemed to be when accelerating and decelerating the coil. (The end of swing effect). Swing it round 360 degrees at constant speed and no sound. I traced this to having the PCB to coil cable wiring connected the wrong was round. Though there is still some sensitivity in this area. This fix has been mentioned before, so not sure if it is the real answer.
Keep up the good work☺
Ray
Comment
-
Hi Qiaozhi,
One oddity on schemas you could quickly answer, I suspect. The feed capacitor to audio via. the Q5 MPF102 base. The closest to board schema, which I believe you are using, shows it as 100pF. Elsewhere this is 100nF and on the board it is actually 1nF.
Is it just that the value is not critical.
Ray
Comment
-
Q those are just the things that I had observed by studying the schematic and working trough this process with Impulse. I believe your comments on supply sequencing make sense and are spot on. C17,22 and 20 are all wrong, I prefer to reference all caps in the power supply to ground. This should not only prevent the supplies from cross coupling but also should reduce noise better. Also the mod you did keeps the 40106 from being abused. The timing resistors have to be adjusted though to get a correct main and Earthh sample pulse width. Reports indicate that when it works this a very good detector. But the design, or perhaps interpreted design is marginal. Once these mods are done and with a correct coil we may have a much better detector.Originally posted by Qiaozhi View PostI found some time over the weekend to look at the Baracuda that Impulse sent to me.
Firstly, referring to post #414:
After replacing the CD40106, the detector started working with some improved results. This meant that the detection depth for a Victorian penny was around 6" instead of the previous 2 to 3". I've noticed that 6" appears to be the type of results being achieved by many Baracuda builders, but this [to me] seems quite poor performance. After some further probing with the scope, it was clear that the TX oscillator output and sample pulses / delays are corrupted in some way. Unfortunately, the replacement CD40106 then decided that it was time to kick the bucket, with the result that detection distances for a coin were again reduced to a few inches. During these tests I had been using a 12V lead-acid pack, so I replaced the CD40106 for the second time and changed over to a bench power supply with current limit (just in case there was surge problem at switch-on).
I also decided to modify the PCB to connect the pull-up resistors to the 0V line rather than +5V. Wow ... what a difference! Detection of a Victorian penny was now easily achievable at 12" (and maybe even 13") with a 300uH 9" diameter mono coil. There was also a dramatic increase in stability regarding the audio threshold.
Now, let's backtrack a little:
The original CD40106 was kaput, and upon replacing it I took some measurements with the scope. It was possible to adjust the main sample delay between 11us and 38us with R29 (sample delay) pot. The lower limit is restricted by R27 (delay trim) to 11us because the sample pulse disappears at any setting below this value. On occasion it was noticed that the TX oscillator would fail to start.
TX pulse rate = 645 pps
TX pulse width = 95us
Main sample pulse width = 17us
Earth field pulse width = 34us
Earth field pulse delay = 182us
From the above results it is clear that there's a problem. The EF pulse is twice the width of the main sample, and hence the Earth field is not being eliminated correctly. This is something that's been noted by some people, and in fact (on this particular detector) it was responding to a whiteboard magnet several inches from the coil.
After the modification (shown in the attached Modification.jpg file) - which consists of cutting a track and soldering in a short jumper wire - the TX-on pulse was approximately the same at 94us, but with an amplitude of -5V (this was previously at -4V), and a pulse rate of 644 pps.
Main sample pulse width = 98us
Earth field sample pulse width = 120us
Earth field sample pulse delay = 440us
In practice it was found that the lowest main sample delay was 27us (and not 11us) as the main sample pulse gradually reduces in width below this setting. You can readily see that the EF pulse width still does not match the main sample pulse width exactly, but it did improve the EF elimination. Clearly there is still room for improvement in this area.
However ... after saving the scope shots and taking the two photos, I thought it might be a good idea to try the detector outside to check for any instability in the coil winding, especially as this appears to be a recurring issue. To carry out the test I disconnected the PCB from the bench power supply and reconnected to the battery pack. Would you believe it? ..... there was an immediate reduction in detection depth, and it turned out that the CD40106 was [yet again] damaged in some way.
Anyway, this is what I think is happening:
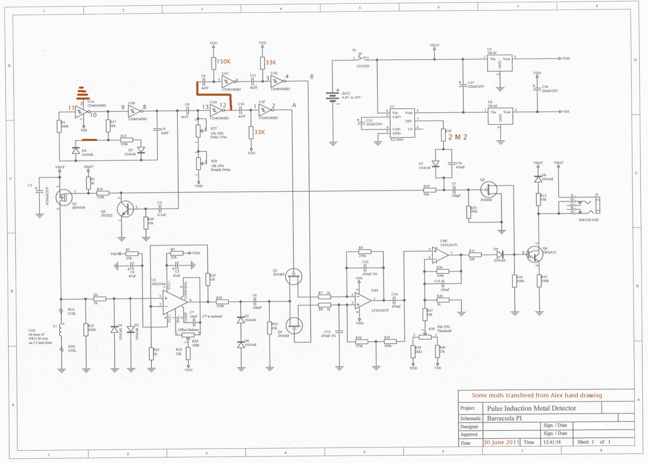
If you examine the schematic in the area of the power supply (top right), you will see that there is a 220uF electrolytic capacitor connected between VSS (-5V) and VDD (+5V). At power-on, the 78L05 becomes active first (since it's connected to the battery input) whereas the 79L05 is driven from the output of an ICL7660. This charge pump takes a finite time to get started, with the result that the -5V supply lags behind the +5V supply when the battery is connected. Unfortunately there's a 220uF electrolytic capacitor connected between the +5V and -5V supply lines. This is wrong, and there should be two separate capacitors connected from each of the power supplies to 0V (not to each other). When the battery is connected, the 220uF capacitor looks like a short-circuit, which means that the +5V supply gets connected momentarily to the -5V supply. The result is that the CD40106 has its power line connected in reverse when the detector is switched on. When I was using the bench power supply, there is an additional delay while the PSU output ramps up, and so the circuit survives. But as soon as you connect a battery pack, then things can go horribly wrong.
I'm going to have to order some replacement CD40106 ICs, and then modify the power supply section. Hopefully the 12" detection range can then be restored. Finally, note that there's a second 220uF electrolytic capacitor across the regulator inputs as well, which needs attention.
In the meantime, it might be a good idea for others to make the same scope measurements and compare to my "good" readings below.
I think you may have this all sorted. Thank you so much
Comment
-
TX oscillator -> U1 pin 8Originally posted by Michaelo View PostQiaozhi, on the Main sample pulse delay.BMP, can you give me the pin numbers for both traces and which pin is the Earth field sample?
I made changes to both the 220uF caps and the noise on the +5 volts has disappeared, -5 has a little noise still but it's better...
Mike
Main sample pulse delay -> U1 pin 12
Main sample pulse -> U1 pin 2
Earth field sample pulse delay -> U1 pin 6
Earth field sample -> U1 pin 4
Preamp output -> U2 pin 6
Yes, I can do that, but will need to replace the CD40106 first.Originally posted by 6666 View PostQ Could you also do any testing with an English pound coin as well thanks, and what revision PCB do you have ?
Which schematic are you useing? on my REV2 pcb there are no caps on output of 78l05
The schematic (attached) shows the 220uF cap connected between -5V and +5V, but looking the PCB layout (also attached) it appears to be the same as your circuit. This is even worse, as the full battery voltage (in reverse polarity) is momentarily applied across the CD40106 at power on. No wonder the ICs keeps blowing. Also, this means that there's no capacitance at the output of the 78L05. In fact, this is not the only difference between the schematic and the layout. There's a reverse-biased diode across the battery input pins, and there's none shown in the schematic.Originally posted by 6666 View PostMine is like this.
The points you highlighted in the datasheet are related to device lockup, which doesn't seem to be the problem here.Originally posted by Polymer View PostQiaozhi, thank you so much for digging into this ... you've been burning the midnite oil too
, it also answers some questions I had about a year or so ago ...
Since you're at it:
This may also be part of the problem or compounding it (if I remember right - many were having issues with the 7660)
See Number SEVEN & possibly SIX ( I don't have Osci, so can't measure that) of datasheet info:
[ATTACH]35691[/ATTACH]
Could you please also check why most schematics for the Barracuda have a 2M2 resistor going to pin 7 of the 7660.
Some older schematics have a 1k resistor which works fine and is also shown on the data sheets. Anyway, the whole diode/cap/resistor combo going to pin 7 of the 7660 defies my understanding.
Perhaps you have an explanation of how it works.
Hope I haven't stretched this to far, but this looks like a great opportunity to get some more things about the Bara clarified,
In appreciation, Polymer
Pin 7 of the 7660 is used for connection to an external oscillator. However, the TX oscillator in a PI is not normally suitable for the driving the 7660, so it appears (as is the case with the MPP) that this arrangement of components is designed to keep the internal oscillator of the 7660 in sync with the TX oscillator. What happens in the MPP is that the 7660 internal oscillator is temporarily stopped to get the edges in step, and a similar thing is happening with the Baracuda. However, I haven't checked the effectiveness of this particular configuration yet.
Originally posted by raygdunn View PostHi Qiaozhi,
That is great progress! I have five or so 40106 chips displaying spikes in output. Plus one complete failure. I've replaced all the three power supply chips and I've just found the 7660 overheating for the second time. I see now why mine ran perfectly with a 9V current limited bench supply, then ran into problems on a 3 cell LiPo. The latter would have virtually unlimited current on startup and really enhance the negative voltage effect!
Actually that's a good point. The schematic shows a battery voltage range from 8.4V to 12V. But, as we know, a nominally rated 12V battery can have a voltage much higher than that, and both the 7660S (fitted in Impulse's board) and the 7660A are rated for a maximum of 12V. This is another potential point of component failure.
Perhaps there are differences in your component values.Originally posted by raygdunn View PostI didn't see an improvement on applying the mod to connect the three 40106 resistors to earth, but I don't think I've seen the same detection range reduction. I can get a hint of detection at about 12" on a Victorian penny, with full beep at around half that distance.
Unlike your test unit, my original pulse widths seemed to match at 40us. (I suspect this varies with the accuracy of the 79L05 and probably should be 45us) As you have seen, there is something odd reducing the first sample pulse width, when the delay is reduced through optimum point. Pulse eventually disappearing completely. I found the timing on this varied a bit with coils.
This also implies that your board is somewhat different, as the PCB layout I have here clearly shows two separate pots. One is a preset, and the other is an external adjustment. It's not something that's been added by Impulse.Originally posted by raygdunn View PostOne point in your report. As supplied R27 and R29 are one 20K preset. No external control. Impulse must have added this, which is a most useful mod.
Originally posted by raygdunn View PostI look forward with interest to your analysis of the audio. (I'd love to understand how it works actually). I'm sure mine often goes unstable. There is what sounds like a beat frequency that drifts through a zero point after it's had power for a while.
Brief tests in the field, I initially experienced a lot of extra noise. The main component seemed to be when accelerating and decelerating the coil. (The end of swing effect). Swing it round 360 degrees at constant speed and no sound. I traced this to having the PCB to coil cable wiring connected the wrong was round. Though there is still some sensitivity in this area. This fix has been mentioned before, so not sure if it is the real answer.
Keep up the good work☺
Ray
This sounds like the Earth field elimination is not working.
The schematic shows 100pF, but the board layout shows 1nF, and there's a 1nF fitted on the PCB.Originally posted by raygdunn View PostHi Qiaozhi,
One oddity on schemas you could quickly answer, I suspect. The feed capacitor to audio via. the Q5 MPF102 base. The closest to board schema, which I believe you are using, shows it as 100pF. Elsewhere this is 100nF and on the board it is actually 1nF.
Is it just that the value is not critical.
Ray
Personally I'm not impressed by the Baracuda design - and things are not helped by the mishmash of schematics and layouts; none of which seem to match each other.
Comment
-
Q, agreed with the not being impressed. BUT the real question is, is it worth saving? I think yes based on others input. As for the mishmash, that is a common problem on any DIY forum as you know. Someone makes a change and it helps his build then generates a schematic. That schematic then is added to the thread but often the context of why it is added is lost. One you have more than one schematic you really have a potential mess. Any ideas from anyone on how we might fix this?
As for the external delay pot impulse did add that at my suggestion. Though the pot terminals are on the board along with the trimmer ( preset) they are shorted with a short link. That link had to be cut to add the pot.
Thanks again from your professional assistance on this matter.
Comment
-
Let's get to the bottom of these issues, then we can generate a new schematic and layout that everyone is happy with, and this can be used by Silverdog for a new release of Baracuda Rev-3 boards.Originally posted by Old cart View PostQ, agreed with the not being impressed. BUT the real question is, is it worth saving? I think yes based on others input. As for the mishmash, that is a common problem on any DIY forum as you know. Someone makes a change and it helps his build then generates a schematic. That schematic then is added to the thread but often the context of why it is added is lost. One you have more than one schematic you really have a potential mess. Any ideas from anyone on how we might fix this?
It appears that the PCB layout (previously attached) does have an external threshold pot, as does the schematic; but the actual PCB has this shorted out. I can see where Impulse broke the track on the upper layer.Originally posted by Old cart View PostAs for the external delay pot impulse did add that at my suggestion. Though the pot terminals are on the board along with the trimmer ( preset) they are shorted with a short link. That link had to be cut to add the pot.
Thanks again from your professional assistance on this matter.Last edited by Qiaozhi; 03-28-2016, 09:50 PM.
Comment
-
-
@Qiaozhi, first off many thanks for all the work much appreciated...
My 40106 pulses are pretty much in accordance with yours as quoted in #432...
The correction of the power supply caps went a long way to cleaning up noise and signals are fairly clean now...
Only remaining noise is on the -5 volts supply but it's not major...
In the next revision of the board any chance we could increase the size of the battery wires, can't fit wire of any substance in them...
Mike
Comment
-
Hi QThe schematic (attached) shows the 220uF cap connected between -5V and +5V, but looking the PCB layout (also attached) it appears to be the same as your circuit. This is even worse, as the full battery voltage (in reverse polarity) is momentarily applied across the CD40106 at power on. No wonder the ICs keeps blowing. Also, this means that there's no capacitance at the output of the 78L05. In fact, this is not the only difference between the schematic and the layout. There's a reverse-biased diode across the battery input pins, and there's none shown in the schematic.
The schematic with the orange writing should not be used, the orange writing is mine, I started to mod that old schematic which has mistakes but never finished it, dont use it.
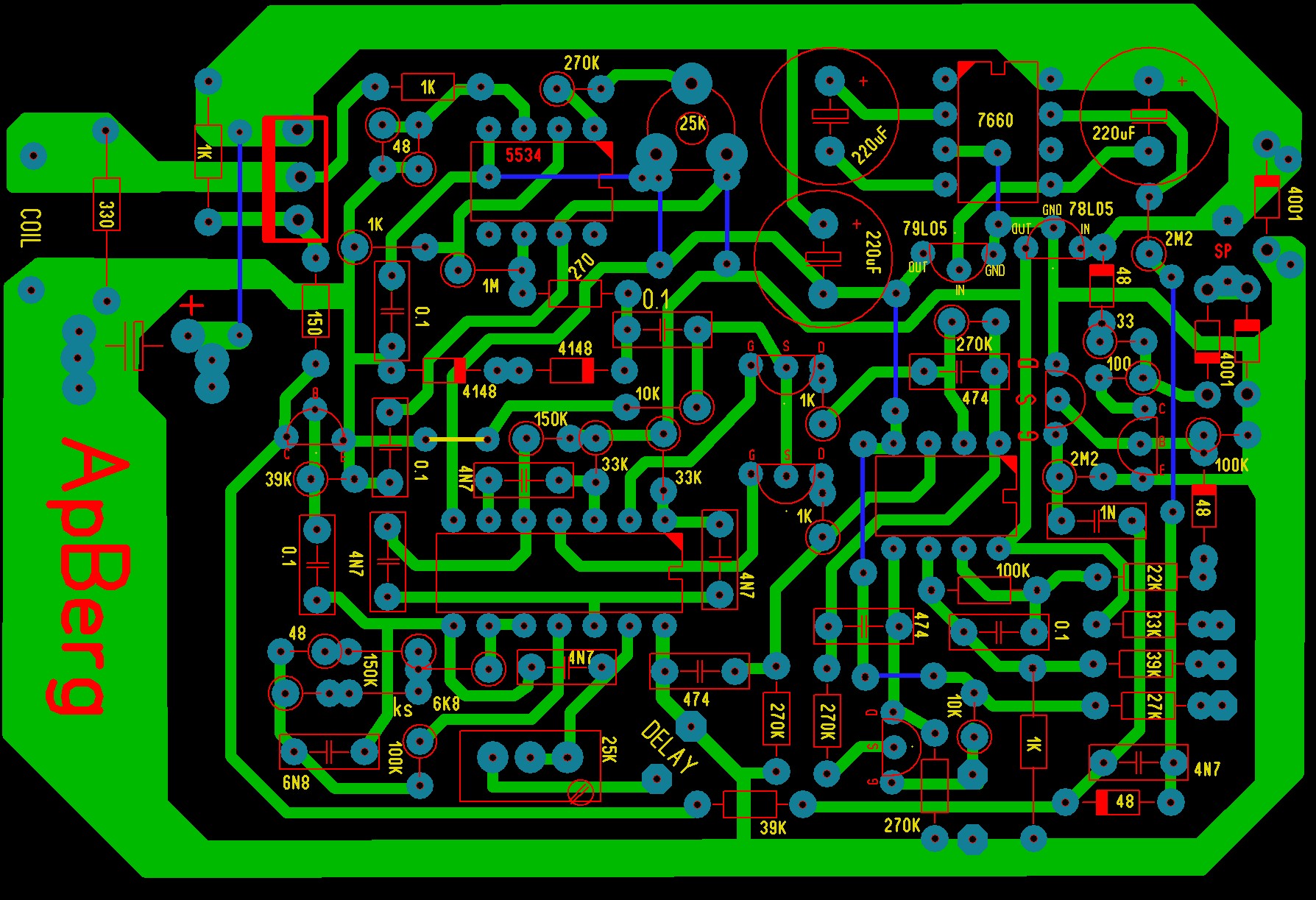
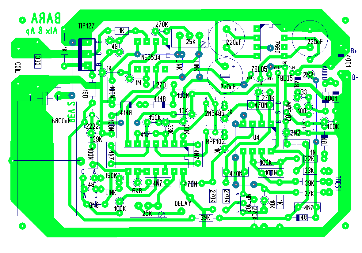
You should be useing the hand written schematics by Alex and the pcb layout both attached they best reflect the REV2 pcb
How the REV2 pcb was arrived at went something like this, from what I can remember.
There were 2 old schematics that both had mistakes on, Alex redraw the schematic, APberg made a new PCB layout, there was a bit of discussion about layout with Silverdog and he had the REV2 pcb made and provided kits, the TIP127 was an option, the led on the audio output was an option,
An optional delay pot can be fitted , a link is provided between 2 spare holes on the REV2 pcb , which needs to be cut if a external delay pot is fitted.
and leaving out OR removing Q5 the mpf102 was an option for increasing stability with the threshold, I removed the mpf102 and the threshold stability improved a lot.
There was also some discussion about the 2 gate fets, weather they should be different fets or the same to help improve stability and sensitivity, so there is a mixture of gate fet combinations out there, apparently there were 2 different fets on an original PCB, I have 2 different fets but the Bara works fine, hope this helps.
Comment

Comment