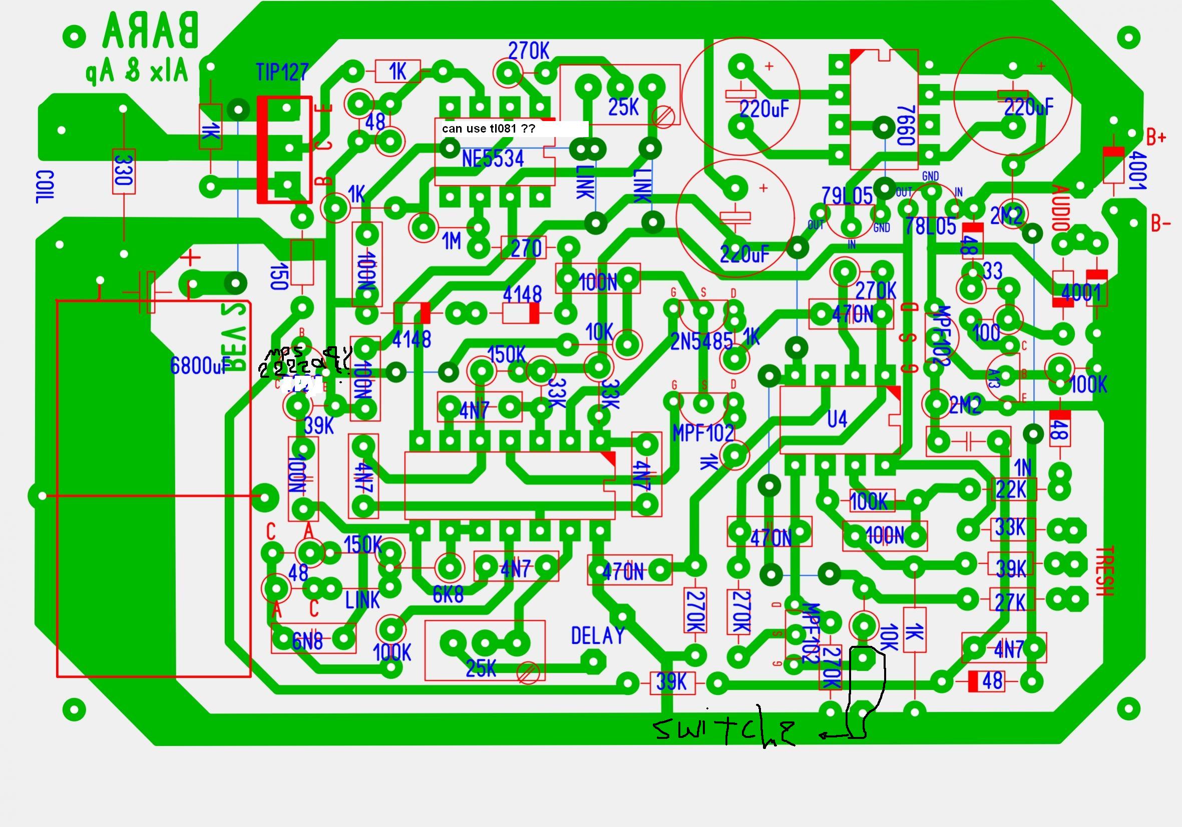
hello wilson
many thanks, i think you have unlocked the last secret of this unit
i will install this mod too at my current board an will test it
kind regards
many thanks, i think you have unlocked the last secret of this unit
i will install this mod too at my current board an will test it
kind regards

Comment