new problem, every i move the coil it make sound. Did i missing something??
Announcement
Collapse
No announcement yet.
Announcement
Collapse
No announcement yet.
BARACUDA-Legend-1
Collapse
X
-
i think you have the Phantom beep at the end of each direction
return Point of swing left and right
so surprise, surprise it is something normal on baracuda on real field use
it cant eleminate the earth field and gain of amp block is high enough that you get Signal from fast changing earth field
i am right?
so concentra only on the Signal that are in front of you, where you get also a beep if you swing over a second time
Comment
-
Hi, bernte_one, Im always read your post as lord vader voice in my mind, thanks for replying.Originally posted by bernte_one View Posti think you have the Phantom beep at the end of each direction
return Point of swing left and right
so surprise, surprise it is something normal on baracuda on real field use
it cant eleminate the earth field and gain of amp block is high enough that you get Signal from fast changing earth field
i am right?
so concentra only on the Signal that are in front of you, where you get also a beep if you swing over a second time
Is that normal? the last time I use it before full working is not beeping when i move it at any direction or shake.
Comment
-
-
And yes...its increase the treshold,but to noisy for CD40106 than HCF40106. Its help reduce the shake beeps to.Originally posted by Koala View Post
Cut and make a jumper only, im not sure what the 2 resistor is.
Thanks koala
Comment
-
You have to make all the mods. Read ALL OF THE REST OF THE THREAD. It will tell you what resistors need to be changed as well as what values they must be. If you just cut the trace and add the wire your earth field cancellation will be wrong which causes the false beeps. You will also probably have to replace the 40106 parts as they can be damaged by the original circuitry.Originally posted by ripsdevala View PostAnd yes...its increase the treshold,but to noisy for CD40106 than HCF40106. Its help reduce the shake beeps to.
Cut and make a jumper only, im not sure what the 2 resistor is.
Thanks koala
[ATTACH]36345[/ATTACH]
Comment
-
I see, let me work it.Originally posted by Old cart View PostYou have to make all the mods. Read ALL OF THE REST OF THE THREAD. It will tell you what resistors need to be changed as well as what values they must be. If you just cut the trace and add the wire your earth field cancellation will be wrong which causes the false beeps. You will also probably have to replace the 40106 parts as they can be damaged by the original circuitry.
Is that 170k and 270k resistor added to the bottom?
Comment
-
Read this whole thread from the beginningOriginally posted by ripsdevala View PostI have read the rest, what i can see is just cut and bridge, the two resistor is 270 and 270k like the original but put at the bottom, right?.
And caps modification.... Can you show me, im not a a native english, maybe I miss reading.
http://www.geotech1.com/forums/showt...it-Rev2)/page2
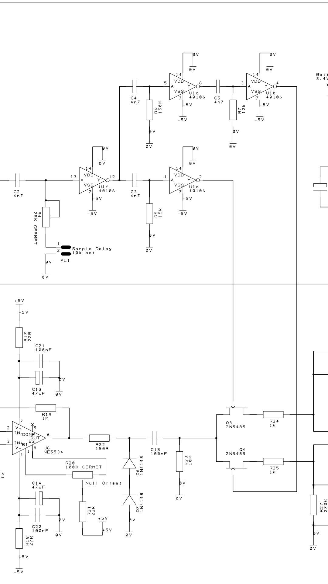
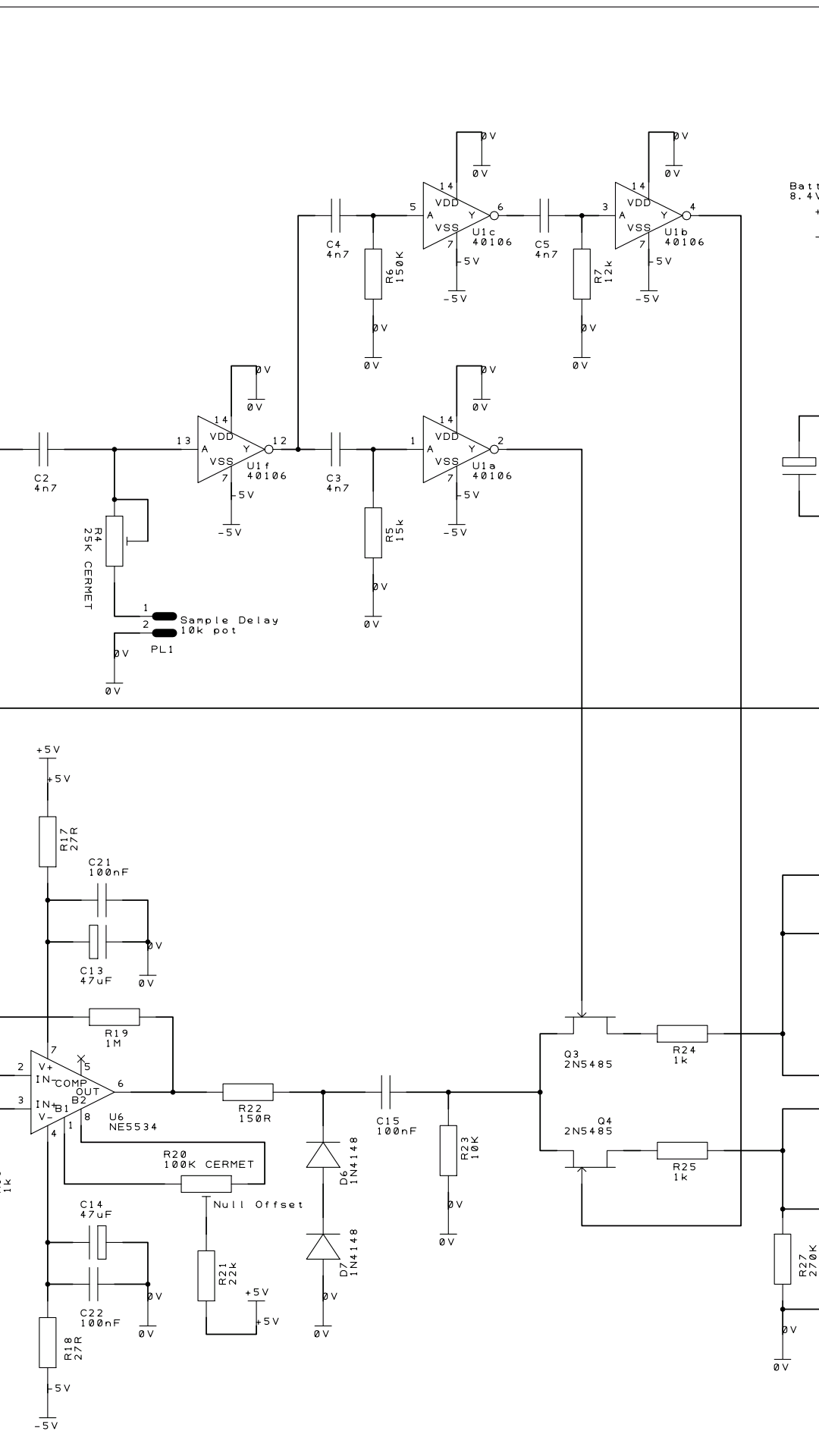
The schematic you want is near the end in thread in post 124. The resistors that need changing are R5,6 and 7. When you cut the trace and added the jumper you changed the reference for the timing of the 40106 chip this means these resistors need changing too.
These new values should work but they may not. These chips are not precision devices. If this does not fix the problem you wil have to adjust the values. To adjust the values requires an oscilloscope. Do you have one and know how to use it?
Note it is also likely that the 40106 has been damaged because of the power supply problems discussed in post 102.
Good luck!
Comment
-
Thaks for the clue old chart, I will learn it again.
I dont have a scope, just analog multimeter. what I learn from the discussion is, that the original is work normal, some builder have trouble because something else.
But what i read from the back that this project normaly have sensitive to coil tilt or sweep.
Let me see what i can do with the clue, or I just take the sweep & beep.
De vala
Comment
-
I SEE THE PROBLEM. The resistors numbering has changed in the new schematic.Originally posted by ripsdevala View PostNothing change, change R5 ,6 and 7. .. still beeping on tilt
I should wait CD40106 replacement.
Original [ATTACH]36362[/ATTACH]
Change [ATTACH]36361[/ATTACH]
First put back the resistors where they were! Be careful. Every time you unsolder the pads get weaker.
R5= R19 on your board connects to pin 1
R6= R17 pin 5
R7=R18 pin 3
Double check these. You must go by the PIN numbers.
It is also wise to replace the 40106 but it will not hurt to try this mod. If it does not work then do the 40106 replacement.
Sorry for the confusion.
Comment

Comment