i guess he took Apberg layout from first page of the thread. then he has to run all stages - from first page to 54.
Announcement
Collapse
No announcement yet.
Announcement
Collapse
No announcement yet.
BARACUDA-Legend-1
Collapse
X
-
-
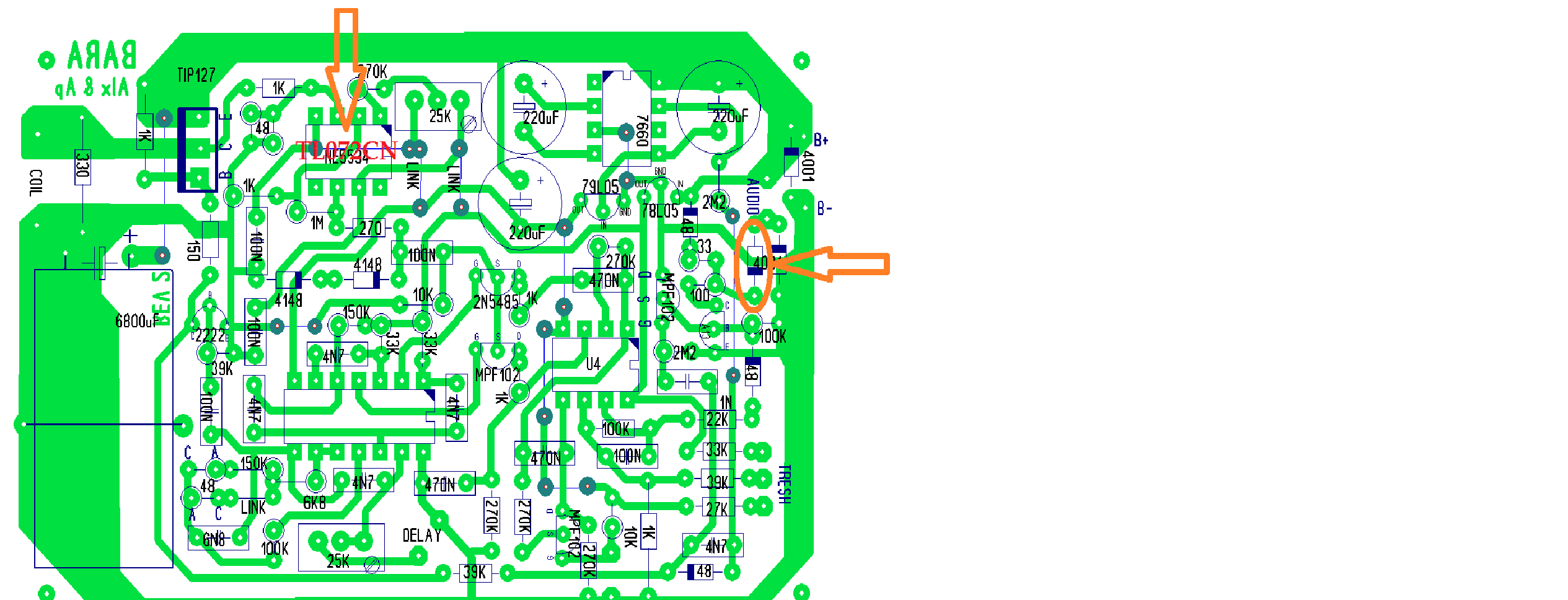
Originally posted by chuubaba View PostI HAVE HIGHLIGHTED THE VALUE OF COMPONENTS FOR THE EXPERTS TO SEE IF THESE ARE CORRECT. MY DOMESTIC EXPERT HELP IS NO MORE AVAILABLE S I AM ALL ON MY OWN TO PROCEED. I WILL MOVE TO DEBUGGING (OR WHATEVER) AFTER THIS
[ATTACH]43360[/ATTACH][ATTACH]43360[/ATTACH]
You have 7660 and LT 1054 - these are alternates of same IC - voltage inverter
Where you have marked LT1054 should be NE5534 - opamp
Comment
-
I need to change to transistors 2N5484B to MPF102 also?? What about IRF9640??? ICL7660 was getting very warm so should i change it too? Can i use a buzzer instead of loudspeaker?Originally posted by silverdog View PostYou have 7660 and LT 1054 - these are alternates of same IC - voltage inverter
Where you have marked LT1054 should be NE5534 - opamp
Comment
-
NE5534 is not available and i changed it with LT072CN. Now the DIODE 4001 as seen in picture is getting very very warm so changed the 220uf 35V capacitor with 220uf 25V. I hit the PCB with something and it started producing very faint pulsating beep that would change to a beautiful continuous tone if the PCB mount 10k trimmer is worked counterclock. I switched it back on and it is again silent.
Originally posted by kt315 View PostLT1054 is not operational amplifier. change it on NE5534.
Comment
-
You need to hit it harder!Originally posted by chuubaba View PostNE5534 is not available and i changed it with LT072CN. Now the DIODE 4001 as seen in picture is getting very very warm so changed the 220uf 35V capacitor with 220uf 25V. I hit the PCB with something and it started producing very faint pulsating beep that would change to a beautiful continuous tone if the PCB mount 10k trimmer is worked counterclock. I switched it back on and it is again silent.
Comment
-
seek anybody from your friends in UK and let them to pay for you https://en.wikipedia.org/wiki/British_PakistanisOriginally posted by chuubaba View PostSilverdog etc only accept paypal payments and there is no such legitimate paypal transfer available from my country.
British Pakistanis (Urdu: پاکستانی نژاد برطانوی; also known as Pakistani British people or Pakistani Britons) are citizens or residents of the United Kingdom whose ancestral roots lie in Pakistan. This includes people born in the UK who are of Pakistani descent, and Pakistani-born people who have migrated to the UK. The majority of British Pakistanis originate from the Azad Kashmir and Punjab regions, with a smaller number from other parts of Pakistan including Sindh, Khyber Pakhtunkhwa and Balochistan. The UK is home to the largest Pakistani community in Europe, with the population of British Pakistanis exceeding 1.17 million. British Pakistanis are the second-largest ethnic minority population in the United Kingdom and also make up the second-largest sub-group of British Asians. In addition, they are one of the largest overseas Pakistani communities, similar in number to the Pakistani diaspora in Saudi Arabia.[2][3]
Comment
-
It's too small a favor to ask but still all silverdog kits will be coming to me soon. Now that i have purchased components for geotech bara, tgsl, felezjoo and king cobra MDs from domestic it's fair to try building them all from whatever components are available in domestic market. BTW i see my expert helper also mixed up the CAPS.
Here is the diode that keeps burning my fingre.
Originally posted by kt315 View Postseek anybody from your friends in UK and let them to pay for you ...
Comment

Comment