No, I would not change it. Keep it like it is in the original Barracuda circuit.
Announcement
Collapse
No announcement yet.
Announcement
Collapse
No announcement yet.
BARACUDA-Legend-1
Collapse
X
-
Hello Deghbar613,
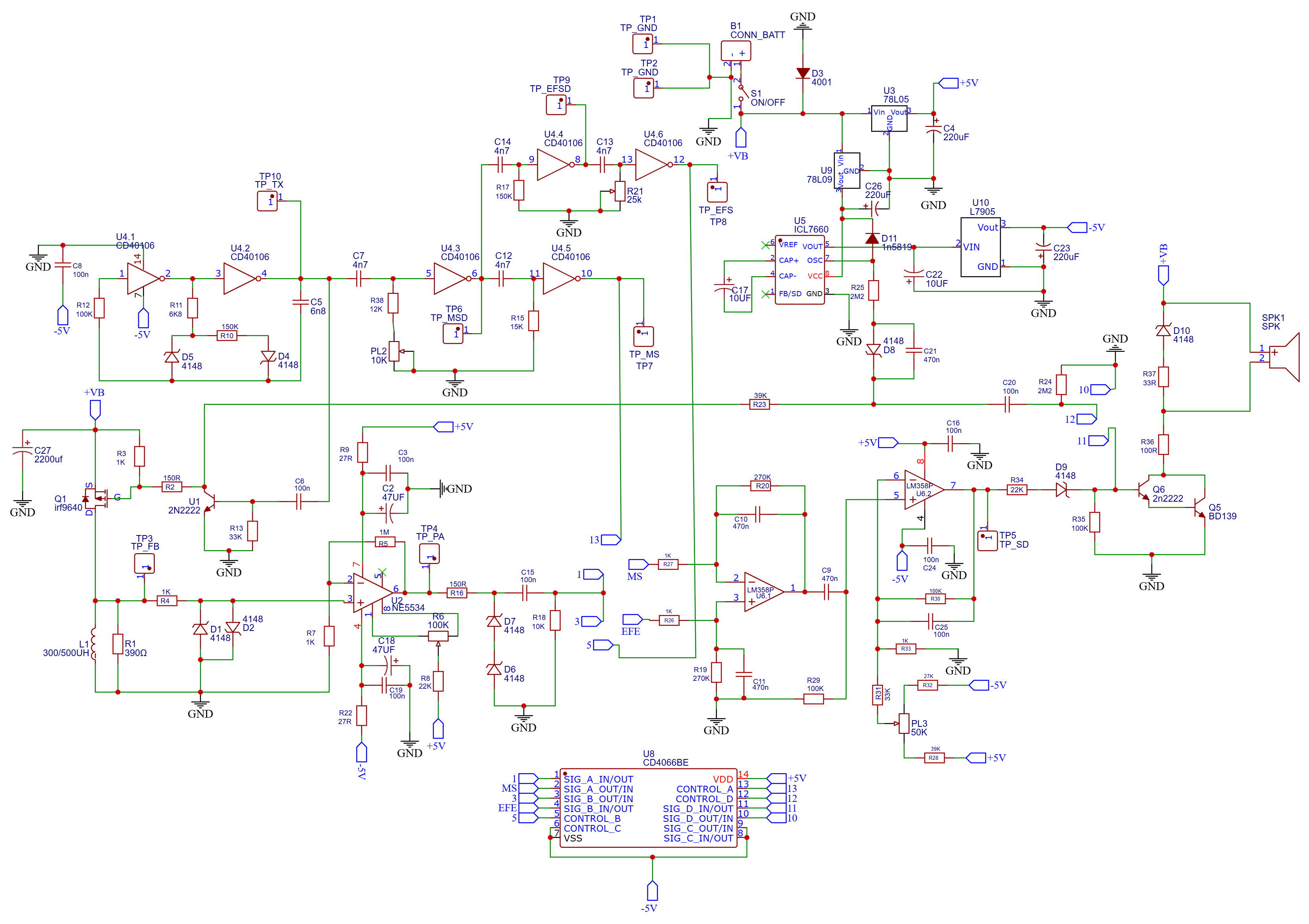
If it works better as a result, that's fine. However, it's no longer a true Barracuda circuit if you replace too many components. I doubt, though, that you'll increase the depth by replacing the JFETs with a CD4066. According to the datasheets, the R(on) resistance of the J113 is about 100 ohms, while that of the CD4066 is about 270 ohms. This means that the voltage drop across the CD4066 is about three times higher than the voltage drop across the J113. As a result, the signal is attenuated more than with the J113s. Perhaps your tests with the CD4066 are slightly different from those with the J113s, and you only have the impression that it's better. Try to conduct your tests again and let us know.
Comment
-
anybody has a page from the manual in HR? can share?Attached Files
Comment
-
hi GeoMaxOriginally posted by GeoMax View PostHello Deghbar613,
If it works better as a result, that's fine. However, it's no longer a true Barracuda circuit if you replace too many components. I doubt, though, that you'll increase the depth by replacing the JFETs with a CD4066. According to the datasheets, the R(on) resistance of the J113 is about 100 ohms, while that of the CD4066 is about 270 ohms. This means that the voltage drop across the CD4066 is about three times higher than the voltage drop across the J113. As a result, the signal is attenuated more than with the J113s. Perhaps your tests with the CD4066 are slightly different from those with the J113s, and you only have the impression that it's better. Try to conduct your tests again and let us know.
sorry for the mistake i use 74hct4066 not cd4066
this info on datasheet
The on-resistance (R(on)) of the 74HCT4066 (quad bilateral analog switch) is specified in the datasheet as follows:- At Vcc = 4.5 V → typical ≈ 54 Ω
- At Vcc = 6.0 V → typical ≈ 42 Ω
- At Vcc = 9.0 V → typical ≈ 32 Ω
Comment
-
hello friends
I have built the device, and it works perfectly. It can detect coins at a depth of about 30 cm and detects gold very well. However, when I tested it outdoors, I noticed that moving the coil near the ground produces ringing sounds. I tried replacing the coil, but the problem persisted, which indicates that the EFE (Earth Field Elimination) is not functioning correctly.
Could you please advise how to solve this issue? Also, what additional information would you need from me to diagnose the problem accurately?
Thank you very much for your help.
Comment
-
THX eduardo1979 for your usefull helpOriginally posted by eduardo1979 View PostHello.
To solve the EFE problem, you need to pay close attention to the differential integrator circuit and carefully choose the two resistors, ideally with a tolerance of 0.1%, and the two capacitors, ensuring their capacitances match within at least 1% and preferably be polyester.
How can I verify that the differential integrator is working properly without testing the detector outdoors? I mean, are there any reference values or reference test points I can measure?
Comment
-
For this, we need an oscilloscope.
You have to connect the oscilloscope probe to the integrator's output. You need a refrigerator magnet or a ceramic magnet. With the oscilloscope on, shake the magnet near the coil and observe if the signal is affected by the magnet's movements. There is also another, slightly more complex method, which requires a sine wave generator of approximately 5Hz and an oscilloscope. Connect the oscilloscope probe to the integrator's output and feed the generator's output into the preamplifier's input through a 220K resistor. By moving the aforementioned magnet, you can observe whether there are any deviations. If there are changes at the integrator's output, you need to add a 100-ohm multi-turn potentiometer connected to the integrator's inputs and adjust it until there are no oscillations. The best thing you can do is apply what I wrote to you yesterday in the previous post.
Comment
-
THX A LOT FOR YOUR REPLY eduardo1979Originally posted by eduardo1979 View PostFor this, we need an oscilloscope.
You have to connect the oscilloscope probe to the integrator's output. You need a refrigerator magnet or a ceramic magnet. With the oscilloscope on, shake the magnet near the coil and observe if the signal is affected by the magnet's movements. There is also another, slightly more complex method, which requires a sine wave generator of approximately 5Hz and an oscilloscope. Connect the oscilloscope probe to the integrator's output and feed the generator's output into the preamplifier's input through a 220K resistor. By moving the aforementioned magnet, you can observe whether there are any deviations. If there are changes at the integrator's output, you need to add a 100-ohm multi-turn potentiometer connected to the integrator's inputs and adjust it until there are no oscillations. The best thing you can do is apply what I wrote to you yesterday in the previous post.
"I have decided to perform the more complex experiment because I want to learn how a metal detector actually works, not just build it to make it function. Therefore, please explain to me on the schematic where I should place the components you mentioned, because I did not understand well. And I understand if you cannot explain it in more detail."
Comment
-
hello friends
EFE tired me really i don't know why still don't work with me i did what eduardo1979 told me
i choose R19==R20 and C10==C11 and not works
i added 100R multi-turn potentiometer connected to the integrator's inputs pin2 and pin3 and not works
what can i do now
i can't use it without EFE
youtube no help , chatgpt no help
who can help .....
Comment
-
Are you sure it's EFE? EFE will happen even when you swing the coil through the air, away from the ground. Lift the coil 2m off the ground and spin around in a circle, if there is no noise it is not EFE. You can also use a ceramic magnet to test for EFE.Originally posted by Deghbar613 View PostHowever, when I tested it outdoors, I noticed that moving the coil near the ground produces ringing sounds. I tried replacing the coil, but the problem persisted, which indicates that the EFE (Earth Field Elimination) is not functioning correctly.
Comment
-
Carl may be right; the problems might not be caused by EFE. It's very likely that the soil mineralization is too high, causing the detector to emit false signals. Try increasing the delay and see if that improves things. If the terrain you're searching in is highly mineralized, it would be advisable to build a detector with ground balance.
Comment

Comment