Looks like fake NE5534 IC...
Announcement
Collapse
No announcement yet.
Announcement
Collapse
No announcement yet.
BARACUDA-Legend-1
Collapse
X
-
hello GeoMaxOriginally posted by GeoMax View PostLooks like fake NE5534 IC...
Ne5534 is Not fake ,i am sure about that because i use it in old barracuda pcb and it work perfect
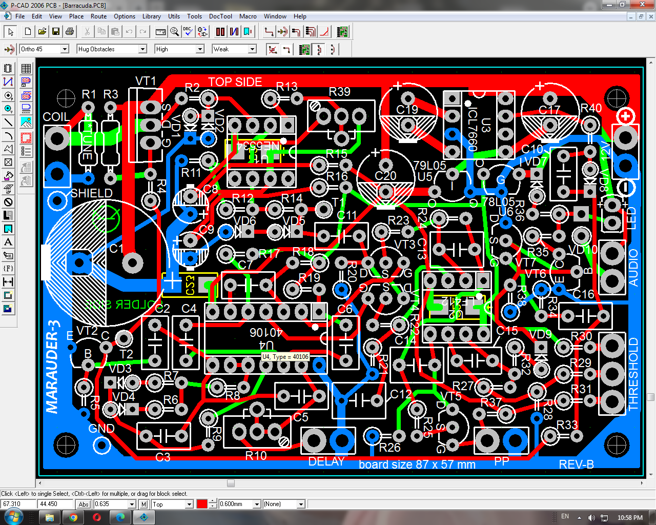
I made this new pcb to add cermet resistance to control second sample ,and i hade this problem i dont know from where it come but i think its from +5v i change all components but nothing change
Comment
-
Hi Deghbar613,
Okay, if you say the NE5534 worked on the old Barracuda board, then it's either defective now or there's another problem with your board.
I would do the following: Put the NE5534 back into the old Barracuda board and check if the IC chip still works. If it works there, the problem is definitely with the board, assuming all other components are okay.
Could you please post the schematic you used for the new Barracuda circuit board? There might be a connection error somewhere when transferring it from the original Barracuda schematic.
- Likes 1
Comment
-
the schematic is geotech rev AOriginally posted by GeoMax View PostHi Deghbar613,
Okay, if you say the NE5534 worked on the old Barracuda board, then it's either defective now or there's another problem with your board.
I would do the following: Put the NE5534 back into the old Barracuda board and check if the IC chip still works. If it works there, the problem is definitely with the board, assuming all other components are okay.
Could you please post the schematic you used for the new Barracuda circuit board? There might be a connection error somewhere when transferring it from the original Barracuda schematic.
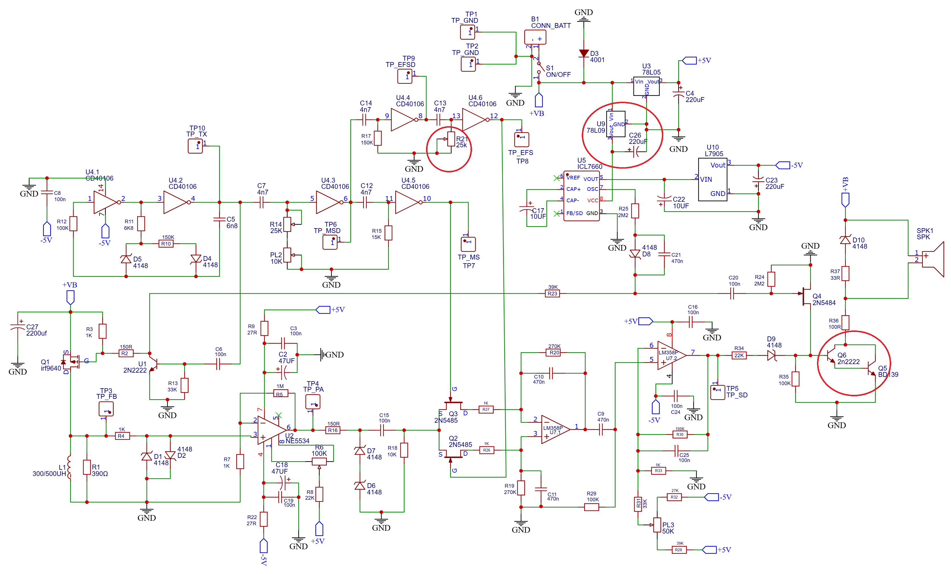
i modify little things highlighted in this picture
Comment
-
Hello Deghbar613
I've taken a closer look at your schematic. It seems to be correct. I couldn't find any errors. I suspect the problem lies with the NE5534 IC chip, its socket, or one of the traces around the NE5534 on the board. I would first check the socket and all the traces on the board for continuity with a multimeter. There might be a small crack somewhere. If everything is okay, I would try replacing the NE5534.
- Likes 1
Comment
-
thx GeoMaxOriginally posted by GeoMax View PostHello Deghbar613
I've taken a closer look at your schematic. It seems to be correct. I couldn't find any errors. I suspect the problem lies with the NE5534 IC chip, its socket, or one of the traces around the NE5534 on the board. I would first check the socket and all the traces on the board for continuity with a multimeter. There might be a small crack somewhere. If everything is okay, I would try replacing the NE5534.
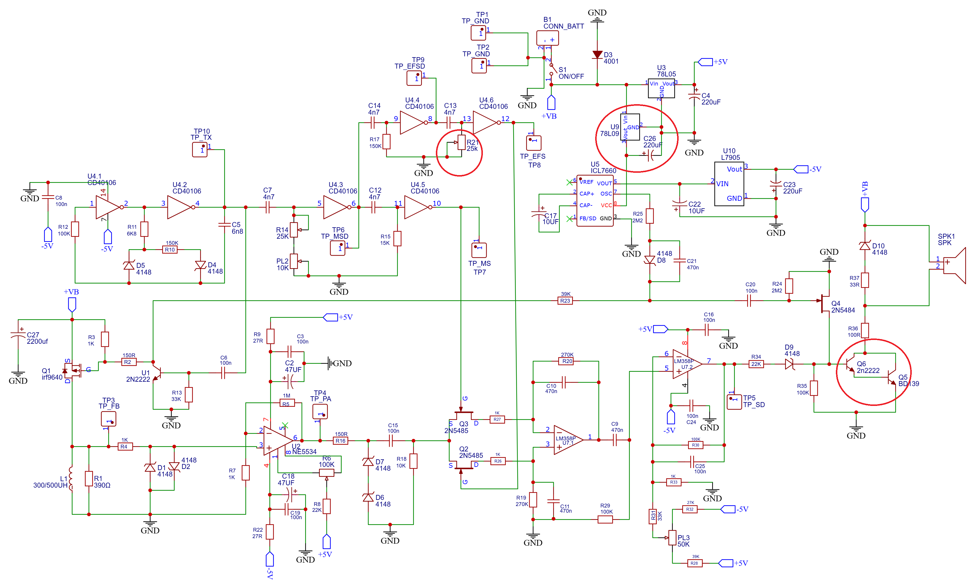
i found the problem
but i solve only half of it
when i change GND pin of coil close to ne5534 to green dot highlighted in this picture
thats the resulte
i know is not perfect output of ne5534 but is better
i want to know what the cause of this problem
i am sorry to bother you mr GeoMax
Comment
-
The original Baracuda design has many errors and design faults. These were corrected in the Geotech Baracuda design.
Geotech Baracuda - REV-A - Project Details
- Likes 1
Comment
-
thx QiaozhiOriginally posted by Qiaozhi View PostThe original Baracuda design has many errors and design faults. These were corrected in the Geotech Baracuda design.
Geotech Baracuda - REV-A - Project Details
i am using it but not the PCB
Comment
-
This is not an optimal arrangement for a ground wire, especially considering the placement of some components. Ideally, the coil connection points should be routed as close as possible to the capacitor (2200 µF) and the MOSFET (IRF9640). The 1 kΩ resistor on the NE5534 should also be placed close to the junction between the IRF and the coil lead. Position the NE5534 and the diodes near the 1 kΩ resistor. I would also connect the damping resistor directly in parallel with the coil lead.
Comment
-
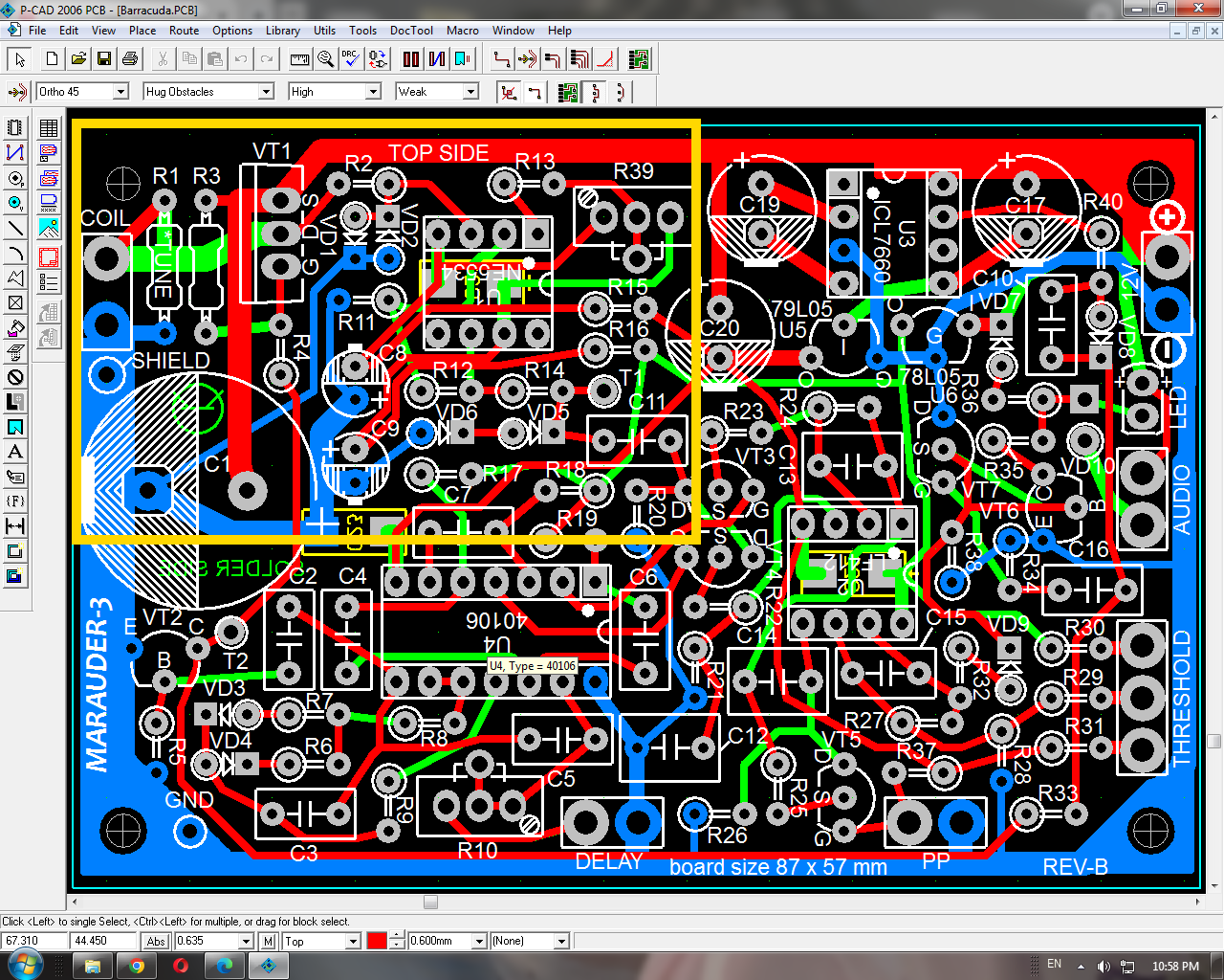
Deghbar613
Below is an example screenshot of one of my MD PCB designs. The red rectangle shows the placement of the large capacitor, the MOSFET, the damping resistors, and the NE5534 receiver circuit. All components are placed close together and not spread across the entire PCB. Maybe this will helps.
Comment
-
thx for help now everythings work great , the problem was R7 must be close to the coilOriginally posted by GeoMax View Post
i want change the 3 jfets by cd4066 , the you thing is good idea ?
Comment

Comment