All
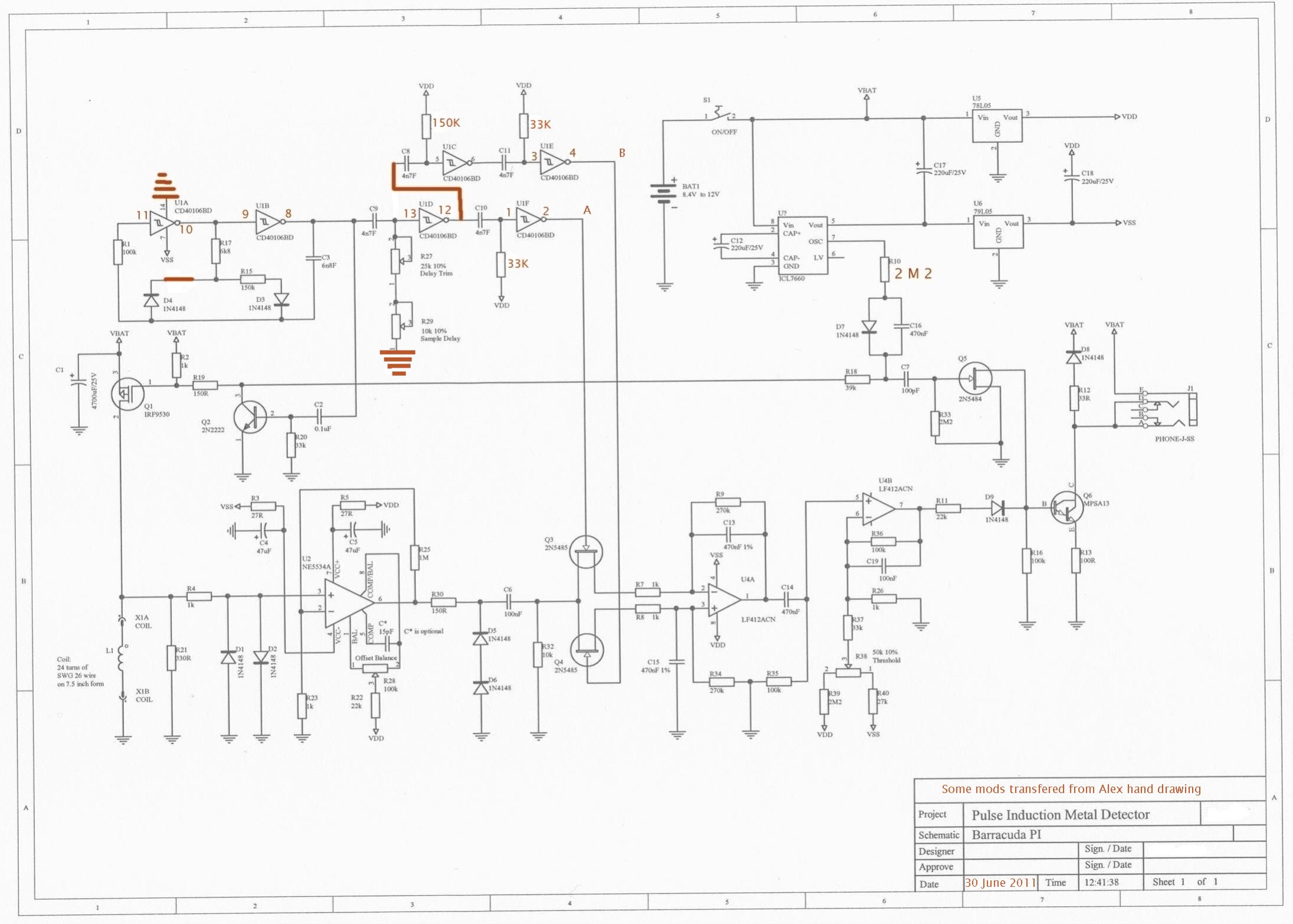
I have transferred some of the mods by Alex / APberg and Silver dog PCB to the old Barra schematic
it is not fully complete, I will complete it as I build it and get it working
I think I have done the drawing right so far, mods in orange colour dated 30 june 2011
I did it late last night and I am not well with flu
I have transferred some of the mods by Alex / APberg and Silver dog PCB to the old Barra schematic
it is not fully complete, I will complete it as I build it and get it working
I think I have done the drawing right so far, mods in orange colour dated 30 june 2011
I did it late last night and I am not well with flu




Comment