Originally posted by Davor
View Post
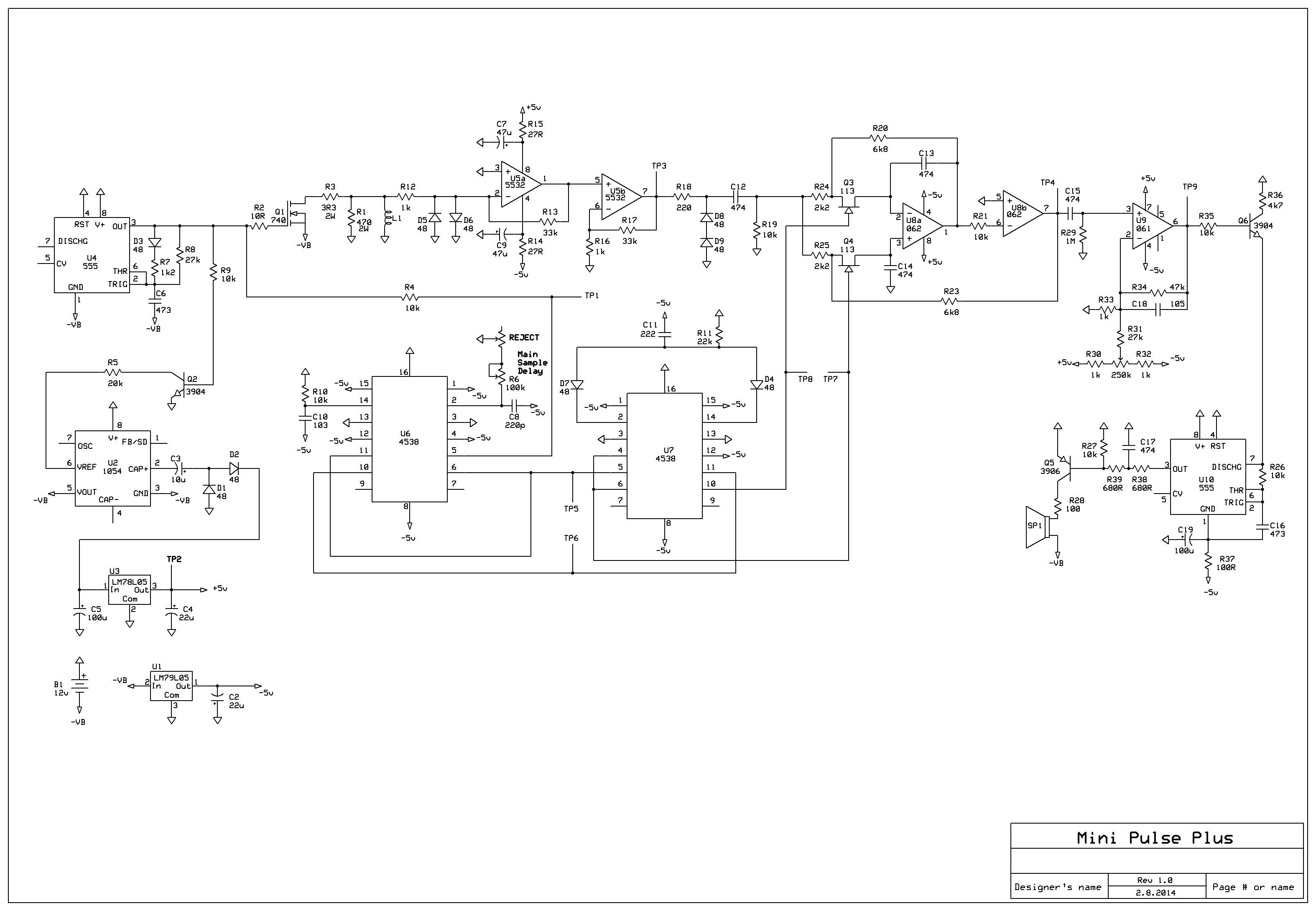
Remember the MPP was created as an alternative to the Surf-PI and Baracuda designs, and to be an easier project to assemble (with a greater chance of successfully ending up with a working detector), with a faster preamp for early sampling, and the minimum of options and adjustments. It was also intended as a good experimental platform for more knowledgeable Geotech members to try out new ideas, add extra features, or make various improvements. I expect the MPP design to basically stay as it is, but other variants may emerge in the future from the efforts of various members.
Later versions of the Build Document may include an Advanced Topics appendix, which could describe additions such as how to add an adjustable SAT, and switch between motion and non-motion modes. More advanced stuff, such as GB that would need additional components, would require a new PCB layout. In this case, we would need to create a new variant, maybe called MPP-GB (for example).



Comment