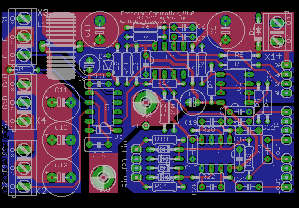
Goal: 80mm x 50 mm PCB
Hi all,
I'm trying to reduce the circuit complexity further so I can get four PCB boards onto one 160 mm x 100 mm EURO size board. This is very important to me as I can save a lot of money by the PCB manufacturing. The width of the PC board is already fitting into 80 mm. Let's work on the 50 mm height now.
The circuit isn't critical and we can leave some big capacitors and some resistors.
- reducing the transmitter buffer capacitors (overkill not necessary)
- removing one buffer capacitor (overkill not necessary)
- removing the gate resistors (not required)
- re-arranging the layout to use more space
If I can achieve a 80 mm x 50 mm PCB layout, I would be happy. Let's look, how good the coil connector and the mosfet's fits into a 50 mm PCB height.

Aziz
Hi all,
I'm trying to reduce the circuit complexity further so I can get four PCB boards onto one 160 mm x 100 mm EURO size board. This is very important to me as I can save a lot of money by the PCB manufacturing. The width of the PC board is already fitting into 80 mm. Let's work on the 50 mm height now.
The circuit isn't critical and we can leave some big capacitors and some resistors.
- reducing the transmitter buffer capacitors (overkill not necessary)
- removing one buffer capacitor (overkill not necessary)
- removing the gate resistors (not required)
- re-arranging the layout to use more space
If I can achieve a 80 mm x 50 mm PCB layout, I would be happy. Let's look, how good the coil connector and the mosfet's fits into a 50 mm PCB height.

Aziz


), which I'm not going to share (yet).
Comment