Announcement
Collapse
No announcement yet.
Announcement
Collapse
No announcement yet.
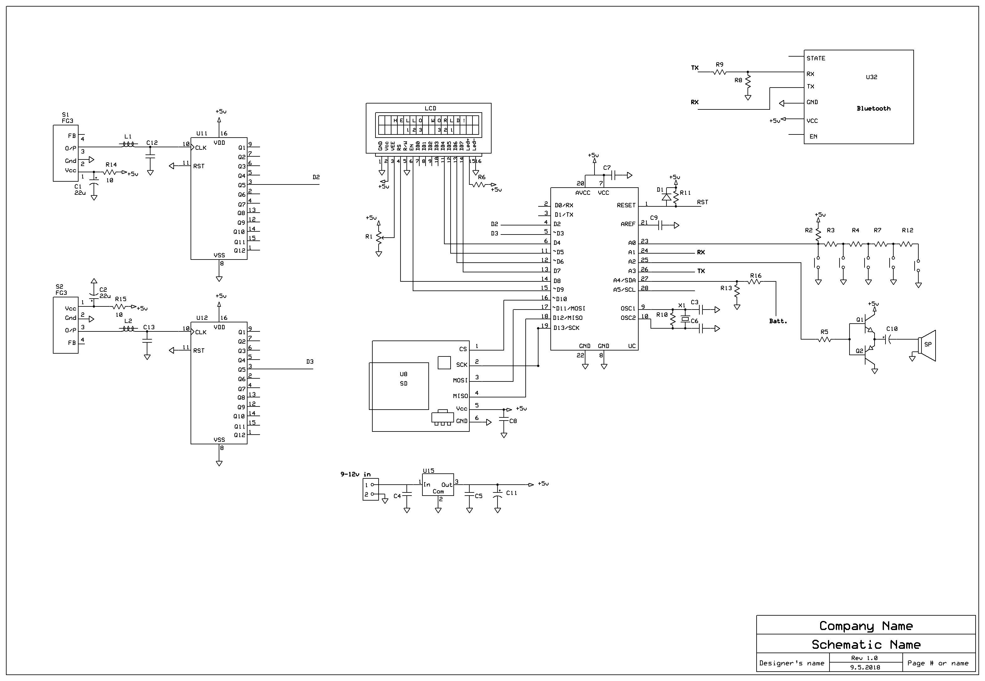
Ivconic Magnetometer/Gradiometer
Collapse
X
-
GREAT DISCOUNT!
Last few pieces from a batch left.
So now price for SMD kit is:
1) 280 euros (including sensors)
2) 200 euros (sensors not included)
Plus shipment costs and taxes.
Due covid19 global situation; shipping with regular post is not possible to some countries (Philippines for example),
so DHL is only way.
For example; DHL charges 120e for shipping to Philippines.
So, before i'll know final price; i'll have to check the "list" of countries where i can send parcel regularly or only with DHL.
https://www.kupujemprodajem.com/elek...171?filter_id=
Comment
-
-
I wrote to a man across the ocean trying to explain to him why it is problematic for me to send any of my work from here abroad, especially to "western" countries.
For the sake of illustration, I will copy the entire email here, so that I don't have to write it all over again.
...
In 2018, I was very naive with high expectations with the help of a friend from Bulgaria (neighboring country but EU member) who has good ratings on Ebay; advertised my Euromag 3D on Ebay at a price of 1300e.
After only 3-4 days, a buyer from Alaska, the city of Anchorage, contacted him on Ebay and paid the money to a friend's account from Bulgaria, but through the Ebay service.
The procedure was this for sending; I had to find a friend who is traveling to Bulgaria for a couple of days on business.
He smuggled the package across the Serbian-Bulgarian border. In the first city in Bulgaria, the post office sent a package by their "fast mail" to the place where my friend is.
And then my friend sent a regular package to Alaska.
The package took 15-20 days to travel. The customer received the package.
My friend was able to withdraw the money from the account and send it to me on the same day.
But due to the conditions of sale on Ebay, he suggested that we wait for a limit of 2 months, which is the time the buyer has to change his mind and return the package for some reason and request a refund.
Ok, I agreed to wait, lest I accidentally ruin my friend's "reputation" on Ebay. Last thing that I would want to do, because he is true friend who did me so much favors.
For 2 months I was anxious and nervous waiting for that deadline to expire.
Luckily; the buyer from Alaska was a fair man, satisfied with what he bought, a few days before the deadline, he gave very positive ratings to my friend from Bulgaria, on the Ebay rating system.
And only then were we 100% sure that the trade was successfully completed.
Alas!
To send me money; my friend from Bulgaria had to transfer money from his bank account to his PayPay account.
And then he sent money from his PayPal account to my younger son's PayPal account.
And my younger son then moved the money from his PayPal account to his bank account and only then withdrew the money.
All those transfers + Ebay commission = 395e!
And I ended up getting about 905e!
From 1300e price ended up with 905e!
Plus about 2 months of stress + hiring a couple of friends + unnecessarily harassing my friend from Bulgaria.
...
Comment
-
Another example that I mentioned in the email well illustrates the difficulties in "business"...
...
And I know how difficult and expensive it is to send even the smallest packages.
The USA-EU fee is 30e and the EU-Serbia fee (even though Serbia is physically in Europe) is around 60e!!!
A several years ago I found a Minelab Musketeer XS in mint condition, new in box, never used, on the USA classifieds.
The price in the ad was about 250e ($250 approx).
It "traveled" to me for 2 months (through Slovenia and my Slovenian friend who gave a "proxy" favor to me) and I had to pay another 95e for various taxes on top of the price of 250e!!!
Then I found a friend from Serbia who had a friend who often travels between Serbia and Slovenia. Than the "package" was smuggled across 3 borders...(Slovenia-Crotatia-Serbia)
...
And a counter example is China, that is, the JLPcb service for making pcbs, which I have been using for several years with enthusiasm!
The finished pcbs from there always arrive in less than 10 days and the fee is always fixed and amounts to around 16e!
Why is it so? Well, it's about international agreements that some countries have or don't have between themselves.
And of course politics is always at the root of the problem.
Comment
-
There, my dear forum friends (and enemies, lol)... based on just these two examples, you can see why I'm so "successful" in the business I've been doing for so many years.
Because the local market is too small and one cannot earn much here.
Serbia has barely 6-7 million citizens. And very "open" borders for various "imports", whether legal or illegal.
So local ads are crowded with similar offers.
And the number of people interested in this kind of "goods" is even smaller. And of that number, only 1/10 has the financial means to invest in such goods.
The local ads are overcrowded first with detectors from Bulgaria.
Most of them are Golden Mask detectors, and then there are others like Wave, Pirate and the like.
It is mostly one and the same detector, packed in different packages and with various "bells and whistles" accessories.
Next in mass and number are cheap Chinese detectors. Which is very difficult to compete (due to the financial situation of the population).
And only then it's the turn of branded models.
- Likes 1
Comment
-
DHL works... but it sucks!Originally posted by Alexismex View PostHello ivconic,
DHL international service did not work in Serbia?i ask you this, because i send goods to Haiti with DHL and the package arrived in well condition, and i know it is the worst country to send something!!!
They take the skin off your back!
Comment
-
Due to the problem of sending the kit outside the borders of my country... it is finally available on Aliexpress.
https://www.aliexpress.com/item/1005007438681332.html
Comment
-
Comment

Comment