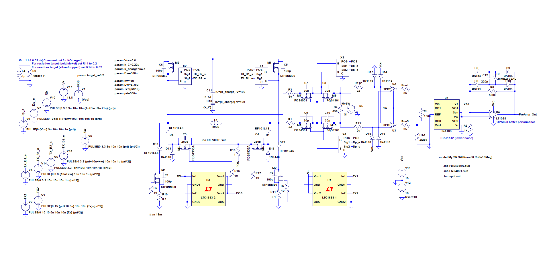
I have been working on a new bi-polar boost TX and front end for about the last 9 months that can work with both mono and IB coils. My intent is for use with an FPGA to provide all timing signals and post processing of the pre-amp output. The deign was inspired by Dave J's US Patent US9366778 and some observations I made during the study of the VMH3CS methods and technologies. I am now satisfied with the behavior under LtSpice simulation and now am in the process of implementing the design in Kicad. Actually, I had the Kicad design and layout completed, but made some last minute changes that changed about 10% of the implementation. The "New Bipolar Boost.zip" file should include all of the needed files to run the LtSpice simulation of the "mono" mode. If LtSpice complains about any missing components, let me know and I will supply them.

zip file updated... was missing sym and sub for SPDT switch
zip file updated... was missing sym and sub for SPDT switch

Comment