PCB
Announcement
Collapse
No announcement yet.
Announcement
Collapse
No announcement yet.
Pulse Star II (first analog version)
Collapse
X
-
Hello, you have a very big heart and you are a great person and you sent us the schematic of the metal detector easily, we and God love you, I hope you are always well, my dear, the world is empty, I just have one request from you, please send me the Gerber file, thank youOriginally posted by Orbit View Postهر دو 10k و 1k درست هستند، من دو ماژول را باز کردم در یکی از 1k در 10k دیگر بود. هم 1k و هم 10 مشکلی نداره!Last edited by Mehranfar; 10-02-2024, 09:58 PM.
Comment
-
Mr. orbit, thank you
In the schematic of the motherboard, both the positive and negative terminals of the 2200 uf capacitor, above the speaker are connected to the 12V power supply circuit, which is wrong.
I think the negative terminal of the capacitor should be connected to -10V.
Comment
-
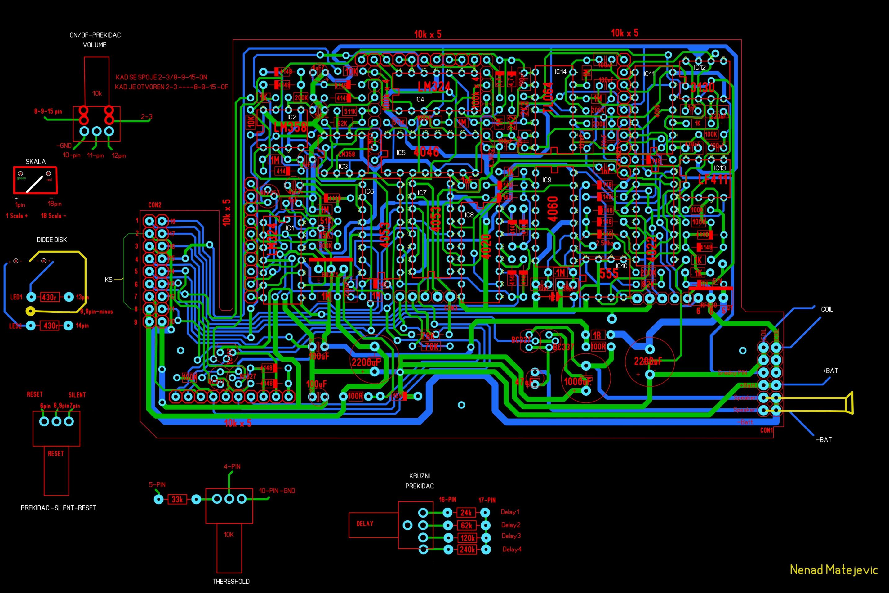
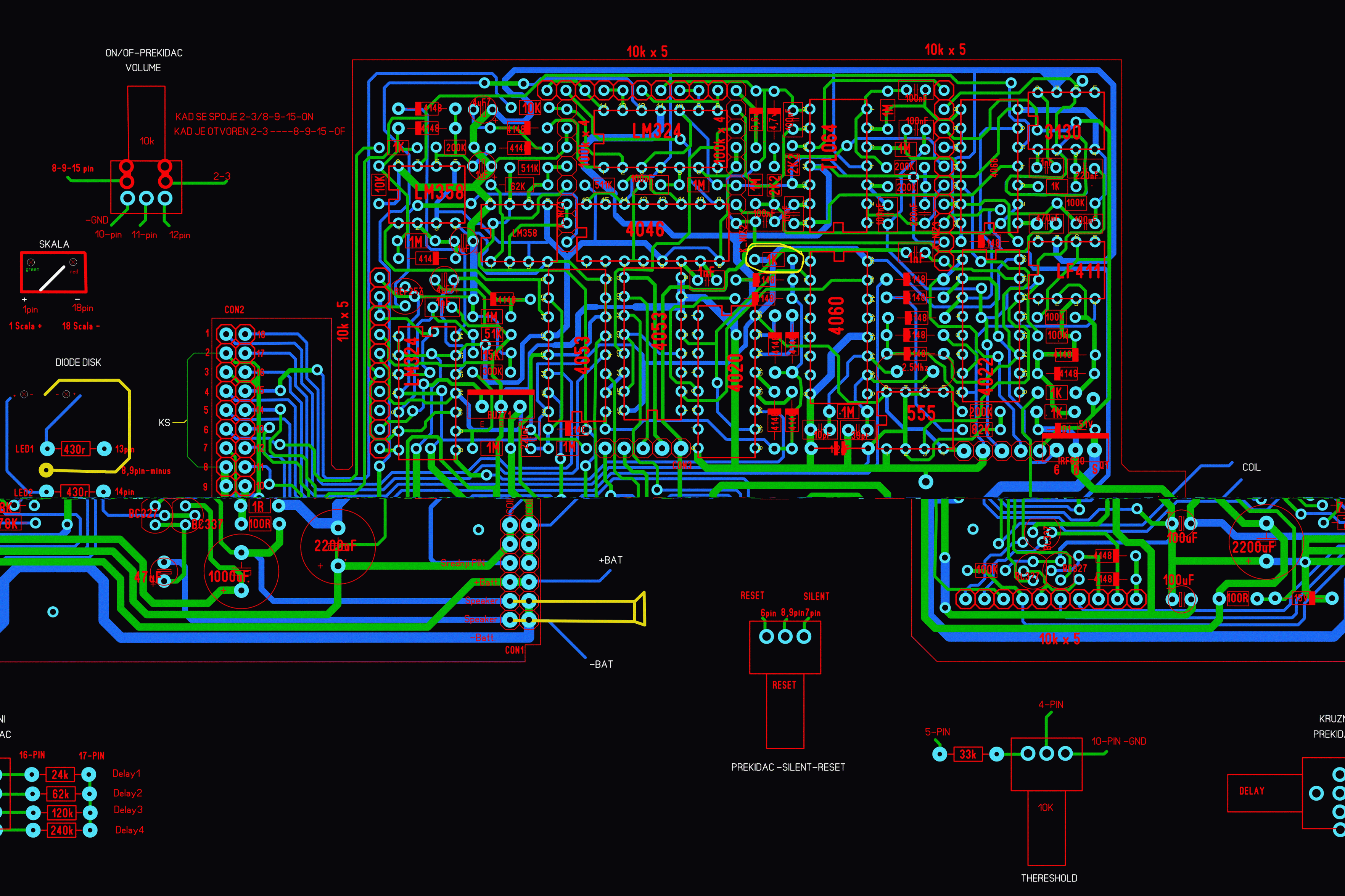
That the 2200uf capacitor goes to the plus 12v battery and to -10v , that's the only mistake, follow the pcb! As for the diodes on the mosfet, it says 51v zener! And you try what you want, the original module uses 51v zpd!
You already have a pcb from one member, I didn't follow the topic in detail, just compare my photo and fix the pcb that I think was put by Dbaner?! And you have gerber ?! Some people could try a little harder..
All correct! PCB!Attached Files
Comment
-
Thank you ❤❤❤Originally posted by Orbit View PostThat the 2200uf capacitor goes to the plus 12v battery and to -10v , that's the only mistake, follow the pcb! As for the diodes on the mosfet, it says 51v zener! And you try what you want, the original module uses 51v zpd!
You already have a pcb from one member, I didn't follow the topic in detail, just compare my photo and fix the pcb that I think was put by Dbaner?! And you have gerber ?! Some people could try a little harder..
All correct! PCB!
Comment
-
Thanks for clarify ..many many thanks!Originally posted by Orbit View PostThat the 2200uf capacitor goes to the plus 12v battery and to -10v , that's the only mistake, follow the pcb! As for the diodes on the mosfet, it says 51v zener! And you try what you want, the original module uses 51v zpd!
You already have a pcb from one member, I didn't follow the topic in detail, just compare my photo and fix the pcb that I think was put by Dbaner?! And you have gerber ?! Some people could try a little harder..
All correct! PCB!
Comment

Comment