Originally posted by Mehranfar
View Post
Announcement
Collapse
No announcement yet.
Announcement
Collapse
No announcement yet.
Pulse Star II (first analog version)
Collapse
X
-
If it doesn't work, then you messed up something and now you can't find the error, and it's even harder for your colleagues on the forum to tell you where you went wrong. Start gluing a new board and according to the diagram, first connect the power supply, turn it on, measure if it's OK, then continue and without rushing, measure with a multimeter and resistors which ones are exactly and enclose what you've glued, measure the zeners and continue gluing the other elements and finally use the oscilloscope to watch the pulses if everything is OK and adjust the damper.. Back to the topic, download the diagram and the board, print them out on A3 format and act, all the answers will be in front of you.
-
I checked everything more than ten times and I had no mistakes, When I turn on the device without a loop, it beeps I think the resistor values in the diagram and pcb are wrongOriginally posted by algan View Post
If it doesn't work, then you messed up something and now you can't find the error, and it's even harder for your colleagues on the forum to tell you where you went wrong. Start gluing a new board and according to the diagram, first connect the power supply, turn it on, measure if it's OK, then continue and without rushing, measure with a multimeter and resistors which ones are exactly and enclose what you've glued, measure the zeners and continue gluing the other elements and finally use the oscilloscope to watch the pulses if everything is OK and adjust the damper.. Back to the topic, download the diagram and the board, print them out on A3 format and act, all the answers will be in front of you.
Comment
-
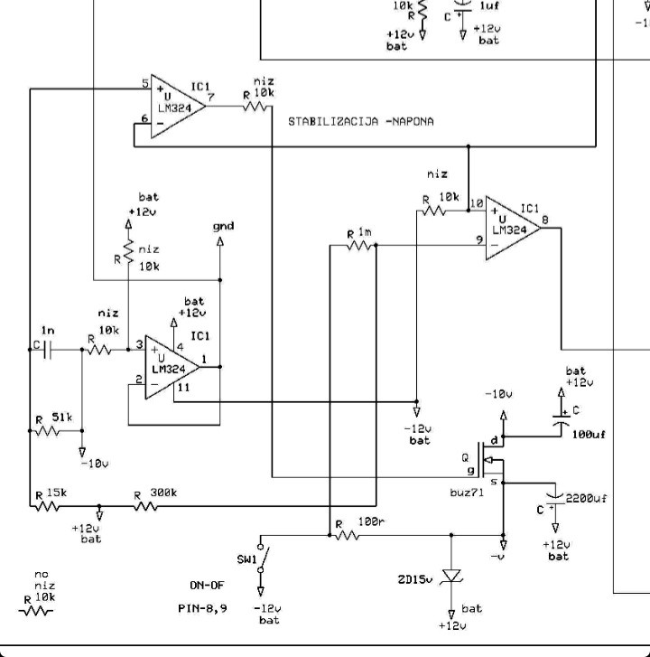
Is this sechematic a power supply, and how many volts should the output be?Attached Files
Comment
-
-
...or whoever drew this schematic was smoking something. Depends what you call ground reference but with a voltmeter from -12 ( AKA neg of battery ) you could say 2 volts or -10 from +12 (AKA pos of battery).
Havent seen the rest of the schem but the labelling is crap.
LOL
Comment
-
Here is the form that I made and it works and the circuit is there instead of REF25Z 2.5 V I use an analog LM385Z-2.5 also an analog in place of BUZ71 using IRF2807 you can use analogs that are at hand first turn on the power supply +12 is GND you must have +5 and -5 volts to the integrals opposite it, connect the green LED, when you turn on the power supply, the diode lights up and after a second it goes out, if the diode lights up constantly the power supply is not ok, but check with a multimeter before continuing soldering it is not difficult you will learn it clearly you have not made similar devices and therefore you have difficulties and where on the circuit it is -10 volts you may have -11, but measure as I wrote above put a new board and you will do it.Originally posted by Mehranfar View PostIs this sechematic a power supply, and how many volts should the output be?Attached Files
Comment
-
Hello, thank you for your explanation, Yes, when I measure the negative voltage, it shows 11 volts negative instead of 10 volts negative!Originally posted by algan View Post
Here is the form that I made and it works and the circuit is there instead of REF25Z 2.5 V I use an analog LM385Z-2.5 also an analog in place of BUZ71 using IRF2807 you can use analogs that are at hand first turn on the power supply +12 is GND you must have +5 and -5 volts to the integrals opposite it, connect the green LED, when you turn on the power supply, the diode lights up and after a second it goes out, if the diode lights up constantly the power supply is not ok, but check with a multimeter before continuing soldering it is not difficult you will learn it clearly you have not made similar devices and therefore you have difficulties and where on the circuit it is -10 volts you may have -11, but measure as I wrote above put a new board and you will do it.
Comment
-
This is the schematic, Mr. Carl.Originally posted by Carl-NC View PostHonestly, the schematic is a mess but U1a is a rail splitter and its output should be 0V, but if the supplies are as labeled then it will actually be 1V.Attached Files
Comment
-
Yes, I've looked at the schematic, it's a mess. I have no idea if it is correct or not, but several people have said they built it and it works. If your board does not work then you have to troubleshoot it, no one here is going to be able to tell you what is wrong with it.
Comment
-
all value of the detector is a pcb of discrimination. but they do not do it because are not able accurately delete epoxy. on this board in epoxy layer are tiny wires like jumpers and every time they delete the epoxy they break them invisibility. so direct coping of the pcb brings nothing - pcb is not working like waiting.Originally posted by Carl-NC View PostYes, I've looked at the schematic, it's a mess. I have no idea if it is correct or not, but several people have said they built it and it works. If your board does not work then you have to troubleshoot it, no one here is going to be able to tell you what is wrong with it.
Comment
-
So even then the schematic is not complete.Originally posted by kt315 View Post
all value of the detector is a pcb of discrimination. but they do not do it because are not able accurately delete epoxy. on this board in epoxy layer are tiny wires like jumpers and every time they delete the epoxy they break them invisibility. so direct coping of the pcb brings nothing - pcb is not working like waiting.
Comment
-
Originally posted by kt315 View Post
all value of the detector is a pcb of discrimination. but they do not do it because are not able accurately delete epoxy. on this board in epoxy layer are tiny wires like jumpers and every time they delete the epoxy they break them invisibility. so direct coping of the pcb brings nothing - pcb is not working like waiting.
Comment

Comment