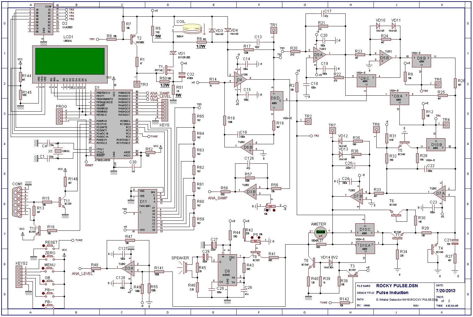
see rocky pulse
Announcement
Collapse
No announcement yet.
Announcement
Collapse
No announcement yet.
Delta Pulse
Collapse
X
-
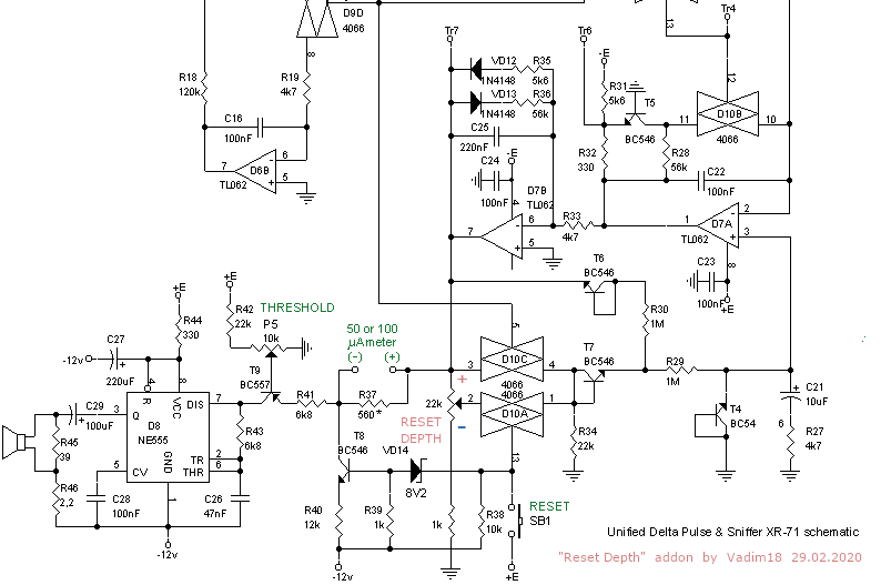
My small contribution to Delta Pulse (D.P.) "Reset Depth" addon.
Problem
long time for treshold recovery needed after pressing "RESET" button, which are usualy more than 5 seconds.
Final sensitivity in D.P. are very treshold level dependable. Sensitivity are optimal when VCO click rate are about 1-2 Hz, which is corresponds to more than +1 volts on pin 7 (D7B)
Reset button usualy do deep reset, down to minus 0.3 volts on pin 7 (D7B), thus long time needed for recovery to optimal voltage and click rate.
Solution
Added trimpot R 22К to negative feedback loop, to adjust final "reset state" voltage on pin 7 (D7B).
Changes in schematic
Comment
-
you are right
No problem with battery consumption
Battery consumption at maximum pulse width is about 400 mA
i use a 2300 ma lead acid battery
But there is another problem
When I set the pulse width to above 250 microseconds, the dp starts beeping unnecessarily, especially when I close my hands to the box.
I have to say that I completely shielded the box even all volumes and keys
But in my opinion this is an undeniable subject
Even with a pulse width below 250 microseconds, the detection depth is great
A couple of days ago I went treasure hunting with DP 110 *110 cm frame coil
As a result, I found a can(8*13cm iron aloy) at a depth of 70 cm while the frame was at a height of 40 cm above the soil surface.
There was 20 cm of snow on the soil surface
And the frame was 20 cm above the snow
The can was 70 cm below the ground, and I think the can was there for many years
In total, the distance between the coil and the can was about 110 cm
The DP reaction was very weak but every time I passed above the target point the dp had reaction
I had adjusted the first delay so that it would not respond to small targets like nails
Comment
-
-
There is a question that I have not been clear, why do we use 12V for the coil, why not use 24v or other, if 24v is used to increase the detection depth, then if 5v power is used, will it reduce the detection depthOriginally posted by kt315 View Post
Comment
-
detection depth (power TX) is controlled by PULSE WIDTH, not by the voltage. that is PI system, no need 24V.
while in VLF yes, you can increase the TX power increasing the voltage.
BTW why you want more depth from deeper with 500 us PULSE WIDTH? inside coil you locate in strong AC EMF
and what be your health? think your health is not cost of a gold you try to seek up.
Comment
-
ahaha! and free HEX with board for 5$. nice deal bro.
sorry, thats all i have - those files. try follow all way turkish guy had passed - from DP2 to DP3S.
you had learned DP work and now you can do microchipo project. and never share HEX with us! this is main rule!
Comment

Comment