i meant R40 value.
Announcement
Collapse
No announcement yet.
Announcement
Collapse
No announcement yet.
Delta Pulse
Collapse
X
-
R40 to 1K? That looks a little bit like modification in brutal force style)Originally posted by kt315 View Posti meant R40 value.
I already checked shielding. I simply placed DP between PC PSU and CD-ROM and connect both to positive supply rail.
Yes shielding make 100% noticeable effect, one little step forward in stability.
Comment
-
SNIFFER XR71 in brutal force style. okey. принимается. кто хочет - тот увидит. кто не хочет... значит не Судьба.
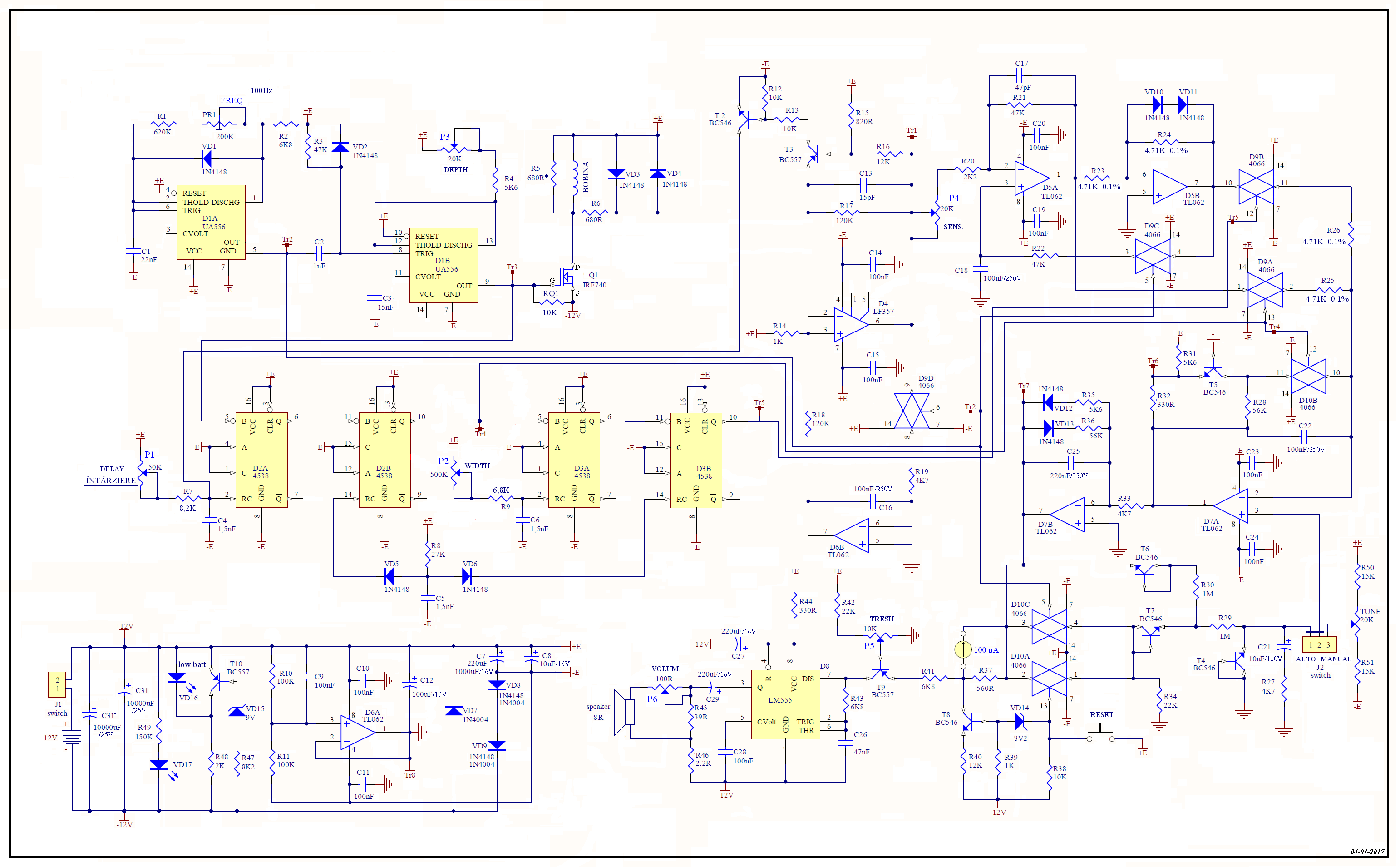
Q7, R36.Attached Files
Comment
-
I may be wrong but...Originally posted by kt315 View PostSNIFFER XR71 in brutal force style. okey. принимается. кто хочет - тот увидит. кто не хочет... значит не Судьба.
Q7, R36.
Mistake №1 pnp transistor Q7 will be all time closed (untill button presed) and feed true tiny 100uA uMeter about 3000uA. Transistor Q7 must be NPN version.
Mistake №2 Any zener diode (and ZD2 too) need some minimal current bias to work properly that is usualy at least 0.5mA for 1W zener
Lets calculate current with 12k resistor U=12v-8.2V=3.8V 3.8V/12000 = 0.0003A 0.3 mA! to low!
Voltage on uMeter will be very temprature dependable.
Did Q7 PNP will go in open state if "Fast zero" presed?
Lets calculate voltage on R37 12K*0.3mA= 3.6 milivolts. 3.6mV will do nothing with Q7 even if "Fast zero" presed
"ZD2, R37, R36, Q7" dont make any change for main functionality, except they add battery udervoltage monitor, and do that with Q7 NPN version usualy.
Sorry for my leakage of knowledge if so i was wery bad student indead.
Did i passed your examination?
Comment
-
that was discovered up millions years ago in Zakrzhevskij forum. nothing new for me. i did write you about the resistor - you began to dig
up all schematic. if every newbie will be give me 'new' lesson... i will blow up oneday AHAHA!!!
look... i am BRILLIANT MEMBER. i am here from 2002 year.
Comment
-
Vladimir (Demchenko) did draw this schematic, but he took the value from DP. in original schematic of Gueorgui 'mustang' (nick)
you see 1k. BTW Mustang hard promised to send me his board, but never did fulfill a promise.
you can write to Mustang with your calculation of current (mistake #2).
from: Gueorgui Gueorguiev <[email protected]>
subject: XR71
Hello KT315,
I/m can send you a pcb which is tuned and work well. Do you interest of it?
Gueorgui Gueorguiev
[email protected]
We haven't to speak for price. I'll send pcb not for money but for something similar. Last year I sent to Jurij some coil shells - you can ask him. My XR71 pcb is the same as "Aban" sent in Carl forum. He ("Aban" is pseudonim which one bulgarian boy have used. He is from Burgas and is very good liar.) He had stolen my pcb at the early 2000. This pcb have manifactured yet have a bit modification - we added a part with batery changer and lowbat indication. As you good know on pcb are switch for "Manual" - "Auto" tune which was soldered in "Auto" mode in "Aban" pcb. The main advantage my pcb is spetial selection for IC and pasive - You mast know this is "secret", because there were many XR71 detectors were manifactured but when you will test any from "VE EL electronics" you could register adventage. I have many detectors and think it was one of the best models at the time and can compare it.
About XR71 I can say that it "Father" XR7 (I had manifactured 3 devices before XR71) was one very fine designed Pi machine. If you are interesting I can send you shematics of XR7.
Best regards,
Gueorgui GueorguievAttached Files
Comment
-
Mr. kt315 I only analysed schematic Sniffer_XR-71_sch.pdf which was new for me, and "trying to see " as was writen in the post #3693
If i had this schematic in 2002, or MD pirat at least... I soldering as hobbyst already ~25 years (from 7years), but all circuits i have was only soviet books about audio and radio, radio and audio until 2008, let all them burn in hell... My closest to pi detectors circuit was Chemelec battery desulfator in 2015, then was SurfPI, last year Clone PI-W and Delta.
Offcourse if i don't understand circuitry for at least by 50% - i don't build it.
Yours respectfully.
Comment
-
try to load all DP files https://dfiles.ru/files/yi7t9r92k?redirect
yes, i do not do a secret from my archive. you have to see 'full doc set'.
Comment
-
hi anatolij
I made dp and it's a perfect metal detector
Now I made a 110*110 cm coil without shield for Dp and it works very well
But i made another one, I used a shielded cable i connected the two end of shield
but when i test the dp with this I had to adjust the first delay width at high point and the main pulse width at low point and the threshold at high
with this adjustment, the depth of detection drops a lot
Comment
-
hi amigo
I made dp and it's a perfect metal detector
good news.
Now I made a 110*110 cm coil without shield for Dp and it works very well
to shield of same coil is hard job and not needed because we have a coil with lowest resistance.
such coil itself is good shielded via 'cold' end.
But i made another one, I used a shielded cable i connected the two end of shield
but when i test the dp with this I had to adjust the first delay width at high point and the main pulse width at low point and the threshold at high
with this adjustment, the depth of detection drops a lot
every pot is related to the depth. you certainly must set pulse width on maximum, but can not, because
you have:
- limited power reserve of battery
- influence of miniralized ground.
you must seek OPTIMAL FOR YOU SETTINGS.
second example, first delay width. you get maximum depth with LOW delay, but then DP sees every nails.
again, you have to find out OPTIMAL SETTINGS.
also with second delay width (GEB). at right position you get maximum depth but on miniralised ground
you must set it at left and you lose the depth.
you see - you must find out OPTIMAL SETTINGS FOR EVERY CONDITION OF GROUND YOU ARE SEEKING ON
GETTING MAX DEPTH CLIPPING OUT NAILS.
Comment
-
NPN transistor.Check how I did this on my HH2.Originally posted by liudengyuan View PostHello everyone, because the microcontroller and the 12v power supply cannot share the ground, the microcontroller output is only 3.3 volts. How to drive the irf740 through circuit conversion?
https://www.geotech1.com/forums/show...ake-on-the-HH2
Comment

Comment