I do not see a problem. what you mean? low sens on a coin or what?
Announcement
Collapse
No announcement yet.
Announcement
Collapse
No announcement yet.
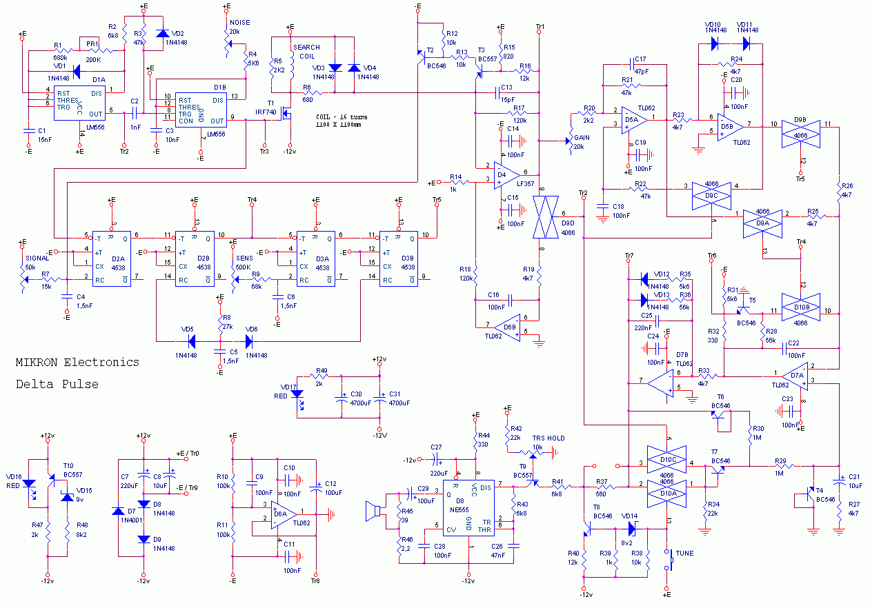
Delta Pulse
Collapse
X
-
Comment
-
Please watch this video: http://www.youtube.com/watch?v=XNG0rR9DXyM
The Delta Pulse can sensing a coin sized features relative small coils.
Comment
-
Comment
-
if you take any PI schematic you will see there a reference point on +12V (+BATT). because you must sheild a coil from +12V, if you want to shield. so this bulgarian schematic is not right on reference. you may use then -12V=-BATTERY or what you want.
Comment
-
if you take any PI schematic you will see there a reference point on +12V (+BATT). because you must sheild a coil from +12V, if you want to shield. so this bulgarian schematic is not right on reference. you may use then -12V=-BATTERY or what you want.
Thanks for the clarification kt315 and Geo.Hello.
-12v, so -12 to +12 = 12V.
-12 to gnd = 6V
Regards
Comment

Comment