Announcement
Collapse
No announcement yet.
Announcement
Collapse
No announcement yet.
Delta Pulse
Collapse
X
-
-
still not finished PCB but there is still little to završi.ko ia a Greco tell the correct time to
question:
DD2 goes where pin 7, 8
DD1 pin 7, 9
Which is better IRF740 IRF840 or
C14, C15 reverse the poles sematić
DA1 goes where pin 7
DD1 pin 8 goes to the E-SE does not
DD2 pin 8-E or not
VD12 R36, R35 VD12 way or the error
Thank you for your answers
Comment
-
Hi JapOriginally posted by jap View PostHi Nicolas
-Leave the speaker 8 OHM as it is because it is better.
-Be sure that your speaker is connected between the two pin 3-2 in J2(IN DP2).
-Be sure VOL=100 OHM=1K POT,R46=2.2 OHM
-To be safe change C27,C29.
best time
j.
still the same problem I have tested almost all
let me know R46 = 2.2 Kohm or I misunderstood 2.2ohm
it is a confusion
http://www.hobby-hour.com/electronic...-resistors.php
Best Regards
NiKolaAttached Files
Comment
-
Hi all
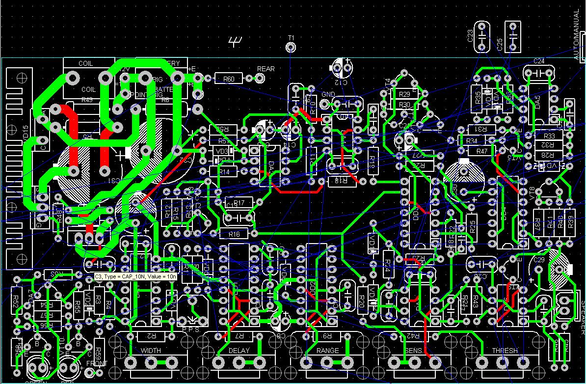
I finally finished the PCB design for the KT315.
question
free pins of the IC remains free to them or something goes
vd12-r36 and r35-vd13 wrong or vd12-r35 and r36-vd13?
DA3 and DA5 (TL062) to E-5 to pin or not?
C14 replaced iC15 place or not?
Does anyone can hang a picture C16, C18, C22, C25, and STTH1210D 7909 because it is in this crazy looks Serbia components purchased by first vendor show a picture and then he also seeks orderHere is the PCB, so if something does not wave a fix
KT315 thanks to the scheme
Comment
-
It is 2.2 ohms.Originally posted by Nicolas View PostHi Jap
still the same problem I have tested almost all
let me know R46 = 2.2 Kohm or I misunderstood 2.2ohm
it is a confusion
http://www.hobby-hour.com/electronic...-resistors.php
Best Regards
NiKola
Comment
-
Comment



Comment