When I turn it on, the red led turns on, the coil sends out pulses (When placing some metal inside the coil, the object starts to emit a sound)
norm
and the irf720 gets a little bit warm,
norm
but I get no sound or current at the Ameter. I tried all pots and the tuning button, but nothing worked.
When I touch Pin2 at the D9A 4066 with my finger (tried it accidentally) the speaker starts huming and when i touch Pin11 of the same or push tune, it stops again.
you use a strange way in my opinion. it is not an radio... but if this is working for you...
My coil is around 1,4mH and 4Ohm and I'm running it at 120Hz.
unnorm. DP can work with the coil, but norm is 350-500 uH. (MICRO-)
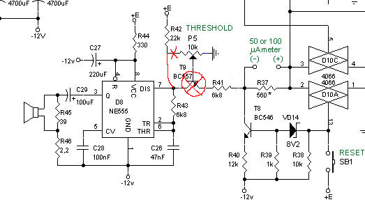
disconnect NE555 sound part according to attached schematic and try to get the ruffle sound via P5 pot - from nothing to rare clicks and further hight tone.
norm
and the irf720 gets a little bit warm,
norm
but I get no sound or current at the Ameter. I tried all pots and the tuning button, but nothing worked.
When I touch Pin2 at the D9A 4066 with my finger (tried it accidentally) the speaker starts huming and when i touch Pin11 of the same or push tune, it stops again.
you use a strange way in my opinion. it is not an radio... but if this is working for you...
My coil is around 1,4mH and 4Ohm and I'm running it at 120Hz.
unnorm. DP can work with the coil, but norm is 350-500 uH. (MICRO-)
disconnect NE555 sound part according to attached schematic and try to get the ruffle sound via P5 pot - from nothing to rare clicks and further hight tone.


Comment