Originally posted by kt315
View Post
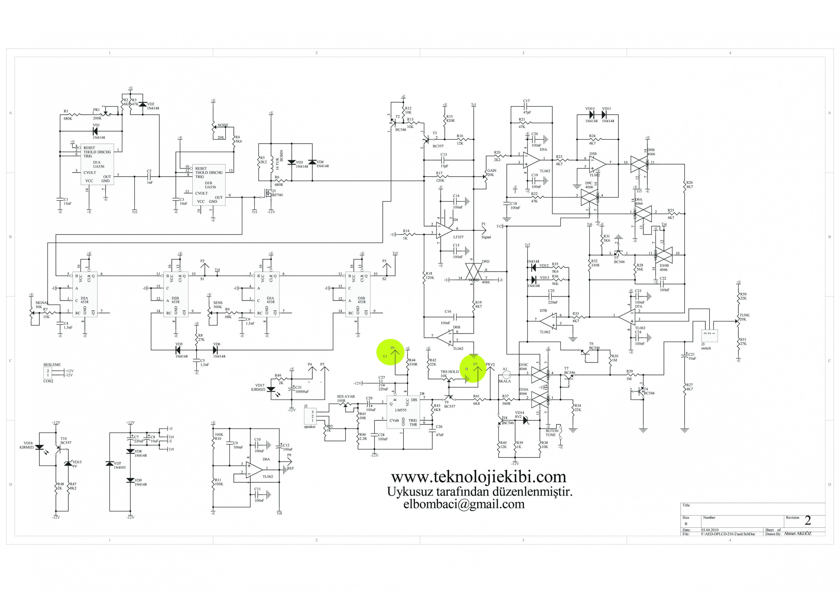
I test the circuit and (IRF740) heat and smoke ............ I dont know where the problem
______
1-can I dont use the ammeter and replase it by what??
2- is this Diode ?? what is the type of it ??
3&4>>>> ???
the capacitors have a certain type?
___________
thanks in advance kt315




can you explain what is p6 and p7 (test points? connector's points? pots? jumper? LCD pins? IC pins?), give a schematic of LCD board and all connections LCD board with the analog main board? then I maybe able to give you a prognosis in your trouble...
Comment