Announcement

Collapse
No announcement yet.

Announcement

Collapse
No announcement yet.

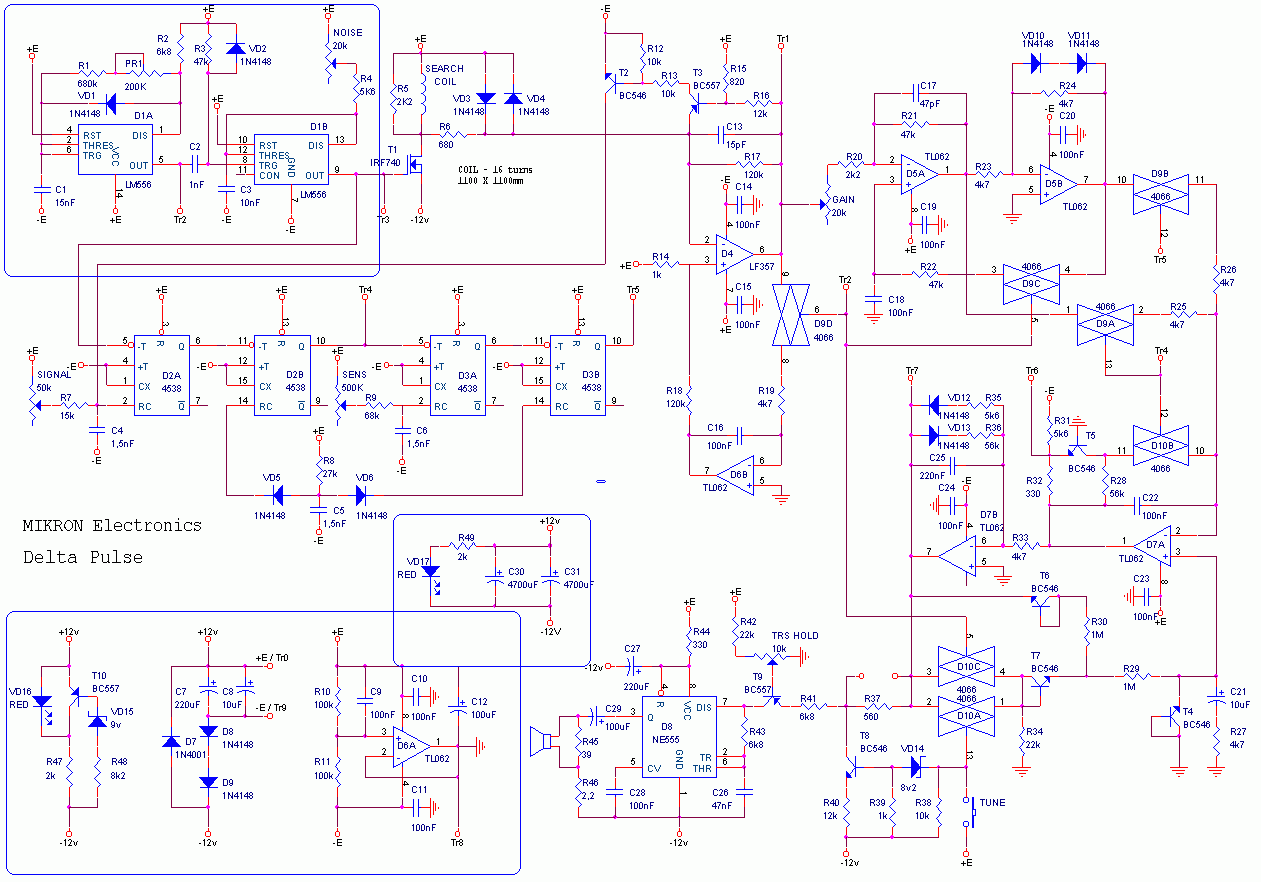
Delta Pulse

Collapse
X
 
  • Filter
  • Time
  • Show
Clear All
new posts

  • Originally posted by porkluvr View Post
    WHY don't you get the one that works and the one that doesn't work, place them side-by side, and then sort out the differences with an oscilloscope?
    I mean, come on man. Use your brain.
    because i give it to my friend (sell him )
    and now i need help

    Comment


    • Monandes, I recently had a problem with a DP that suddenly stopped working, and gave off a continuous sound, what I did was nedir a tester in the function "diode" bilateral switches "4066" that are installed, for example 10 and 11, 3 and 4, 8 and 6, 1 and 2, and compare with another which was fine, rersulto that one was habierto, replace it and everything is back to normal.

      Comment


      • check an orientation of IC's.

        Comment


        • Originally posted by Jose View Post
          Monandes, I recently had a problem with a DP that suddenly stopped working, and gave off a continuous sound, what I did was nedir a tester in the function "diode" bilateral switches "4066" that are installed, for example 10 and 11, 3 and 4, 8 and 6, 1 and 2, and compare with another which was fine, rersulto that one was habierto, replace it and everything is back to normal.
          i change before 9,8 and 3,4 and 13,12
          ok i change 10,11 and 1,2
          but i am sure my problem not for them ( i change all transistor too )
          i change C26 , R43 TO 4.7N ,100KOHM
          i change R1 , R7 , R9 ,C1 TO 100K , 8.2K , 6.8K , 22N
          i change them for more SENSITIVITY to gold .
          REGARDS AND YET WAIT FOR YOUR HELP

          Comment


          • HI jose i change all.
            i have pulse in TR2 TR3 TR4 TR5. 80US ,150US , 44.5US , 44.5US
            well , where is wrong , i measure speaker point and have 0volt and not frequency ?????!!!!!!!!
            so if any people help me i can find it.
            and i can get in D5 PIN1 AND 7 ,just the sound parts dont work.
            if anyone have data about D7 and this point(voltage or freq) more better help
            regards

            Comment


            • hallo .... i have 1 big problem whit delta pulse ...
              first my detector work good ...then i have problem whit cd4066 ... and replace ... but replace reverse .... and replace new cd4066 again but .. now my DP not work ....
              in tp 2 3 4 5 ... in oscil not have pulse ...... no frecvency ... :/ ...

              where i can find problem?
              all diode and transistors works

              Comment


              • Originally posted by mohandes View Post
                HI jose i change all.
                i have pulse in TR2 TR3 TR4 TR5. 80US ,150US , 44.5US , 44.5US
                well , where is wrong , i measure speaker point and have 0volt and not frequency ?????!!!!!!!!
                so if any people help me i can find it.
                and i can get in D5 PIN1 AND 7 ,just the sound parts dont work.
                if anyone have data about D7 and this point(voltage or freq) more better help
                regards
                Mohandes,
                To reduce the delay, is 1 nF C4, R7, 10 K. C6 can be reduced and the potentiometer "SENS" for better control of the second sample.
                Tensions in D5 pin 1 and 7 alrrededor fluctuate from 0 Volts.
                Same for D7 on pin 1 and 7.
                When metal is close to the coil, the voltage at pin 1 of D7, increases towards negative. The voltage at pin 7 of D7, increases towards positive, more than 4 volts if the object is large.
                In turn, the voltage at pin 7 of D8 (555) increases to over 3 volts negative.
                regards

                Comment


                • Originally posted by aaksts86 View Post
                  hallo .... i have 1 big problem whit delta pulse ...
                  first my detector work good ...then i have problem whit cd4066 ... and replace ... but replace reverse .... and replace new cd4066 again but .. now my DP not work ....
                  in tp 2 3 4 5 ... in oscil not have pulse ...... no frecvency ... :/ ...

                  where i can find problem?
                  all diode and transistors works
                  If no pulse at TR2, the fault could be in the 556 and its associated components.
                  Neither will have pulses in TR3, TR4, and TR5.
                  Jose

                  Comment


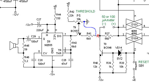
                  • try check the sound


                    Click image for larger version

Name:	check_sch2.jpg
Views:	5
Size:	64.5 KB
ID:	338545
                    Click image for larger version

Name:	check_sch1.jpg
Views:	8
Size:	38.9 KB
ID:	338546

                    Comment


                    • Originally posted by aaksts86 View Post
                      hallo .... i have 1 big problem whit delta pulse ...
                      first my detector work good ...then i have problem whit cd4066 ... and replace ... but replace reverse .... and replace new cd4066 again but .. now my DP not work ....
                      in tp 2 3 4 5 ... in oscil not have pulse ...... no frecvency ... :/ ...

                      where i can find problem?
                      all diode and transistors works
                      i DITINCT by blue OBLONG shape on this image
                      please remove all ics except 556 then if ok add another ics.
                      Click image for larger version

Name:	DeltaP1.GIF
Views:	1
Size:	43.5 KB
ID:	338547

                      Comment


                      • Originally posted by kt315 View Post
                        try check the sound


                        [ATTACH]27397[/ATTACH]
                        [ATTACH]27398[/ATTACH]
                        ok dear kt.
                        i do that

                        edit :
                        i do them KT but yet not ok, i have 0 volts on speaker and no freq
                        my problem this is :
                        i set in manual mode for voice then when pot the Tune pot in D7-3 have VARIATION for voltage so i measure D7-1 and again return in max and min SITUATION Tune but for all mode i have 10.9volts (and another pins )so i think maybe problem in these PLACE:
                        1-D7-2 , i should check 4066s but i give true waves ,or maybe i am mistake ????
                        please guide me

                        Comment


                        • hi i upload my pics.
                          please help
                          Click image for larger version

Name:	DSC01907.JPG
Views:	1
Size:	564.3 KB
ID:	338551Click image for larger version

Name:	DSC01906.JPG
Views:	1
Size:	546.6 KB
ID:	338550Click image for larger version

Name:	DSC01905.JPG
Views:	1
Size:	530.6 KB
ID:	338549Click image for larger version

Name:	DSC01911.JPG
Views:	1
Size:	537.7 KB
ID:	338555Click image for larger version

Name:	DSC01910.JPG
Views:	1
Size:	552.0 KB
ID:	338554Click image for larger version

Name:	DSC01909.JPG
Views:	1
Size:	546.3 KB
ID:	338553Click image for larger version

Name:	DSC01908.JPG
Views:	1
Size:	528.4 KB
ID:	338552Click image for larger version

Name:	DSC01913.JPG
Views:	1
Size:	545.9 KB
ID:	338556Click image for larger version

Name:	DSC01912.JPG
Views:	1
Size:	536.5 KB
ID:	338557
                          Attached Files

                          Comment


                          • mohandes Recently there was a problem with a series of ne555... Try changing this..

                            Now a question TO ALL.
                            to what criteria selected chip PREAMP, We see that the delta you work with the lf357 , and hammerhead with ne 5534 , WHAT ARE THE CRITERIA FOR SELECTION .
                            Solve me That is the question..
                            Thanks again in advance of..


                            mohandes your badge is these ok..

                            Comment


                            • first wave (yellow )for first write , for example ne556-5 yellow and another is blue for ne556-9
                              ne556-5 ,ne556-9
                              Click image for larger version

Name:	DS0001.BMP
Views:	2
Size:	14.1 KB
ID:	338559
                              ne556-9 , 4538-10(TR4)
                              Click image for larger version

Name:	DS0003.BMP
Views:	1
Size:	14.2 KB
ID:	338560
                              4538-10 with another 4538-10
                              Click image for larger version

Name:	DS0004.BMP
Views:	1
Size:	14.0 KB
ID:	338561
                              irf840
                              Click image for larger version

Name:	DS0005.BMP
Views:	1
Size:	13.0 KB
ID:	338564
                              lf357-6 , tl062 -1
                              Click image for larger version

Name:	DS0007.BMP
Views:	1
Size:	14.8 KB
ID:	338562Click image for larger version

Name:	DS0006.BMP
Views:	1
Size:	14.3 KB
ID:	338563
                              see the photos and guide me
                              regards

                              dear g.s
                              i change it by another ne555 and lm555 and not work
                              regards

                              Comment


                              • Originally posted by g.s View Post
                                mohandes Recently there was a problem with a series of ne555... Try changing this..

                                Now a question TO ALL.
                                to what criteria selected chip PREAMP, We see that the delta you work with the lf357 , and hammerhead with ne 5534 , WHAT ARE THE CRITERIA FOR SELECTION .
                                Solve me That is the question..
                                Thanks again in advance of..


                                mohandes your badge is these ok..





                                what ?? my english not well

                                Comment

                                Working...
                                X