Announcement
Collapse
No announcement yet.
Announcement
Collapse
No announcement yet.
Delta Pulse
Collapse
X
-
thanks for attention
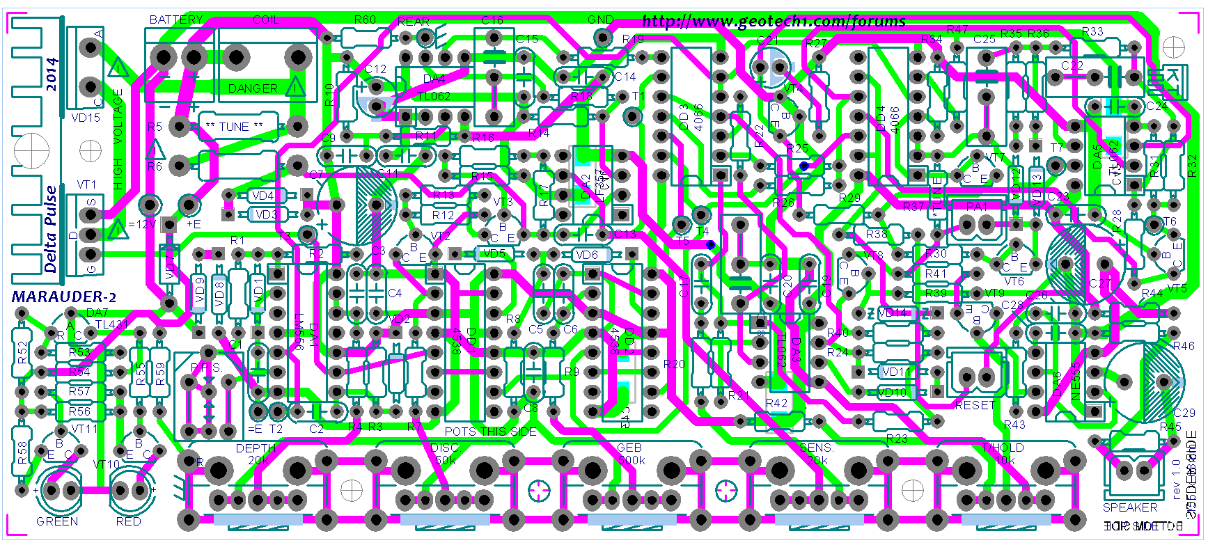
but all GROOVE ( copper ways) , oh i do this by soldering and check and connect.it is Dirty but ok .
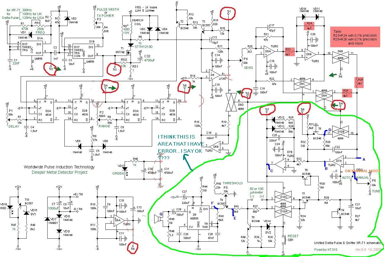
i have 1.2k hertz in speaker but speaker not work ??why
for increase freq i have to change R43 and C26,which one reduce and which one Increase
تشکر
look kt and g.s (before soldering )
Comment
-
okOriginally posted by Jose View PostDo not think I need to change anything in the audio frequency 555.
Check with oscilloscope if you have pulse audio pin 3 of the 555, if so check the continuity of the cables and speaker.
One suggestion, is better PCB, fiberglass.
Jose
kt 315
i want make new DP2 that you design , you put it for me before is it good (about this design pcb my means ) if you improve this pcb please put it here master file.regards
i put it second DP2 in rubbish
i will try more
regatds and thanks jose iwill make fiber
Comment
-
Monhandes, take heart.
The flaw in my DP to comment before, cost me two days to fix.
Perform the Surf PI, and two weeks later it ready.
My GS4 was suspended for 8 months. Depues resume work and even today, I still improved.
I have a board star pulse to undertake a year ago and did not finish.
I could never do my work well "Tesoro Gool Sabre".
However I had no problems with the IDX-PRO.
As you see, we have problems, (I'm an amateur).
Do not throw away your PCB, rest for a few days and then continue.
Jose
Comment
-
Mohandes, here are two things I notice about the back of your board.
1. Too much solder on the joints. LESS is better. Do not leave globs, or blobs of solder when you make a solder joint. You can have a bad solder joint and just because it has gobs of solder, that does not make it good. Make it look nice. It works better that way.
2. PCB needs to be cleaned with alcohol or water, or whatever it takes to get the solder flux off your PCB. What you use to clean flux depends on the type of flux. Even "No Clean Flux" should probably be removed. Rosin flux absolutely needs to be removed 100%. Ditto water soluble flux (get it off)!
Do not let flux sit on your PCB for more than a couple of hours before you clean, it will be very difficult to get it off if you do that.
Unless you are absolutely sure that the flux you use does not adversely affect the operation of the circuit it is used on, then CLEAN IT OFF.Attached Files
Comment
-
Originally posted by Jose View PostMonhandes, take heart.
The flaw in my DP to comment before, cost me two days to fix.
Perform the Surf PI, and two weeks later it ready.
My GS4 was suspended for 8 months. Depues resume work and even today, I still improved.
I have a board star pulse to undertake a year ago and did not finish.
I could never do my work well "Tesoro Gool Sabre".
However I had no problems with the IDX-PRO.
As you see, we have problems, (I'm an amateur).
Do not throw away your PCB, rest for a few days and then continue.
Josethanks jose and porkluvrOriginally posted by porkluvr View PostMohandes, here are two things I notice about the back of your board.
1. Too much solder on the joints. LESS is better. Do not leave globs, or blobs of solder when you make a solder joint. You can have a bad solder joint and just because it has gobs of solder, that does not make it good. Make it look nice. It works better that way.
2. PCB needs to be cleaned with alcohol or water, or whatever it takes to get the solder flux off your PCB. What you use to clean flux depends on the type of flux. Even "No Clean Flux" should probably be removed. Rosin flux absolutely needs to be removed 100%. Ditto water soluble flux (get it off)!
Do not let flux sit on your PCB for more than a couple of hours before you clean, it will be very difficult to get it off if you do that.
Unless you are absolutely sure that the flux you use does not adversely affect the operation of the circuit it is used on, then CLEAN IT OFF.
but if you see my out put you can see all out put NEARly ok , and before i soldering the copper lines i have not value or frequency in speaker .
when i remove coil i test D7 by Tune pot but i have not change in pin1 ,6 ,7 ,so i have a problem them.so what do you think ??
dear jose i make psg but not staible ( otr i can not fix it ) , make barracuda and have a bad depth , make idx good but disk pot not work well and this VDI
dear porkluvr i all time say , you teaching me all thing that i dont know , and i want best wishes for you.
i clean board (GASOLENE ) and again check these points that you certain .
but real question i ask you above , SINCE when i am not soldering coppers line i have this problem , and i think my problem in 4066s or D7 or any thing related to D7.
regards and again test but i will make new delta that kt past here.
Comment
-
Originally posted by mohandes View Posti clean board (GASOLENE ) and again check these points that you certain .
You will use gasoline to clean PCB??
Alcohol is the preferred substance to use. Isopropyl alcohol, methyl alcohol or ethyl alcohol etc. ALCOHOL
I think gasoline will leave a residue.
Comment
-
Some things are just plain wrong. Using gasoline to clean a PCB is one of them.
Ethyl Alcohol is best. And then if you have any left over, you can drink it mixed with your favorite beverage... enjoy it along with your favorite tobacco substitute.
Don't try that with gasoline.
Comment

Comment