Originally posted by liudengyuan
View Post
- Tracker PI
- Koshej-4I, 5I,5 IM
- Skif PI
- Stalker PI
- Clone PI
NOTHING OF NEW! every DIY author did delete parts from DP thinking those are 'not so important, unwanted'*. still there is not in these detectors so discrimination like any VLF gives. DP3? do you have access to free HEX? NOT. if you want PI with disc why do you not take QED schematic? DP is not so good for advantage development but good for LEARNING of PI principle, good itself. so you only IMHO go by a way of turkish man that made DP-2, then DP-3. again - nothing new here!
simply copy DP-3 and you will get what you want and mean. I hope your HEX will be free =)
*-
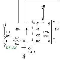
I have disconnected the manifold T2 in my DP, (open collector) that allows a smoother delay control.




Comment