Yes, it is a single frequency compensator, over 95% compensation for sine wave, for pulse I think it will be about 80%.
Announcement
Collapse
No announcement yet.
Announcement
Collapse
No announcement yet.
THE ELUSVE 1us TC TARGET
Collapse
X
-
The coil cable is composed of 4 wires + shield. 2 wires for TX, 2 wires for RX, the shield of the coil is connected to the shield of the cable. Cheap cable from ailiexpess.Originally posted by pito View Postmy guess (based on info you provided) , you are using 2 wire audio cable with the shield, for Rx one wire and ground for Tx second wire and ground,
You are offering a circuit for a VLF detector = for any balancing
I als bought a similar cable with 5 wires, in case I want to try with a center tapped RX.
Comment
-
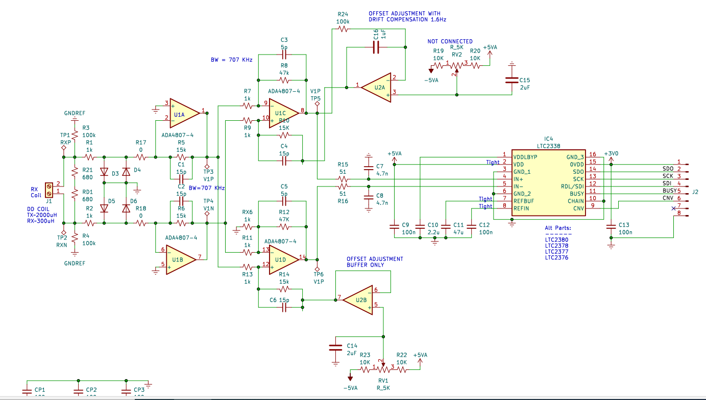
[ATTACH]n419523[/ATTACH] Here is the last breadboard experiment of the preamp. with a gain of 15x47. The black trace on the scope shows the signal of a 25x25mm kitchen foil. I will now starting to draw the layout of the Preamp PCB. I will also end this thread and continue on the AMX RX thread where is belongs. https://www.geotech1.com/forums/foru.../408950-amx-rx
Comment
-
capacitane/inductance calculations (mogami.com)Originally posted by pito View Postthen how come you have = High current in the cable induces a (relatively) high current in the shield. = ???
follow post #70, I am not want to guessing any more.
The mogami inductance calculator can give you an idea about inductance in cables. The Mogami cables are of the best in the world.
AC resistance of parallel conductors (mogami.com)
Comment
-
You mean the surface area. Correct, if the area is reasonably flat.Originally posted by Detectorist#1 View PostWhen two "guru" members dialogue, the practice have to be the true of last instance! The practice show that the perimeter of the target gives the strength of the received signal in PI system.
Comment
-
It needs the right cable. I dont know of any better way than "trial and error" to chose the right cable. I must have tried 100 different cables, including many cables I assembled myself.Originally posted by Detectorist#1 View PostThis solution reduced hand's influence on the connecting cable but not absolutely
Comment
-
Hi Tinkerer,
The only current flow that should be on the cable shield would be due to the capacitance of the coil shield to the TX coil and the capacitance of the TX cables to the cable shield. This shield current should only be present during the fly back pulse, it can be a up an amp or more depending on the total shield capacitance and the size of the fly back voltage. This shield current may only be an issue if you are planning to take RX samples during fly back for target ID.
Or is it something else that your seeing.
Jeff
Comment

Comment