Originally posted by andrewl
View Post
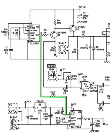
This means that any switching noise generated by the 7660 in the Surf-PI, which makes its way into the receiver chain, will be asynchronous. When you sync to the voltage converter (as per the HH and MPP designs) any switching noise will get averaged out over time.

Comment