Originally posted by Monolith
View Post
Announcement
Collapse
No announcement yet.
Announcement
Collapse
No announcement yet.
Minelab GPZ 7000
Collapse
X
-
All is probably not the correct word. Intuitively I would say that the impedance of the coil is higher, so more energy is transferred to the capacitor initially. The amount of energy of course depends on the actual total capacitance of Mosfet, cable, coil inter-wire etc. In fact, specific coils have been built such that ALL the energy was transferred to the total parasitic capacitance.Originally posted by Qiaozhi View PostIf all of the energy stored in the coil is transferred to the parasitic capacitance at the peak of the flyback, then how do you explain that 65% of the initial current is still flowing in the coil at that point?
For usual PI coils your number 35% is probably correct.
Comment
-
Just because the current flowing in the coil at the peak of the flyback is at 65%, does not imply that the remaining 35% has been transferred to the parasitic capacitors. Most of that energy has been dissipated in the damping resistor, and only a fraction of it has been stored parasitically. This stored energy is subsequently recovered once the flyback peak has passed. You can now see why it is important to minimize these unwanted parasitics as much as possible, since they store energy during the rise-time of the feedback pulse, and release it during the main decay period. If the parasitics are kept to a minimum, then this energy would be dissipated in the damping resistor instead of being stored for release later. As a result, the coil current will decay faster.Originally posted by Monolith View PostFor usual PI coils your number 35% is probably correct.
Comment
-
Of course , guys , it's a magnetic field change does produce an eddy currents in the target ( target response ) , not a flyback pulse that itself is only a consequence .... to prove it we can perform a simple "mental experiment" . Just imagine that we bring a permanent magnet near the target , and when we have its field penetrated into the target - then we blow it with a very strong explosive , destroying its field completely . What we can see in the target ? We can see now the eddy current , decaying with an exponential law - just the same as it was caused by MD coil current interrupt .... but now we haven't any coil , so we haven't any flyback pulse at all
The field change is the cause , flyback pulse is a consequence - because we can obtain a target response without it . "Cause and effect" - like Merovingian used to say 
And another experiment - we can turn the magnet rapidly instead of blowing it , changing its poles with some special mechanism .... and what is the difference with the previous case ? The difference is a simple doubling the field change in the target . Instead of changing it from +B to zero we are changing it now from +B to -B ( reversing the field ) , and making it in the same little time ( imagine that our mechanism is strong enough
) , so we can watch the same eddy current exponential process in the target , but with twice amplitude - and here is all the physical difference between a classic PI and this new square wave approach . And just as it occure in the previous case - it's a field CHANGE does produce the eddy current , not a flyback pulse - because we theoretically can produce the same target response with only a magnet and a proper mechanism , without any electronic circuits at all .
Comment
-
Because you're talking of a critically damped RLC parallel circuit, while Monolith and I talk about LC undamped.Originally posted by Qiaozhi View PostIf all of the energy stored in the coil is transferred to the parasitic capacitance at the peak of the flyback, then how do you explain that 65% of the initial current is still flowing in the coil at that point?
It is relevant because it seems GPZ 7000 works undamped. If you want to replicate the pulse of this metal detector you must do away with the damping resistor.
Comment
-
Details of the ZVT technology used in the GPZ 7000 can be found here -> http://www.minelab.com/__files/f/266...Technology.pdfOriginally posted by Teleno View PostBecause you're talking of a critically damped RLC parallel circuit, while Monolith and I talk about LC undamped.
It is relevant because it seems GPZ 7000 works undamped. If you want to replicate the pulse of this metal detector you must do away with the damping resistor.
ZVT stands for Zero Volt Transmission, and is claimed to be a Continuous Wave (CW) transmission method. However, if you study Fig. 2. it appears to be closer to a bipolar PI as far as reception is concerned. You can also see that the receive signal is clearly critically damped, and not undamped. The difference between a standard bipolar PI and ZVT is associated with maintaining a constant current of opposite polarity in the TX coil while allowing the receive signal to be sampled during the same period. Unlike a conventional PI, which has periods of zero transmission during the receive period, the ZVT method switches instantly from one polarity to the opposite. So you could also describe it as a continuous wave pulse induction detector.
However, all that has been stated earlier by myself (and supported by Deemon's thought experiments) still apply to the GPZ 7000.
- Likes 1
Comment
-
Yes but not only that, the GPZ 7000 also switches instantly, that is, the usual PI ramp-up is not there, the Tx current is reached very fast. To do this you need one of the following:Originally posted by Qiaozhi View PostDetails of the ZVT technology used in the GPZ 7000 can be found here -> http://www.minelab.com/__files/f/266...Technology.pdf
...
Unlike a conventional PI, which has periods of zero transmission during the receive period, the ZVT method switches instantly from one polarity to the opposite. So you could also describe it as a continuous wave pulse induction detector.
a) charge the Tx coil with the HV flyback of an auxilliar inductor (current source),
b) charge the Tx coil with a HV power source.
With any of these the Tx coil does not need a damping resistor, because once the coil reaches the desired I it stays there short circuited to a low impedance - recirculating (you can view it as being connected to a damping resistor of very low value).
- Likes 1
Comment
-
! (Tesla knows)Originally posted by deemon View PostOf course , guys , it's a magnetic field change does produce an eddy currents in the target ( target response ) , not a flyback pulse that itself is only a consequence .... to prove it we can perform a simple "mental experiment" . Just imagine that we bring a permanent magnet near the target , and when we have its field penetrated into the target - then we blow it with a very strong explosive , destroying its field completely . What we can see in the target ? We can see now the eddy current , decaying with an exponential law - just the same as it was caused by MD coil current interrupt .... but now we haven't any coil , so we haven't any flyback pulse at all
The field change is the cause , flyback pulse is a consequence - because we can obtain a target response without it . "Cause and effect" - like Merovingian used to say 
And another experiment - we can turn the magnet rapidly instead of blowing it , changing its poles with some special mechanism .... and what is the difference with the previous case ? The difference is a simple doubling the field change in the target . Instead of changing it from +B to zero we are changing it now from +B to -B ( reversing the field ) , and making it in the same little time ( imagine that our mechanism is strong enough
) , so we can watch the same eddy current exponential process in the target , but with twice amplitude - and here is all the physical difference between a classic PI and this new square wave approach . And just as it occur in the previous case - it's a field CHANGE does produce the eddy current , not a fly-back pulse - because we theoretically can produce the same target response with only a magnet and a proper mechanism , without any electronic circuits at all .
Comment
-
Incidentally, there is a famous Tesla coil, the bifilar wound one, that has an inherently high parasitic capacitance. It seems that Tesla understood the high charge capacity of that coil. I never actually wound one of these coils, it might be an interesting exercise.Originally posted by WM6 View Post! (Tesla knows)
About the parasitic capacitance being very small?
Take a 300uH coil that resonates at 200kHz.
This amounts to about 2.2nF parasitic capacitance. Charge these 2.2nF to 500V this is about 250uJ of energy.
A perfect coil (no parasitic capacitance) of 300uH, charged to 1A current, stores about 150uJ of energy.
Comment
-
Please can you post the LTSPICE files?Originally posted by Teleno View PostYes but not only that, the GPZ 7000 also switches instantly, that is, the usual PI ramp-up is not there, the Tx current is reached very fast. To do this you need one of the following:
a) charge the Tx coil with the HV flyback of an auxilliar inductor (current source),
b) charge the Tx coil with a HV power source.
With any of these the Tx coil does not need a damping resistor, because once the coil reaches the desired I it stays there short circuited to a low impedance - recirculating (you can view it as being connected to a damping resistor of very low value).
The forum accepts both zip and rar formats.
Thanks.
By the way, are you certain this is the method used in the GPZ 7000?
The relevant patent (I think) is this one -> Constant Current Metal Detector with Driven Transmit Coil
Comment
-
If your coil + other parasitic capacitances total a value of 2.2nF, you may as well throw it in the bin.Originally posted by Monolith View PostIncidentally, there is a famous Tesla coil, the bifilar wound one, that has an inherently high parasitic capacitance. It seems that Tesla understood the high charge capacity of that coil. I never actually wound one of these coils, it might be an interesting exercise.
About the parasitic capacitance being very small?
Take a 300uH coil that resonates at 200kHz.
This amounts to about 2.2nF parasitic capacitance. Charge these 2.2nF to 500V this is about 250uJ of energy.
A perfect coil (no parasitic capacitance) of 300uH, charged to 1A current, stores about 150uJ of energy.
Have a look at bbsailor's excellent article about building fast coils. A typical value for a PI coil is in the region of 100pF, which will store 12.5uJ at 500V.
Referencing bbsailor: a teflon insulated wire coil of 317uH has a resonant frequency of 1.25MHz, which has an interwinding capacitance of 51pF. Hence the coil capacitance can potentially store 6.4uJ. As I said before, this energy is stored during the rising period of the flyback voltage, but is released during the main decay period causing it to be extended.
Comment
-
Yes, though it is concealed in the text it can be derived from some paragraphs, for example:Originally posted by Qiaozhi View PostBy the way, are you certain this is the method used in the GPZ 7000?
The relevant patent (I think) is this one -> Constant Current Metal Detector with Driven Transmit Coil
[0113] This is because, in this embodiment of the present invention, the transmit coil is driven at low impedance throughout the repeating transmit signal cycle without any damped decays immediately after the transition between the high-voltage period and the zero-voltage period.
The method they use is (b) in my former post (to charge the Tx coil with a high-voltage power source). The high-voltage source (+180V) is reference 55 (Fig. 1; paragraphs [0054] and [0066]). Higher voltage = faster charging of the coil. Next, once the desired I is achieved, they connect the coil to a low voltage-low impedante power source to hold the current. The key is always having the Tx coil in low impedance.
On paragraph [0059] they explain the details of such a power source. Instead of an auxilliary inductor, as in my simulation, they use a hv capacitor charged by a switch-mode power supply.
Cheers!
Comment
-
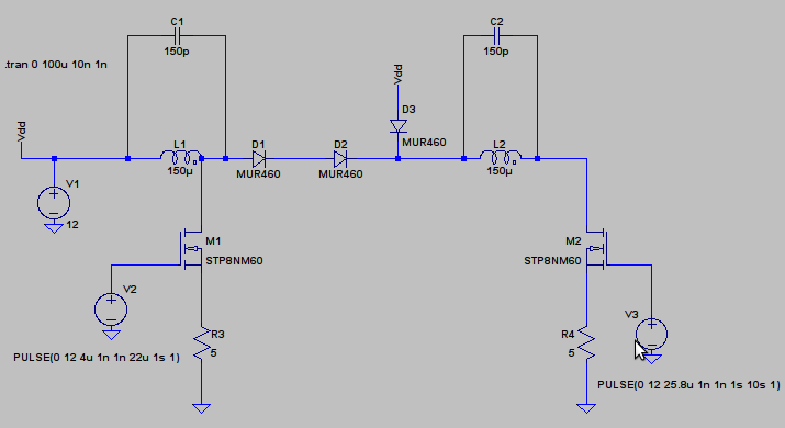
With this method, a bad coil is still highly usable, see simulation below:Originally posted by Qiaozhi View PostIf your coil + other parasitic capacitances total a value of 2.2nF, you may as well throw it in the bin.
L2 = Tx coil, 300uF and 2.2nF give a transient of 1.7us to 1A, which is not bad. R3 damps the ringing a bit.
Attached Files
Comment
-
Thanks, this is an interesting concept. I need to study it a bit more.Originally posted by Teleno View PostYes, though it is concealed in the text it can be derived from some paragraphs, for example:
[0113] This is because, in this embodiment of the present invention, the transmit coil is driven at low impedance throughout the repeating transmit signal cycle without any damped decays immediately after the transition between the high-voltage period and the zero-voltage period.
The method they use is (b) in my former post (to charge the Tx coil with a high-voltage power source). The high-voltage source (+180V) is reference 55 (Fig. 1; paragraphs [0054] and [0066]). Higher voltage = faster charging of the coil. Next, once the desired I is achieved, they connect the coil to a low voltage-low impedante power source to hold the current. The key is always having the Tx coil in low impedance.
On paragraph [0059] they explain the details of such a power source. Instead of an auxilliary inductor, as in my simulation, they use a hv capacitor charged by a switch-mode power supply.
Cheers!
Comment

Comment