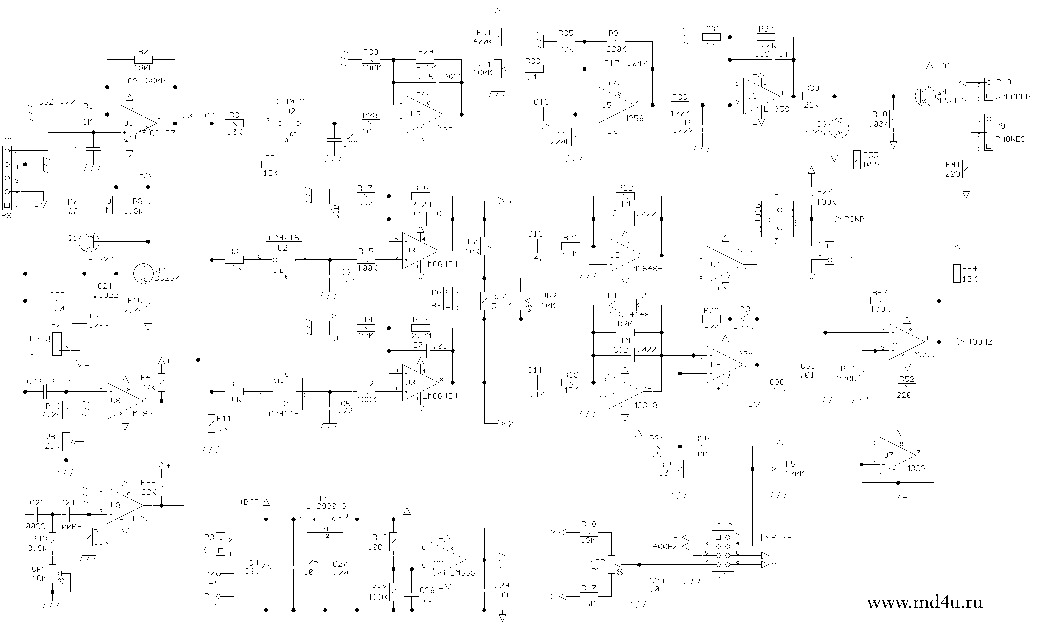
Have you connected the 33nF and 1uF capacitors in parallel with the TX and RX coils?
Without those capacitors the detector will never work. In parallel with the TX coil, the 1uF capacitor is connected, and in parallel with the coil RX, the 33nF capacitor is connected.
It would be best if you put a picture of your coils, because the fault could be there.
Without those capacitors the detector will never work. In parallel with the TX coil, the 1uF capacitor is connected, and in parallel with the coil RX, the 33nF capacitor is connected.
It would be best if you put a picture of your coils, because the fault could be there.

Comment