Announcement
Collapse
No announcement yet.
Announcement
Collapse
No announcement yet.
TESORO GOLDEN SABRE
Collapse
X
-
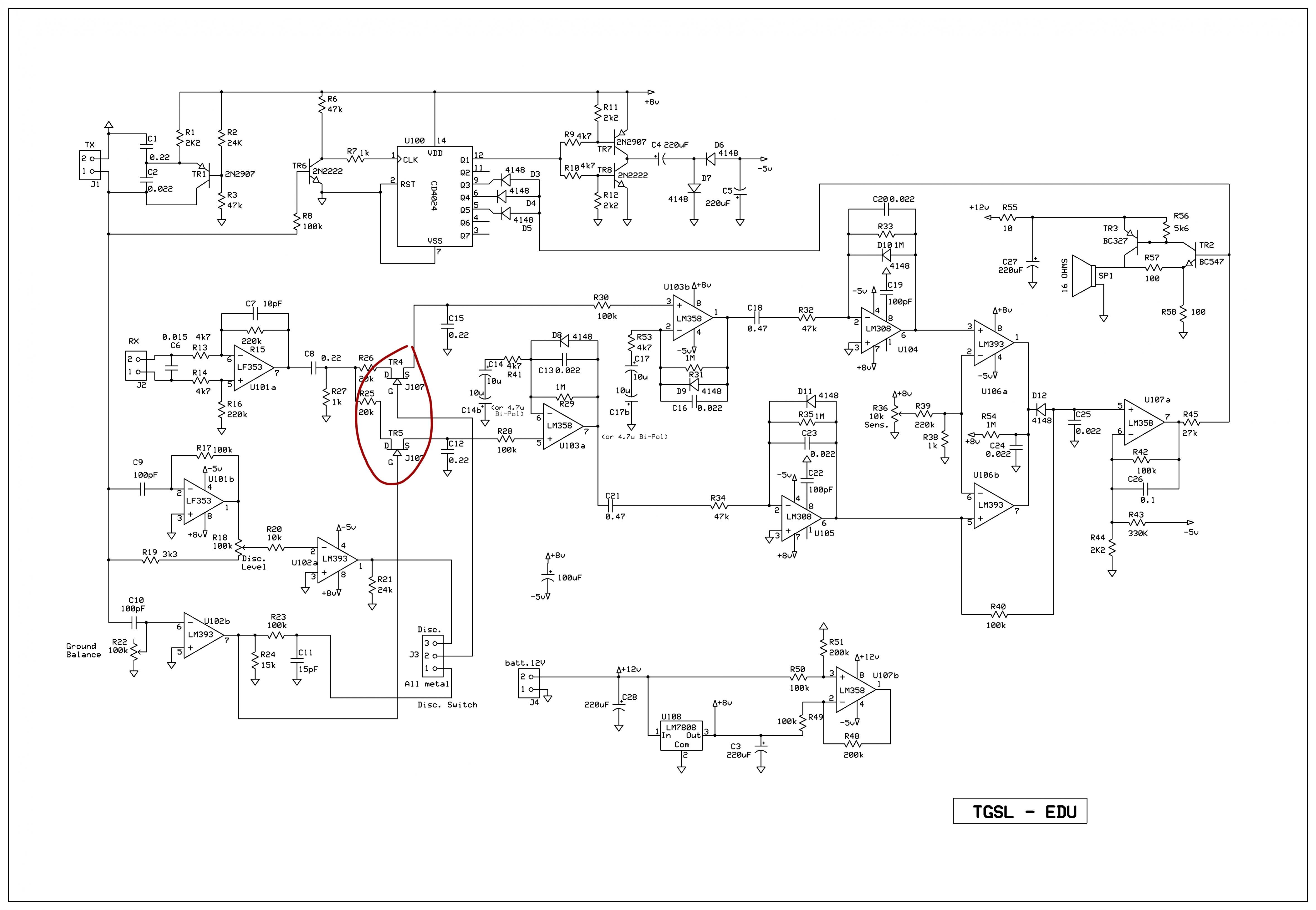
How do I install this bf245c on this circuit? I do not trust the datasheet and it is very difficult to detect the gate, source and drain with a multimeterOriginally posted by waltr View PostYes, that US 1 cent is copper.
Please would both of you add at least which country you are in to your Profile.
Comment
-
I would trust the data sheet and give it a try.Originally posted by mostafalesnar91 View PostHow do I install this bf245c on this circuit? I do not trust the datasheet and it is very difficult to detect the gate, source and drain with a multimeter
[ATTACH]57102[/ATTACH]
[ATTACH]57103[/ATTACH]
DS shows pin order as GSD in the orientation of the JFET in your picture.
Other way is to actively test. Look up "Testing N-ch JFET" on the web for how to do this.
Comment
-
Okay! It is really difficult for an electronic engineer to have trouble recognizing MOSFET bases, I am a self-taught person !!Originally posted by waltr View PostI would trust the data sheet and give it a try.
DS shows pin order as GSD in the orientation of the JFET in your picture.
Other way is to actively test. Look up "Testing N-ch JFET" on the web for how to do this.
But I already installed one of these bf245c in the original TGSL, so GSD is right !!
Now I installed it in TGSL Edu like this, I think that's right !!
Do you confirm this ???
Comment
-
You should install BF245A or BF245B.
I install 2N4393.Attached Files
Comment
-
my tgsl edu air test!!
with weak results
maybe I didn't adjust the device properly or my loop didn't null properly!!!
how do I measure frequency???https://m.youtube.com/watch?v=3axhGgCzqVE
Comment

Comment