Originally posted by simonbaker
View Post
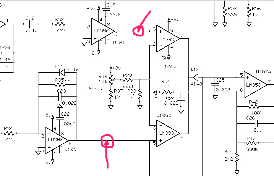
Just as an experiment, I shorted the 1k ohm resistor (R37) and expected more range.. Didn't make any difference at all. The only way I could get even more range was to turn the GB pot to minimum... but it's a waste of time because it no longer ignores the ground properly.
I was out relic hunting with it the other day and it seemed a little noisy until I set the sensitivity pot to about mid-range, then it was dead quiet until I hit a target. I couldn't tell how much depth I lost in the ground. I will try to make a video of my second machine as well just to show similar, if not the same detection range, plus 3 different coils.
Don

.
. For this circuit, I have not been convinced that the tiny difference in nulling to one side or other is important. But I need to test once I get a really sensitive detector. dfbowers could probably test this right now as he has excellent models.
.
Comment