Hi Q coil
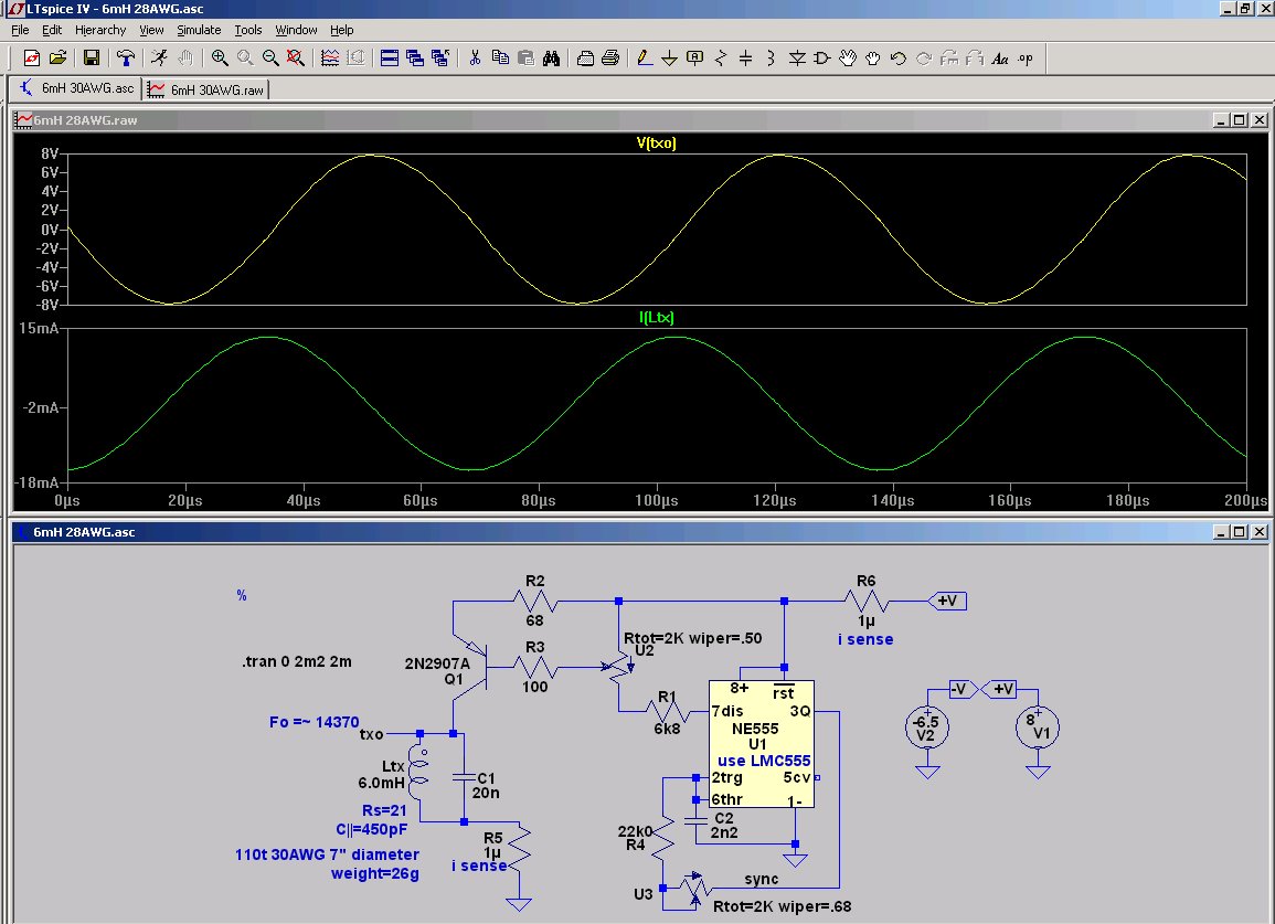
Here's a comparison of a 24 gauge "high-Q" coil vs. dfbowers coil -- and the 24 gauge coil isn't shielded! Don't forget to add some balast or she'll list to port...
I originally was working on both TX and RX high-Q coils. Then I felt that using an off-resonance high-q coil for the RX coil could make a worse noise profile -- it amplifies noise at the resonant frequency. I think maybe also the increased gain gave me problems trying to get rid of motorboating and chatter. But it could be interesting in "on-resonance" designs -- however, makes phase shift even more difficult to stabilize.
So for now, main interest would be in just using it for TX coil. Let's see if anything interesting.
-SB
Here's a comparison of a 24 gauge "high-Q" coil vs. dfbowers coil -- and the 24 gauge coil isn't shielded! Don't forget to add some balast or she'll list to port...
I originally was working on both TX and RX high-Q coils. Then I felt that using an off-resonance high-q coil for the RX coil could make a worse noise profile -- it amplifies noise at the resonant frequency. I think maybe also the increased gain gave me problems trying to get rid of motorboating and chatter. But it could be interesting in "on-resonance" designs -- however, makes phase shift even more difficult to stabilize.
So for now, main interest would be in just using it for TX coil. Let's see if anything interesting.
-SB

.

Comment