Announcement

Collapse
No announcement yet.

Announcement

Collapse
No announcement yet.

IGSL

Collapse
X
 
  • Filter
  • Time
  • Show
Clear All
new posts

  • hello

    here is the latest test video
    have fun
    http://www.youtube.com/watch?feature...&v=lOIKqVZsatk

    thx to forum

    Comment


    • Good job

      Verry verry good job, well done.
      Regards

      Comment


      • Hi to all on forum.
        This evening I have connected up my IGSLMC board to start checking it. Started with oscillator which would not run. I have previously run simulation and it wouldn't run either.So Have changed resistors R3 470K to 220k as well as R2 390k to 220k. Maybe transistors have lower gain or something. Now oscillator running beautifully at 20v pk-pk,also adjustable by preset P5. Some details : coil +- 1.43mH capacitor 100nF for 13.29 kHz.. Now to get Q2 to drive cd4024 next task.
        Best Regards
        Maurice.

        Comment


        • Potential 18% extra depth on IGSL

          (good news Maurice on Ur osc.)

          I was scoping my IGSL .

          Arrange suitable non ferrous target (uk 10p coin) get clear tone detect , move away so you get thin scratchy detect. My limit is 25cm. Coin face square to coil.


          Then 1cm beyond and nothing - NO TONE


          At this point / range I was scpoing U8a pin 1 or 3 - what I see is a vertical edge (from the detect) - But No Tone.

          It wasnt 1mV or daft stuff it was in the volts range eg 3 or 4volts.

          (Its -ve and has to flip positive to turn the darlington on to fire sound) If it goes from -2.5 to +0.3 a good detect you dont here a thing!


          I made a few measurements and I get another 4.5cm of solid detect which doesnt trip the audio.



          This extra portion I observe has a rising edge and back down really quick.
          The close range detect here gives a positive going squre wave.

          I may do a schmidt monostable or some such to widen the click to a square wave.

          Steve

          Comment


          • Originally posted by golfnut View Post
            (good news Maurice on Ur osc.)

            I was scoping my IGSL .

            Arrange suitable non ferrous target (uk 10p coin) get clear tone detect , move away so you get thin scratchy detect. My limit is 25cm. Coin face square to coil.


            Then 1cm beyond and nothing - NO TONE


            At this point / range I was scpoing U8a pin 1 or 3 - what I see is a vertical edge (from the detect) - But No Tone.

            It wasnt 1mV or daft stuff it was in the volts range eg 3 or 4volts.

            (Its -ve and has to flip positive to turn the darlington on to fire sound) If it goes from -2.5 to +0.3 a good detect you dont here a thing!


            I made a few measurements and I get another 4.5cm of solid detect which doesnt trip the audio.



            This extra portion I observe has a rising edge and back down really quick.
            The close range detect here gives a positive going squre wave.

            I may do a schmidt monostable or some such to widen the click to a square wave.

            Steve
            Before you go any further try outside in field, if you get 25cm on a typical coin in the ground then you have a working detector thats got good coils.

            well done'

            Regards

            Comment


            • Originally posted by golfnut View Post
              (good news Maurice on Ur osc.)

              I was scoping my IGSL .

              Arrange suitable non ferrous target (uk 10p coin) get clear tone detect , move away so you get thin scratchy detect. My limit is 25cm. Coin face square to coil.


              Then 1cm beyond and nothing - NO TONE


              At this point / range I was scpoing U8a pin 1 or 3 - what I see is a vertical edge (from the detect) - But No Tone.

              It wasn't 1mV or daft stuff it was in the volts range e.g. 3 or 4volts.
              (Its -ve and has to flip positive to turn the Darlington on to fire sound) If it goes from -2.5 to +0.3 a good detect you dont here a thing!
              I made a few measurements and I get another 4.5cm of solid detect which doesn't trip the audio.
              This extra portion I observe has a rising edge and back down really quick.
              The close range detect here gives a positive going sqaure wave.
              I may do a Schmidt monostable or some such to widen the click to a square wave.
              Steve
              Firstly really great infos, many thanks.
              Secondly, (maybe a dumb question) is this a possible pointer that maybe the null on your coil (homemade or not? you did not say), is not in the correct position?
              The null is something that I STILL do not fully 100% understand (I do understand the null, just not the phase in front or back of that position! It is one of the problems I am still "playing" with!
              Or is it an indication of a small part of the IGSL electronics that needs to be addressed/changed/added to/improved detection by also sounding on these negative signals as well? Maybe something simple like an extra OR-Gate with two inputs (for the normal signal and the inverted) and an Inverter to change the polarity of the negative signal. (This does actually ignore the low value positive signal you mentioned though, so it may not be a good method with digital chips).
              It certainly looks as though you may have stumbled upon something that needs improvement......good work for us all for the winter time!!!
              regards
              Andy

              Comment


              • Originally posted by golfnut View Post
                (good news Maurice on Ur osc.)

                I was scoping my IGSL .

                Arrange suitable non ferrous target (uk 10p coin) get clear tone detect , move away so you get thin scratchy detect. My limit is 25cm. Coin face square to coil.


                Then 1cm beyond and nothing - NO TONE


                At this point / range I was scpoing U8a pin 1 or 3 - what I see is a vertical edge (from the detect) - But No Tone.

                It wasnt 1mV or daft stuff it was in the volts range eg 3 or 4volts.

                (Its -ve and has to flip positive to turn the darlington on to fire sound) If it goes from -2.5 to +0.3 a good detect you dont here a thing!


                I made a few measurements and I get another 4.5cm of solid detect which doesnt trip the audio.



                This extra portion I observe has a rising edge and back down really quick.
                The close range detect here gives a positive going squre wave.

                I may do a schmidt monostable or some such to widen the click to a square wave.

                Steve
                I think what you are seeing is the action of the "noise gate" filter of U8. It is apparently designed to ignore detection pulses of short duration; in other words, a "chatter" filter.

                This is accomplished exactly as you observed -- the detected pulse is integrated, and thus ramps up from V- to V+, and will only trigger a tone when it goes positive.

                Short pulses never make it past the zero level.

                I agree this is a controversial part of the circuit, but it seems to work! However, I think it is something we should think about improving.

                One thing I don't like about it is that it always subtracts some duration from our detected tone. This could be compensated for by adding back the same duration with a timer circuit as some people have suggested -- but I hate more clutter.

                If you feel the noise gate is too agressive, you can put in a potentiometer to adjust the threshold (you can find that circuit in some early TGSL schematics floating around). I'm not saying this is the best solution -- just something people have already looked at.

                Then you should be able to accept shorter target pulses at the risk of letting through more chatter. But if you have very little noise in your area, it may be useful.

                -SB
                Attached Files

                Comment


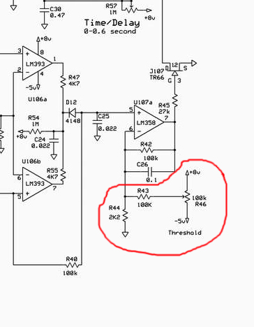
                • My one is IGSL. TGSL is different circuit here.,


                  TGSL has the pot straddling + and - rails to allow the user to get the detect threshold of choice.

                  IGSL there is a subtle delta the pot is on the - ve rail to 0v only - this means you cant get close with the adjustment.

                  S

                  Comment


                  • Originally posted by golfnut View Post
                    My one is IGSL. TGSL is different circuit here.,


                    TGSL has the pot straddling + and - rails to allow the user to get the detect threshold of choice.

                    IGSL there is a subtle delta the pot is on the - ve rail to 0v only - this means you cant get close with the adjustment.

                    S
                    I don't see the pot at all in the IGSL schematic -- maybe I'm looking at an earlier version.

                    I think Ivconic got rid of the pot a while back because it didn't seem useful. But it sounds like you may have use for it. I hope you try putting it in and tell us.

                    -SB

                    Comment


                    • Hi SB this is the pot on IGSL current model from Siverdog

                      I may mod the GND connetion on the pot and take it to +ve rail so more range - my get threshold closer.

                      Steve
                      Attached Files

                      Comment


                      • sorry done it again.. this one
                        Attached Files

                        Comment


                        • Originally posted by golfnut View Post
                          sorry done it again.. this one
                          I agree that pot won't give you the full range of control you want probably.

                          -SB

                          Comment


                          • hello

                            need some help, need some coils this summer
                            http://www.geotech1.com/forums/showt...383#post143383

                            regards bernd

                            Comment


                            • Hey all,
                              I've been getting a real kick out of trying to sop up all the info that has been posted on this thread. I've been working on Silverdog's IGSL-TGSL and I think I've managed to do OK. I have had passing experience with building, repairing and modifying guitar effect pedals, but my experience stops there. I have way more interest than knowledge and this project was intended to be a big learning experience to keep me out of trouble throught the long, cold winter. Blah blah blah. Nonetheless, I have questions ...
                              I seem to be a bit confused as to the appropriate patch-in points for the Disc/AM switch - I'm working off a couple schematics that are not quite in agreeance. Can anyone lend a hand?
                              I'm just waiting on the 5 pin connector beyond that and then it's finger crossing time. I've held back asking too may questions - I don't want to get under the feet of you out there that know far more than I.
                              Thanks so much ...

                              Comment


                              • Also - what are folks using for battery power? I've been eyeing rc plane/airsoft LiPo packs. I presume 11.1V will fit the bill, am I correct?

                                Any ideas whether the discharge rate is a worry? 10C or above should be fine, right?

                                Your naive friend,
                                lunar underground

                                Comment

                                Working...
                                X