Good morning.
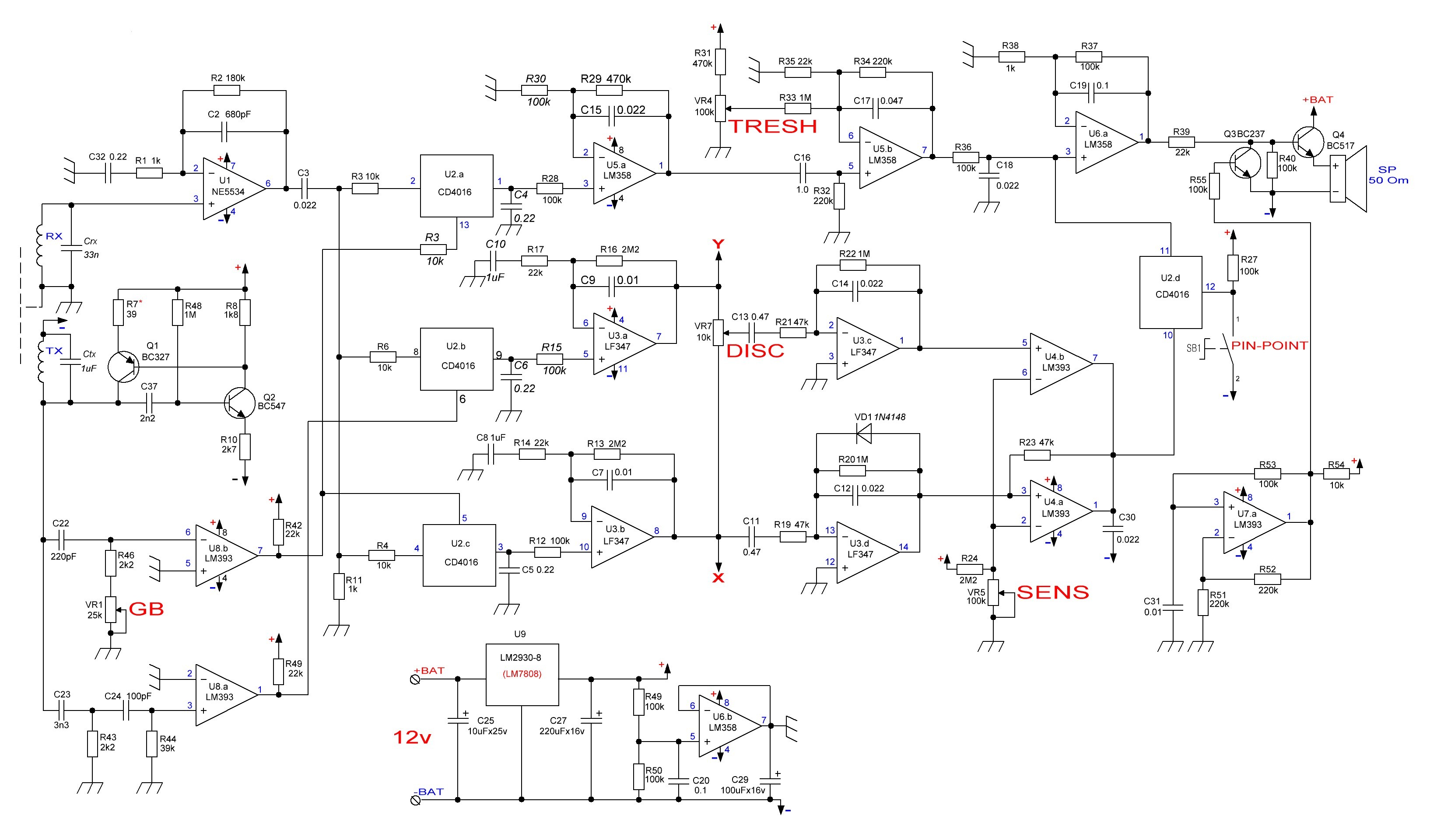
I have put together the most recent IDX-PRO circuit on a breadboard to check its operation, based on the schematic shown below. However, although there are amplitude changes in the Rx signal, there is no reaction in the speaker when passing a metal. In addition, the transistors connected to the speaker get too hot. If someone could advise me on how to check some parts of the circuit to find the error, I would greatly appreciate it.
I have put together the most recent IDX-PRO circuit on a breadboard to check its operation, based on the schematic shown below. However, although there are amplitude changes in the Rx signal, there is no reaction in the speaker when passing a metal. In addition, the transistors connected to the speaker get too hot. If someone could advise me on how to check some parts of the circuit to find the error, I would greatly appreciate it.

Comment