Originally posted by dgm
View Post
Announcement
Collapse
No announcement yet.
Announcement
Collapse
No announcement yet.
IDX-PRO+VDI
Collapse
X
-
Hi. There must be a phase shift in the device. Set the ground balance regulator to the middle position and by selecting containers up or down on the receiving coil, achieve a complete cut-off of the reaction to the ferrite target. I hope I explained it clearly.
-
Originally posted by Cristiano View PostHi everyone, I’m having trouble finding a White’s coil at 6.59 kHz for this project. Does anyone know if Chinese copies exist?
Wouldn't it work if you get any coil, a White made maybe for the sake of the plug, with higher frequency and just add more capacitors on the board to tweak it to the desired frequency? For some reason, I'm assuming the tuning capacitor is inside the coil. Otherwise, I would say just replace the tuning capacitor.
That was me learning through asking questions. Anyway, I think these models of White's run at 6.59 KHz : XLT, DFX, Classic series, TM 808 and coinmaster (I believe Google AI can name you more models that run at that certain frequency) Some of which you can have coils for from Detech or Mars websites
Also, you can order any specific coil from nexus official website but I think it's going to be pricey not to mention the coil plug might be different if you don't ask them to install a specific plug. So, I would make this my last option. Good luck!
Last edited by Nightryder; 12-15-2025, 06:48 PM.
Comment
-
Hello friends im looking for good version of idx pro to bulid and i found this eduardo1979 idxpro+vlf but there is many posts and updates for this project i need to know which one is correct or any one here can provide a correct version like idxpro with two tones, i just want to avoid wasting time bulding wrong device. Greetings
Comment
-
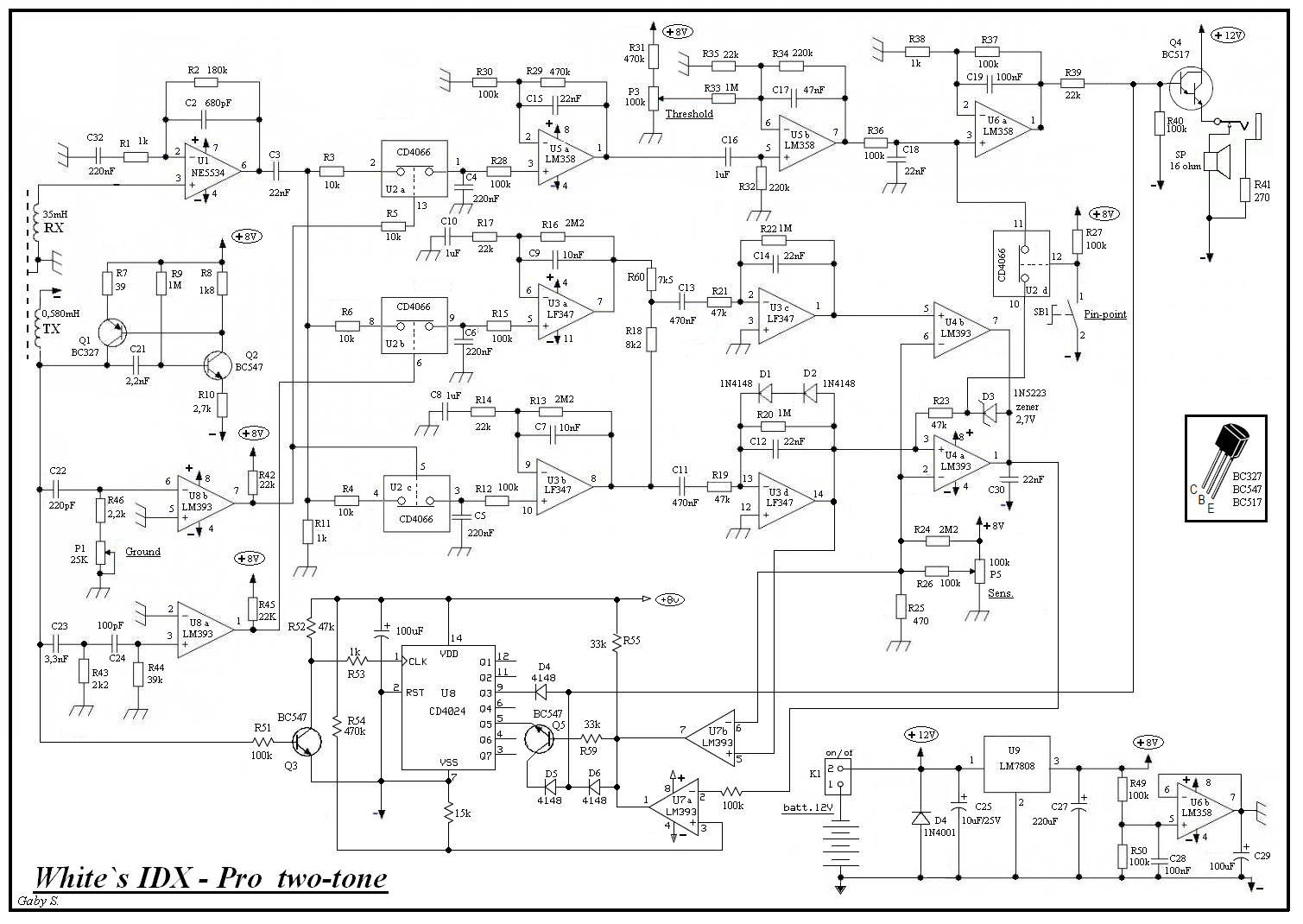
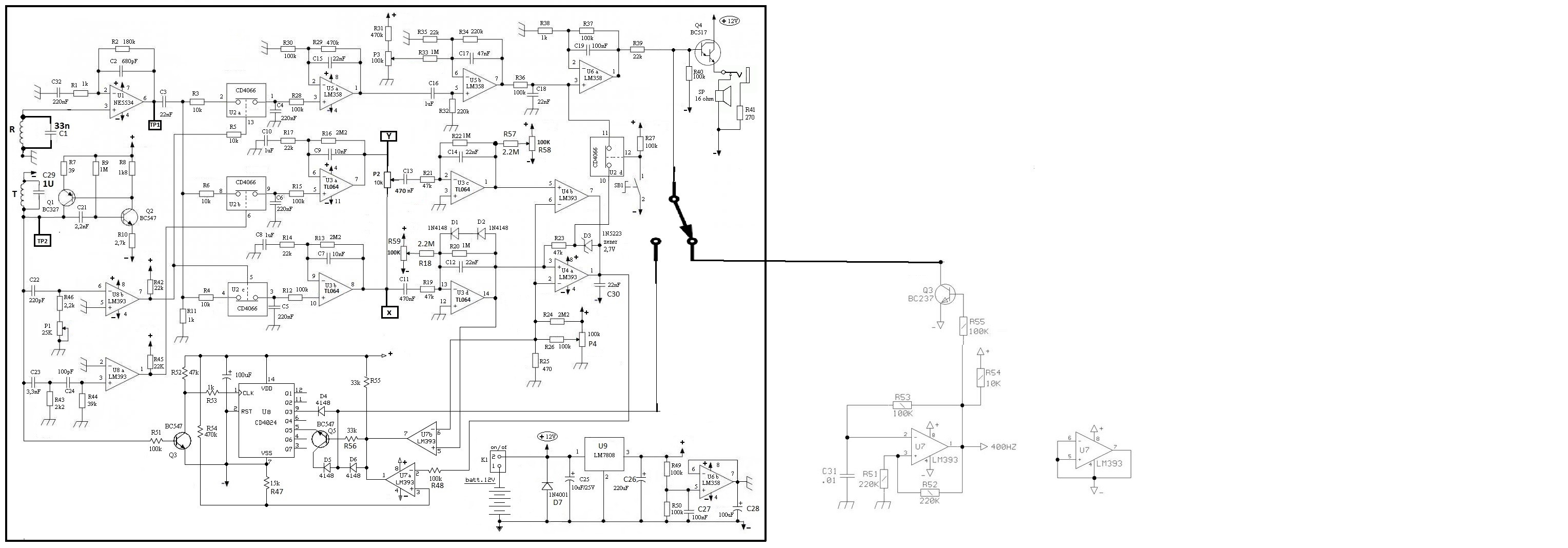
I'm just starting this project and I've learned so much from you. Thank you for helping people.Originally posted by eduardo1979 View PostHello. I found this Russian forum of IDX-PRO PCB. The PCB had many mistakes and failures of some components. I corrected the PCB and added the missing components. I wish that we all take a look and give a chance on this project. Surely here in the forum there are people who would be interested in this project. I've also found the VDI file with all documentation. Please advise if there is any error in the PCB. I'll put here a video of this VDI I found on Youtube. Thanks for reading. Eduardo.
- Likes 1
Comment

Comment