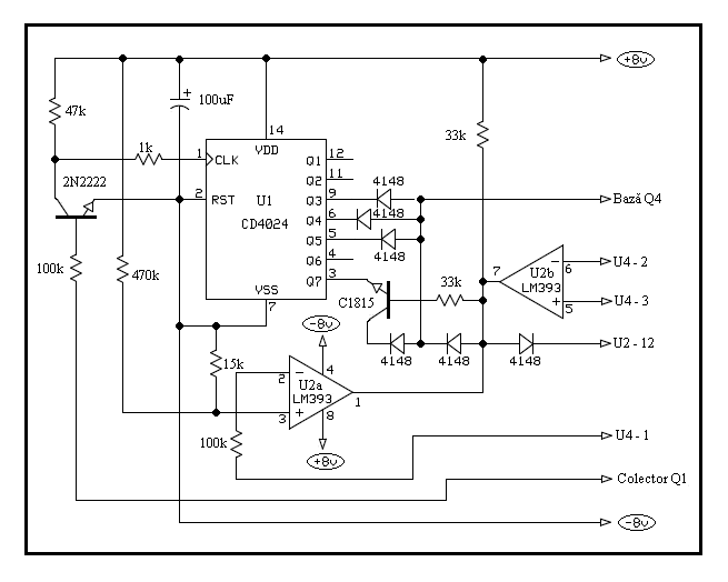
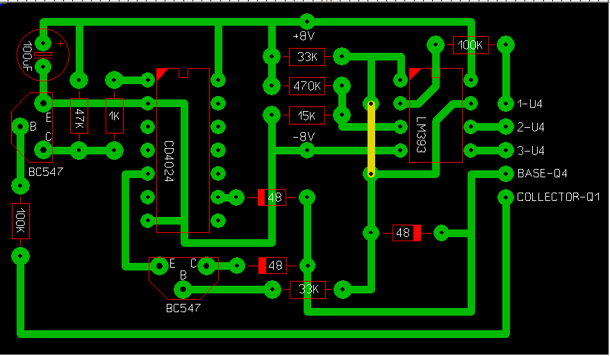
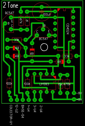
I found this 2 tones mod board layout from an earlier post in this thread. It looks suspiciously like the board in the apparent 3-tones video I posted above.
Maybe I'll have a good read through the entire thread, or perhaps browse through the attachments list as well. There's plenty of info in this thread.
Maybe I'll have a good read through the entire thread, or perhaps browse through the attachments list as well. There's plenty of info in this thread.


Comment