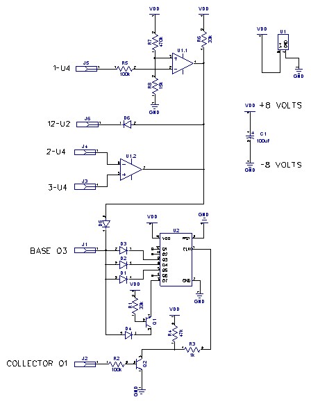
eduardo 1979. R100K delete?
Announcement
Collapse
No announcement yet.
Announcement
Collapse
No announcement yet.
IDX-PRO+VDI
Collapse
X
-
Please help
eduado1979.
You have a very nice layout - whites IDX. Congratulations
.
I have reverse engineer your board ( audio 2 tones ) to get a schematic diagram.
Could you or some other helpful person please check my attachment and see if it is correct.
I see that pin 14 of cd4024 was not connected to supply.
Is this correct??
My attachment shows it connected.
This is first time i have done reverse engineering so any help would be appreciated.
Best Regards
Maurice.Attached Files
Comment
-
The PCB is this correct. I have looked at previous posts and seen that the pin14 of 4024 was not connected to +8 V. In another post later on pin14 appears connected, but you have to read all the posts for any of us can make mistakes. In the last post I had published the PCB is correct. Now I will post back and correct the PCB and the other so you can enjoy 2 tones in the IDX-PRO. To operate the circuit in 2 shades, no need to remove the U7. You have to remove only the Q3 transistor. The schematic that you just published does not look good. I want to post it on a SCH file and so you can correct any errors. Regards.Attached Files
Comment
-
HI Eduardo
Many thanks for your speedy reply.
I will be grateful for your schematic file possibly in Express.sch.
I will be patient for this as I would like to develop a IDX which includes the 2 tone option later on.This I will do in Diptrace and will share.
But note it probably wont be up to you excellent standard.
I prefer to use 2mm pads and larger parts, better for beginners
And the layouts come out a little larger.
Best Regards
Maurice.
Comment
-
Useful programer
This is a very good and easy to use JDM programer for programing PIC micro controlers, he supports PIC16f88 used in VDI.
RegardsAttached Files
Comment
-
Problem finding
What do you mean with "I have no coil 7.25 V".Originally posted by shansov View Posteduardo1979 .how much should be the amplitude of the TX? I have no coil 7.25 V
If the Tx coil is not attached (if that is what you meant), the voltage will be wrong.....nor will it oscillate either.......you will only have a DC voltage, not AC.
Regards
Andy
Comment
-
TX capacitor is tucked inside the coil and has the capacity to 1uF. In the scheme TX and RX capacitors are not. These capacitors are put into the coil. The capacitor is 1uF TX and the RX is 33nF capacitor.Originally posted by jack_hunter1972 View Posthi dear eduardo 1979
first of all i should thank you for this great project presented here , by the way i couldn't locate TX coil capacitor , if possible locate it for me on the schematic witch you have posted
Comment

Comment