35cm Very Weak sound, That You can Pass
Announcement
Collapse
No announcement yet.
Announcement
Collapse
No announcement yet.
IDX-PRO+VDI
Collapse
X
-
-
Sure this resistance it`s not critical, just helps to get more linear control of volume. With 2k5 you will get start to hear beeping on "1.5" position of potentiometr (with 1-10 scale) and full of volume at "10". Experiment with this resistance and You will see what is all about
Comment
-
reivOriginally posted by reiv View PostSure this resistance it`s not critical, just helps to get more linear control of volume. With 2k5 you will get start to hear beeping on "1.5" position of potentiometr (with 1-10 scale) and full of volume at "10". Experiment with this resistance and You will see what is all about
speaker is not worth 0.5 w. 8 omh. volume goes well
Comment
-
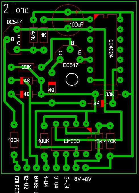
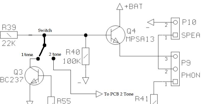
I have made a little mod of PCB 2tones: smaller(3.5x4.5cm),all connection at one side, center mounting and no wire connector
. I know about wett grass problem but i want to connect it by switch like in "schematic" below, soe at wett grass or any hard land i will use 1tone.
Cheers
Comment
-
Sorry.. I can`t edit previous post, this is correct
Attached Files
Comment
-
i'am testing idx with scope rx and tx seems its working but no audio at all i have check also 400hz still there
till base of bc547 but at his collecctor conected to base of mpsa13 no signal.
this what i get ch1 tx coil input and ch2 pin 6 of U1:
i have try to follow the signal at pin13 of CD4066 i have clear square wave but pin 1 and 2 almost no signal or very small wave.
what i have to test?
thanks
Comment
-
Hi NicoOriginally posted by ashefr10 View Posthello, U effective Rx seems too high. you should have about 4 mV ac with a multimeter.
u are right too much high rx i get some sound putting something metal in the center of coil , coilis BLUE MAX DEEPSCAN 950 P/N624-0265
isnt ok for idx? or i missed some mods?
Comment
-
i´ve just found someting about the 950 deep scan coil......
http://www.findmall.com/read.php?31,1222083
Comment

Comment