Announcement
Collapse
No announcement yet.
Announcement
Collapse
No announcement yet.
IDX-PRO+VDI
Collapse
X
-
Comment
-
Good news on the higher gain filter/amps - one potential drawback would be recovery time following saturation following a large taget.Originally posted by reiv View PostNice one ashefr10
golfnut: Your method of ground balancing works very well outdoor
I tried to increase resistances in filters of Geb and Disc channel:
[ATTACH]25503[/ATTACH]
I think I get 1.5-2cm extra, and now is more sensitive to small object, everything works ok, he is stable as before.

I have increased the front end gain on mine as a test but it got too chattery, Id say how it is is optimal.
I may try the extra gain in the IF as you did. If you can get 75% of your coil diameter on a small coin in soil, your doing really well.
S
Comment
-
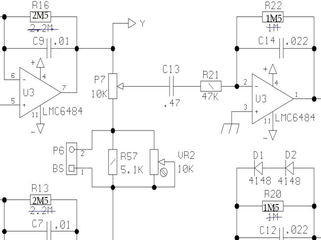
My friend who build idx too, has made one more interesting mod. He moves threshold from U5 to U6, like in tesoro schematics. He said that now threshold works better-better for eliminating chattering with no cutting volume in the same time... Something like this:
He also had a switch to cut off PP channel while using dscr. as You did. What do You think about this?
Comment
-
This pot on mine I use as a volume control really.
In the drawing of your friends work Id imagine the pot will have less range or effect as it eliminated the dc gain of U5.
I have been experimenting as ever and testing on testbed. I feel ashamed to say it but Ive always tended to have my GEB pot set near where ferrite is rejected. In use I get chatter here, so I always need threshold up a little.
Recently I have got better with it and have made changes to how I tweak it all.
There was a very quiet kind of dead zone up toward 9/10 which I have always avoided as I didnt beleive it was working properly up there..
Tweaking the geb range to 9/10 it is almost silent and Ive always thought not really working properly as so quiet.
With the Geb in this relatively new position I can drop the Threshold to essentially zero and reap more target sens.
7" is a breeze hovering 1" over the mown lawn - previously I have to touch the lawn for solid hit.
Finally got the 8" target everything maxed, so Geb finely set at about 9/10, sens max, thresh min, Disc just rejecting irom - needed coil centre sweet spot plus scuffing the lawn for two way tone.
Everthing had to be perfect for the 8" and I think I would have walked past it in the field.
Gets my 15mm dia silver at 6 1/2" easily.
8" has been a bit of a goal for this one as I used a good Explorer II and it did 8" flat out on the bed.
If this kit had auto Geb I think 8" would be its max using a 10" DD and be pretty usable.
S
Comment
-
Hi Guys,
I just finished my IDX and it works but for now the detection depth is poor - about 20-25 cm for 1 euro coin.
The discrimination is good.
I have several questions:
1. Is it possible to achieve this working parameters with TX amplitude 1.2-1.5 V? I measured it with a brand new digital oscilloscope.
2. If I have 1.2V instead 16V amplitude, where I should search the problem?
3. Where I should measure the frequency of the RX?
Thank you in advance!
Comment
-
Comment
-
Hello Friends. Am making coils for a IDX head with a CC mold I have. I got the TX coil parameters, but it still fails with the RX. I have the right inductance (34.9mH) correct resistance (a little high 144 Ohms) but I can not right the exact capacitance. The meter indicates -1.045 uF (minus) and the frequency is close to 0.27 kHz with a 33nF cap in parallel.
I tried to compensate with capacitors placed in parallel but I can not make it vary significantly. Did anyone notice what is my mistake?
Thank you in advance.
Fabian
Comment
-
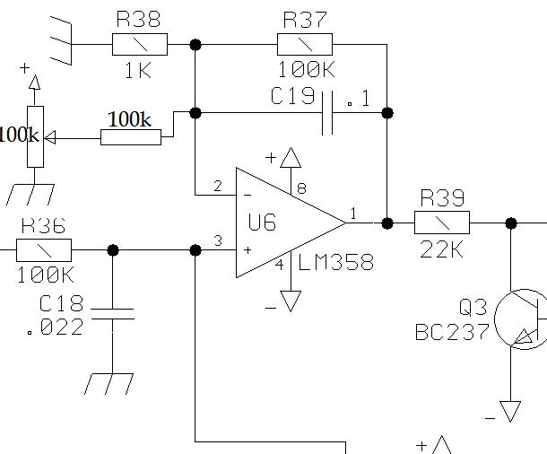
Hi reiv and thanks for the answer! It is 1.2-1.5Vpp. What is the correct value?Originally posted by reiv View PostYou have 1.2-1.5Vpp at Tx or 1.2-1.5V AC ?
If You have smaller voltage at Tx, try to focus on this part of circut (generator) :
[ATTACH]25545[/ATTACH]
To see what resonat frequency your Rx coil has, You should build simple generator like Collpits for example, it was write about it few pages earlier in this thread.
Comment
-

Now it is 15 V with the new TX coil 1 ohm. It seems that the resistance of the TX is very important for the TX voltage.
Comment