Hi,
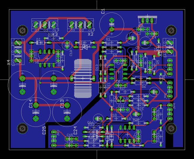
there is still some space for more buffer capacitors.
Still not optimal but it's getting better. I'll add two different ground planes and two power planes as well. But the PCB won't have more than two layers (cheap).

Aziz
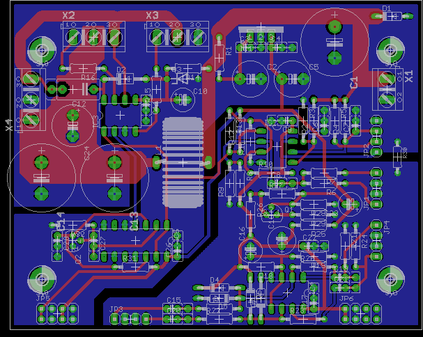
there is still some space for more buffer capacitors.

Still not optimal but it's getting better. I'll add two different ground planes and two power planes as well. But the PCB won't have more than two layers (cheap).

Aziz



!
Comment